登录
/
注册
首页
论坛
其它
首页
科技
业界
安全
程序
广播
Follow
关于
导读
排行榜
资讯
发帖说明
登录
/
注册
账号
自动登录
找回密码
密码
登录
立即注册
搜索
搜索
关闭
CSDN热搜
程序园
精品问答
技术交流
资源下载
本版
帖子
用户
软件
问答
教程
代码
写记录
写博客
小组
VIP申请
VIP网盘
网盘
联系我们
发帖说明
道具
勋章
任务
淘帖
动态
分享
留言板
导读
设置
我的收藏
退出
腾讯QQ
微信登录
社区
›
业界区
›
业界
业界
今日:
694
|
主题:
10933
收藏本版
(
0
)
推荐主题
应急响应-日志分析
当自己真的发布一款产品
HEIF:更高质量、更小体积,开启 HarmonyOS 图像新体验
阿里巴巴为什么禁止超过3张表join?
Claude Code 官方内部团队最佳实践!
hot100之数组
开发的设计和重构,为开发效率服务
Windows桌面应用自动更新解决方案SharpUpdater5发布
历劫波,明真我——Debug Commune
用上了 Claude Code,才发现 Cursor 和 Gemini Cli 都是弱智
我和AI不得不说的故事:现在是最好的时代也是最坏的时代
新窗
综合排序
最新主题
热门推荐
精选内容
事务传播属性终极指南:用“团队协作”秒懂嵌套事务的边界艺术
如果说事务隔离级别是数据库层面的“并发交通规则”,那么事务传播属性就是应用框架(如Spring)层面的“团队协作规则”——当多个事务方法嵌套调用时(比如Service A调用Service B,两者都标注了@Transactional),传播属性定义了“新任 ...
东门清心
3 天前
882
0
4
[你必须知道的.NET]第三十五回,判断dll是debug还是release,这是个问题
anytao.net | 《你必须知道的.NET》网站 | Anytao技术博客 发布日期:2009.12.29 作者:Anytao © 2009 Anytao.com ,Anytao原创作品,转贴请注明作者和出处。 问题的提出 晚上翻着群里的聊天,发现一个有趣的问题:如何通过编码 ...
挠溃症
3 天前
968
0
6
闲话REST(一)
任何概念从产生到付诸实施似乎都要经历一个同样冗长的过程,从被提出,误解,诠释,再认识,到应用,好像没有几个技术观点能够跳过这些,现在的RESTful架构似乎也正处在这个过程的中段。互联网上关于REST的介绍性文章可谓铺天盖地,园子 ...
毋峻舷
3 天前
864
0
3
读发布!设计与部署稳定的分布式系统(第2版)笔记34_读后总结与感想兼导读
1. 基本信息 发布!设计与部署稳定的分布式系统 第2版 Release It! Design and Deploy Production - Ready Software,Second Edition [美]迈克尔·尼加德(MichaelT.Nygard) 人民邮电出版社,2020年1月出版 1.1. 读薄率 2版书籍总字数4 ...
段干叶农
3 天前
75
0
3
【定时任务核心】究竟是谁在负责盯着时间,并在恰当时机触发任务?
来源:程序园用户自行投稿发布,如果侵权,请联系站长删除 免责声明:如果侵犯了您的权益,请联系站长,我们会及时删除侵权内容,谢谢合作!
柯惠心
3 天前
570
0
8
凯亚物联网平台如何通过MQTT网络组件接入设备
一、概述 有人提议我用kestrel代替Dotnetty ,那是不可能的, 物联网平台MQTT,rtmp,rtsp,httpflv,tcp,udp,rpc 都是基于dotnetty实现,压测没有问题,每秒可以达到20w/s,当中因为SingleThreadEventExecutor的问题 导致每天内存会 ...
稞冀
3 天前
193
0
4
Uniswap core源码学习
uniswap的core代码分为两部分,Factory和Pair,其中Factory是工厂合约,主要用来创建交易对,而Pair就是交易对合约,控制LP的mint和burn,以及用户的swap交易。 Factory 首先来看一下Factory合约,定义了四个变量: feeTo和feeToSetter ...
官厌
3 天前
302
0
5
CI/CD 概念简介
〇、前言 CI/CD 是现代软件开发的核心实践,通过自动化和协作,显著提升交付效率和质量。 本文将对 CI 和 CD 这两个概念进行简要介绍,供参考。 一、CI/CD 的核心概念 CI/CD 是 DevOps 实践的核心组成部分,旨在通过自动化流程加速软件 ...
频鹏凶
3 天前
645
0
4
DeepSeek-V3.1发布,Agent 时代彻底来了
大家好,我是汤师爷,专注AI智能体分享,致力于帮助100W人用智能体创富~ 本周,DeepSeek正式发布了最新版本DeepSeek-V3.1模型。 这次更新带来了混合推理能力,让用户可以在思考模式和非思考模式之间自由切换,实现"一种模型,两种体验"的 ...
能氐吨
3 天前
909
0
5
Doubao-Seed-Code实测:AI驱动的全流程游戏开发新体验
豆包发布了全新的编程模型——Doubao-Seed-Code。今天我就迫不及待地尝试用它来快速实现一个自己的小创意。之前,我一直在尝试通过各种模型来快速开发一款游戏,所以这次我想亲自验证一下:这个全新的编程模型,究竟能不能胜任真正的游戏 ...
懵崭
3 天前
967
0
2
精选 4 款免费且实用的数据库管理工具,程序员必备!
前言 在数据驱动的时代,数据库管理工具对于程序员而言如同瑞士军刀般不可或缺。它们不仅能够帮助我们高效地管理数据库,还能提升数据处理的准确性和速度。今天大姚给大家分享 4 款免费且实用的数据库管理工具(排名不分先后,欢迎文末 ...
啸妹回
3 天前
720
0
3
腾讯ima接入deepseek-r1,借用别人脑子用用成真了~
大家好,我是汤师爷! 最近,腾讯发布了一款ima产品,主打用AI来帮你搜索信息、管理知识库。 说实话,一开始用混元大模型,感觉不咋地,很鸡肋的。 不过最近腾讯把DeepSeek R1接进来了,一下子解决了混元智商不足的问题! 试了一下,简直 ...
莅耸
3 天前
205
0
4
配置和使用nvm免安装版本(nvm-noinstall.zip)
配置和使用nvm免安装版本(nvm-noinstall.zip) NVM(Node Version Manager)是一个用于管理多个Node.js版本的命令行工具一下分几个步骤说明如何配置和使用nvm的免安装版本(nvm-noinstall.zip) 一、下载 (官网地址:https://github.com/ ...
杠氯
3 天前
312
0
2
WinForms中实现Adobe PDF Reader实现旋转PDF功能
实现效果: 问题点:Adobe PDF Reader中并没有可以直接旋转的方法 解决办法:引入PdfiumViewer旋转PDF并保存替换当前的文件。 调用代码: [code] /// /// 当前旋转角度 /// public static int currentRota ...
打阗渖
3 天前
726
0
5
CAP 8.4 版本发布通告
前言 今天,我们很高兴宣布 CAP 发布 8.4 版本正式版。从 8.3.0 版本以来,我们陆续发布了 5 个小版本,在这些版本中我们主要专注于提升系统性能、增强 Dashboard 功能、改进存储提供程序支持,并修复了一系列已知问题。 下面,让我们具 ...
国瑾瑶
3 天前
159
0
6
爬虫入门(urllib与requests)
urllib与requests 一、urllib的学习 学习目标 了解urllib的基本使用 1、urllib介绍 除了requests模块可以发送请求之外, urllib模块也可以实现请求的发送,只是操作方法略有不同! urllib在python中分为urllib和urllib2,在python3中为ur ...
袁曼妮
3 天前
328
0
6
产品代码都给你看了,可别再说不会DDD(四):代码工程结构
这是一个讲解DDD落地的文章系列,作者是《实现领域驱动设计》的译者滕云。本文章系列以一个真实的并已成功上线的软件项目——码如云(https://www.mryqr.com)为例,系统性地讲解DDD在落地实施过程中的各种典型实践,以及在面临实际业务 ...
颜才
3 天前
801
0
3
更有效率的使用Visual Studio(一)
工欲善其事,必先利其器。虽然说Vim和Emacs是神器,但是对于使用Visual Studio的程序员来说,我们也可以通过一些快捷键和潜在的一些功能实现脱离鼠标写代码,提高工作效率,像使用Vim一样使用Visual Studio。 当然,如果想真正像使用Vim ...
蓬庄静
3 天前
304
0
5
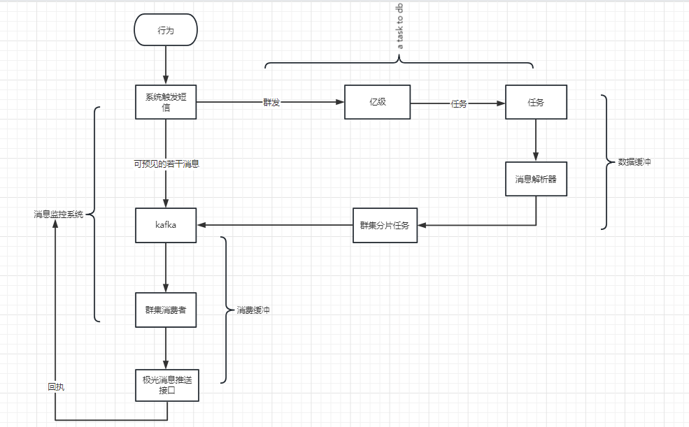
构建亿级别的消息推送基础模型
[*]问题场景: 当用户量增大的时候,系统内的消息推送(比如 系统内短信推送,微信,钉钉,极光个推推送)将是我们常见业务场景。当系统中的用户量逐渐增大时候,群发用户消息的推送也将成为系统中致命的性能瓶颈。 [*]消息推送缓冲队列 ...
靳谷雪
3 天前
1085
0
3
可编辑前端列表页面,让你的用户直接粘贴录入数据
在所有的web页面开发过程中,列表都是必不可少的,列表数据的采集,一般都是要通过新增表单页实现,用户数据录入的效率都是非常低的,这里通过实现可编辑列表页,让用户通过列表页直接维护数据,且可以直接通过粘贴方式实现,不用逐行 ...
庞悦
3 天前
237
0
4
下一页 »
1 ...
131
132
133
134
135
136
137
138
... 547
/ 547 页
下一页
返 回
快速发帖
还可输入
80
个字符
高级模式
B
Color
Image
Link
Quote
Code
Smilies
您需要登录后才可以发帖
登录
|
立即注册
本版积分规则
发表帖子
转播给听众
发帖
业界
收藏
10933
本版主题
0
收藏人数
板块介绍填写区域,请于后台编辑
财富榜{圆}
3934307807
991124
anyue1937
9994893
kk14977
6845358
4
xiangqian
638210
5
韶又彤
9997
6
宋子
9982
7
闰咄阅
9993
8
刎唇
9993
9
俞瑛瑶
9998
10
蓬森莉
9951
查看更多
社区公告
本月热榜
1005
精读 GitHub - servo 浏览器(一)
821
Java初尝试:电梯调度迭代开发
562
GPUStack v2:推理加速释放算力潜能,开源
366
小白也能看懂的RLHF:基础篇
376
前端跨标签页通信方案(下)
229
痞子衡嵌入式:i.MXRT中FlexSPI外设速度上
916
Spring Security 鉴权流程与过滤器链深度剖
166
AWTK上使用Signal/Slot解决多页面同步的问
414
APEX实战第6篇:APEX 如何接入业务数据库用
723
基于LangGraph开发复杂智能体学习一则
574
vue-dawn-flow 低代码流程插件
451
华为开发者空间,让根技术开发触手可及
899
有用的包 #Python
397
对于原型、原型链和继承的理解
311
.NET周刊【11月第2期 2025-11-09】
359
每周读书与学习->JMeter性能测试脚本编写实
154
Flask入门:轻松掌握API路由定义
374
信竞回忆录
286
国产化Excel开发组件Spire.XLS教程:使用Py
623
宇树 Qmini 双足机器人训练个人经验总结