登录
/
注册
首页
论坛
其它
首页
科技
业界
安全
程序
广播
Follow
关于
导读
排行榜
资讯
发帖说明
登录
/
注册
账号
自动登录
找回密码
密码
登录
立即注册
搜索
搜索
关闭
CSDN热搜
程序园
精品问答
技术交流
资源下载
本版
帖子
用户
软件
问答
教程
代码
写记录
写博客
小组
VIP申请
VIP网盘
网盘
联系我们
发帖说明
道具
勋章
任务
淘帖
动态
分享
留言板
导读
设置
我的收藏
退出
腾讯QQ
微信登录
社区
›
业界区
›
业界
业界
今日:
138
|
主题:
10768
收藏本版
(
0
)
推荐主题
应急响应-日志分析
当自己真的发布一款产品
HEIF:更高质量、更小体积,开启 HarmonyOS 图像新体验
阿里巴巴为什么禁止超过3张表join?
开发的设计和重构,为开发效率服务
用上了 Claude Code,才发现 Cursor 和 Gemini Cli 都是弱智
我和AI不得不说的故事:现在是最好的时代也是最坏的时代
面试官:如何确保动态线程池任务都执行完?
[vue3] vue3 setup函数
Windows桌面应用自动更新解决方案SharpUpdater5发布
SQL Server中生成测试数据
新窗
综合排序
最新主题
热门推荐
精选内容
从软件复杂度的角度去理解DDD
一、作为业务开发,我们的主要的职责是什么的 业务开发的职责 在文章的开始我想和大家一起思考一个问题:作为一个工程开发,我们最主要的职责是什么? 我极度认可 文章的观点 - 切实解决业务问题才是每一个工程开发最主要的职责 - ...
当贵
6 天前
531
0
2
Java注解底层竟然是个Map?
案例介绍 案例一:普通注解用法 下面的代码定义了一个注解 @Test,然后在 AnnotationTest 中获取到这个注解,然后打印出它 value() 方法的值。 执行上面的代码,结果输出如下: 案例二:组合注解用法 下面的代码中尝试从某个类上获取它 ...
萨瑞饨
6 天前
1149
0
4
K8s 自定义调度器 Part1:通过 Scheduler Extender 实现自定义调度逻辑
本文主要分享如何通过 Scheduler Extender 扩展调度器从而实现自定义调度策略。 1. 为什么需要自定义调度逻辑 什么是所谓的调度? [*]所谓调度就是指给 Pod 对象的 spec.nodeName 赋值 [*]待调度对象则是所有 spec.nodeName 为空的 P ...
裆趾针
6 天前
971
0
3
基于RocketMQ实现分布式事务
背景 在一个微服务架构的项目中,一个业务操作可能涉及到多个服务,这些服务往往是独立部署,构成一个个独立的系统。这种分布式的系统架构往往面临着分布式事务的问题。为了保证系统数据的一致性,我们需要确保这些服务中的操作要么全 ...
迁岂罚
6 天前
947
0
4
嵌入式固件升级框架详解与实战经验
嵌入式固件升级(Firmware Update)是什么? 固件升级是指在设备不拆解、不更换芯片的前提下,为了修复Bug、增加新功能或提升性能,通过软件方式更新嵌入式系统固件。 对嵌入式产品而言,固件升级机制可以保持产品生命周期期间的生命力 ...
沃盼盼
6 天前
302
0
5
干翻 Typora!MilkUp:完全免费的桌面端 Markdown 编辑器!
蝌棚煌
6 天前
74
0
4
SQL解析工具JSQLParser
一、引言 JSQLParser(GitHub:https://github.com/JSQLParser/JSqlParser)是一个Java语言的SQL语句解析工具,功能十分强大,它可以将SQL语句解析成为Java类的层次结构,还支持改写SQL,常见的持久层框架MyBatis-Plus就采用它作为SQL解析 ...
仄谦
6 天前
452
0
5
K8s新手系列之初始Deployment资源
概述 官网:https://kubernetes.io/zh-cn/docs/concepts/workloads/controllers/deployment/ Deployment简称deploy,Deployment 用于管理运行一个应用负载的一组 Pod,通常适用于无状态的应用。 为了更好的解决服务编排的问题,kubernet ...
材部
6 天前
713
0
5
JSAPIThree 加载天地图学习笔记:使用天地图影像服务
New
作为一个刚开始学习 mapvthree 的小白,今天要学习加载天地图了!听说这个功能可以加载天地图的影像服务,作为场景的底图!想想就期待! 第一次听说天地图加载 今天在文档里看到了"天地图"这个词,一开始我还以为是某个地图库,结果查了 ...
兜蛇
6 天前
131
0
0
学习ReAct并使用langgraph实现一个简单的ReAct AI Agent!!
ReAct介绍 要介绍ReAct最好要知道它是从哪来的。 ReAct这个概念出自《REACT : SYNERGIZING REASONING AND ACTING IN LANGUAGE MODELS》这篇很牛的论文。 论文地址:https://arxiv.org/abs/2210.03629 我们先来看下这篇论文的摘要: 翻 ...
祝安芙
6 天前
126
0
5
[原创]让火狐插上银光的翅膀
目前,越来越多的用户使用上了火狐浏览器,一部分是为了开发的需要,更多的则是被其浏览速度快、丰富实用的插件功能所吸引。作为目前两大主流浏览器之一,如果不支持微软的下一代RIA技术——Silverlight就显得不尽完美了。顺便说一下,Si ...
琉艺戕
6 天前
714
0
2
新项目为什么推荐使用WebFlux,而非SpringMVC?
New
前言 从早期的 Struts 到统治多年的 Spring MVC,我见证了整个 Java Web 开发框架的演进。 今天,我想和大家深入聊聊 Spring 5 带来的这个“新成员”—— WebFlux。 有些小伙伴在工作中可能听说过它,知道它“性能高”、“异步非阻塞” ...
各卧唯
6 天前
926
0
0
Docker Desktop里搭建RabbitMq 4.1.3集群的保姆级教程
最近想自己开发一个小系统,而我的电脑里还没有安装任何的开发相关的配套软件和环境,所以想着方便以后开发的原则,就想从头到尾搭建一个RabbitMq cluster集群环境。一开始觉得这个搭建应该不难,网上有很多现成的资料而且有AI大模型的加 ...
丰江
6 天前
114
0
2
【EF Core】框架是如何识别实体类的属性和主键的
在上一篇水文中,老周生动形象地解释了 DbContext 是如何识别实体 Set 的,大伙伴们可能会产生新的疑惑:实体是识别了,但,实体的属性或字段列表,它是怎么识别并映射给数据表的列的呢? 用过 EF 的人都知道(废话),其实默认情况下, ...
损注
6 天前
994
0
2
微服务
一、微服务(Microservices): 1、定义 微服务是一种软件架构风格,将单个应用程序分解为多个小的、独立部署的服务,每个服务运行在其独立的进程中,并通过轻量级的通信机制(通常是 HTTP 或 消息队列)进行交互。每个微服务专注于完 ...
笙芝
6 天前
77
0
8
NET + Vue 编写的仿钉钉的开源低代码工作流引擎
前言 今天大姚给大家分享一款基于 .NET + Vue 编写的仿钉钉的开源低代码工作流引擎,支持多种数据库,开箱即用:AntFlow.NET。 项目介绍 AntFlow.NET 是一款基于 .NET + Vue + FreeSql + Natasha 编写的仿钉钉的开源(Apache-2.0)低代 ...
迭婵椟
6 天前
869
0
3
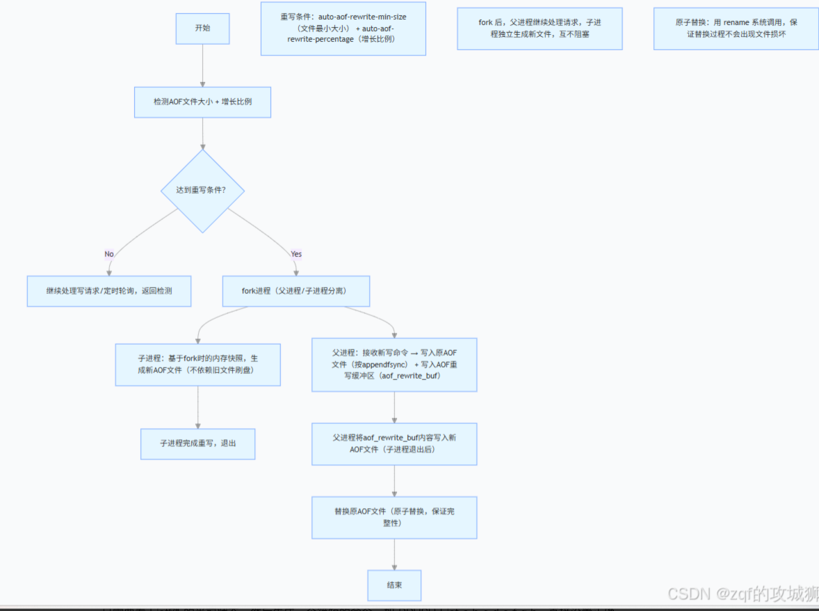
redis持久化详解
RDB持久化 RDB持久化: 可以在执行的时间间隔内生成数据集的时间点快照(point-in-time snapshot),新快照会覆盖老快照。 优点 [*]快速备份:RDB可以迅速为你创建一个数据的“快照”,这是一个备份文件,方便你存储或者迁移数据。 [*]启 ...
蝌棚煌
6 天前
423
0
4
C#语法糖(Csharp Syntactic sugar)大汇总
首先需要声明的是“语法糖”这个词绝非贬义词,它可以给我带来方便,是一种便捷的写法,编译器会帮我们做转换;而且可以提高开发编码的效率,在性能上也不会带来损失。这让java开发人员羡慕不已,呵呵。 1. 经过简化的Property 早 ...
段干叶农
6 天前
444
0
2
【杭电多校比赛记录】2025“钉耙编程”中国大学生算法设计春季联赛(5)
比赛链接 本文发布于博客园,会跟随补题进度实时更新,若您在其他平台阅读到此文,请前往博客园获取更好的阅读体验。 跳转链接:https://www.cnblogs.com/TianTianChaoFangDe/p/18809665 开题 + 补题情况 这场被自己唐到了,有点着急了 ...
裸历
6 天前
250
0
6
看了几十篇论文,实现了个专业算法,用threejs做了个三维人员定位系统示例(已开源)
需求 “threejs中能不能给定几组三维坐标(或者CAD绘制的三维多段线),给一个断面形状,直接生成三维管道?” 例如原始CAD图如下: 要求用threejs获取线的三维坐标数据自动生成的三维管道效果图如下: 分析 如果直接对每条线用t ...
喳谍
6 天前
72
0
3
下一页 »
1 ...
260
261
262
263
264
265
266
267
... 539
/ 539 页
下一页
返 回
快速发帖
还可输入
80
个字符
高级模式
B
Color
Image
Link
Quote
Code
Smilies
您需要登录后才可以发帖
登录
|
立即注册
本版积分规则
发表帖子
转播给听众
发帖
业界
收藏
10768
本版主题
0
收藏人数
板块介绍填写区域,请于后台编辑
财富榜{圆}
anyue1937
9994893
kk14977
6845357
3934307807
991123
4
xiangqian
638210
5
韶又彤
9998
6
宋子
9983
7
闰咄阅
9993
8
刎唇
9993
9
俞瑛瑶
9998
10
蓬森莉
9951
查看更多
社区公告
本月热榜
813
Java初尝试:电梯调度迭代开发
228
痞子衡嵌入式:i.MXRT中FlexSPI外设速度上
558
GPUStack v2:推理加速释放算力潜能,开源
1000
精读 GitHub - servo 浏览器(一)
363
小白也能看懂的RLHF:基础篇
893
有用的包 #Python
356
每周读书与学习->JMeter性能测试脚本编写实
237
[源码系列:手写Spring] AOP第二节:JDK动
301
Linux 通用软件包 AppImage 打包详解
163
AWTK上使用Signal/Slot解决多页面同步的问
688
9 个步骤教你如何安全地迁移数据库或字段
689
腾讯云服务器手动安装 Docker 记录:好记性
406
APEX实战第6篇:APEX 如何接入业务数据库用
401
90%的OKR都写成了KPI?其实你缺的不是表格
205
详解 MicroPython 驱动中数据与业务逻辑的
771
读社会工程卷2:解读肢体语言01非语言交流
369
前端跨标签页通信方案(下)
385
[数据库/数据结构] LSM-Tree :结构化的日
398
VDI、DLP、RBI、企业浏览器等 6 种方案对比
1013
2025 ICPC 沈阳区域赛 游记