登录
/
注册
首页
论坛
其它
首页
科技
业界
安全
程序
广播
Follow
关于
导读
排行榜
资讯
发帖说明
登录
/
注册
账号
自动登录
找回密码
密码
登录
立即注册
搜索
搜索
关闭
CSDN热搜
程序园
精品问答
技术交流
资源下载
本版
帖子
用户
软件
问答
教程
代码
写记录
写博客
小组
VIP申请
VIP网盘
网盘
联系我们
发帖说明
道具
勋章
任务
淘帖
动态
分享
留言板
导读
设置
我的收藏
退出
腾讯QQ
微信登录
社区
›
业界区
›
业界
业界
今日:
126
|
主题:
10933
收藏本版
(
0
)
推荐主题
应急响应-日志分析
当自己真的发布一款产品
用上了 Claude Code,才发现 Cursor 和 Gemini Cli 都是弱智
HEIF:更高质量、更小体积,开启 HarmonyOS 图像新体验
阿里巴巴为什么禁止超过3张表join?
Claude Code 官方内部团队最佳实践!
hot100之数组
开发的设计和重构,为开发效率服务
Windows桌面应用自动更新解决方案SharpUpdater5发布
精读 GitHub - servo 浏览器(一)
历劫波,明真我——Debug Commune
新窗
综合排序
最新主题
热门推荐
精选内容
Grafana侧重可视化,那多数据源告警呢?
在监控、可观测性领域,Grafana 应该是使用最为广泛的开源项目了,Grafana 可以对接多种数据源,对其中的数据做可视化分析。 实际上,Grafana 也可以配置告警规则,只是设计上相对拧巴,用户用的比较少。因为大部分情况下,告警都是使用 ...
梭净挟
2025-12-11 11:40
208
0
5
【故障公告】6月9日 17:24~17:34 再次遭遇攻击
(注:上图是其中一台阿里云负载均衡的 QPS 监控截图) 上周五早上 5:30 至 10 点被攻击后(详见故障公告),今天周一下班前再次遇到类似的攻击,17:24 左右开始,17:34 左右结束,持续10分钟左右。 攻击期间,大量请求造成部署在 k8s ...
归悦可
2025-12-11 11:40
595
0
3
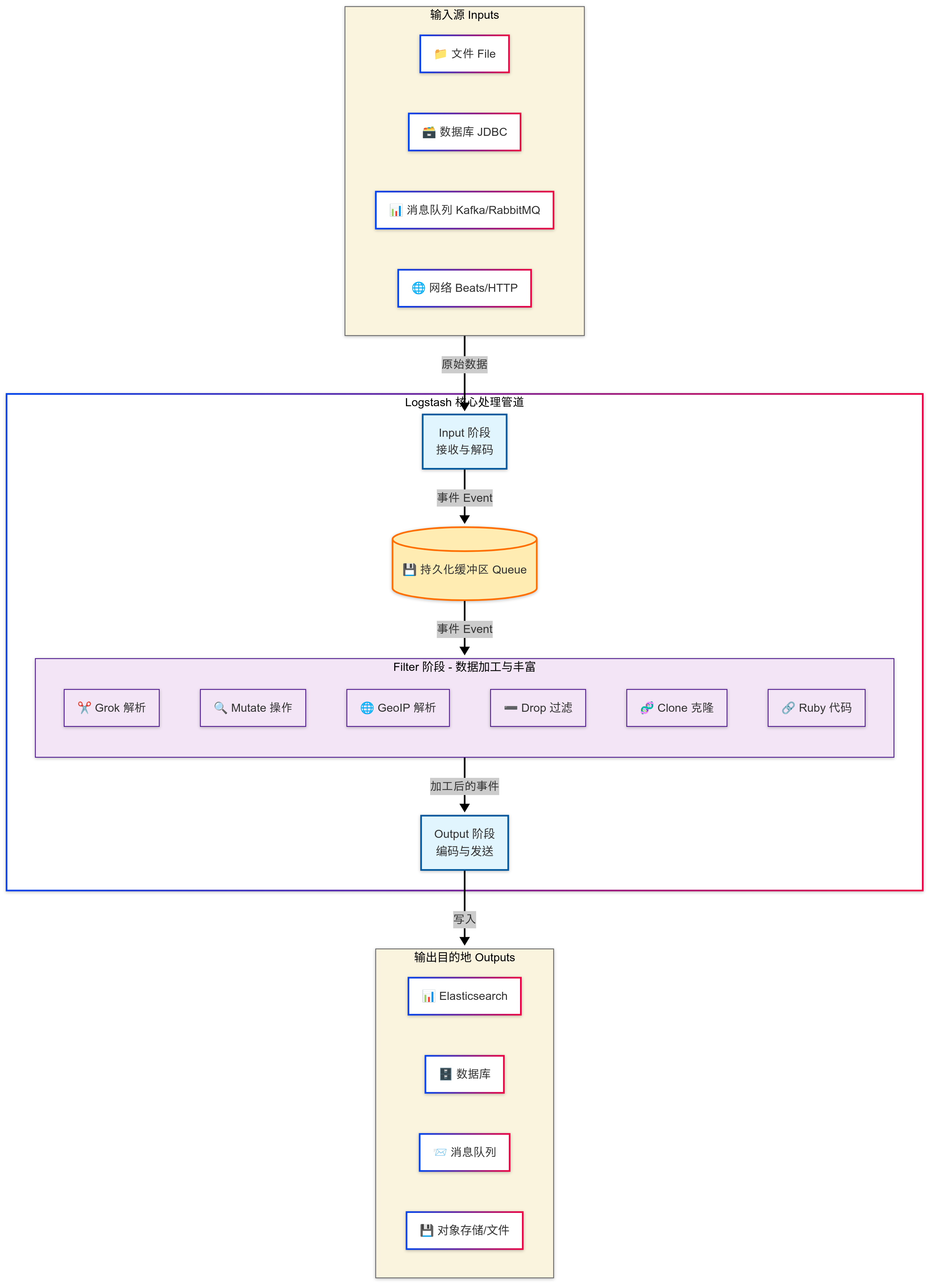
面向海量关系型数据的实时全文检索:从 Elasticsearch 到 Logstash 的架构解析
引言 当在企业应用中的关系型数据库的数据量从百万级攀升至千万甚至亿级时,要如何对这些海量数据进行高效、精准且功能丰富的查询? 传统的数据库查询方式比如通过 LIKE '%keyword%' 实现的模糊匹配,数据量激增后性能会急剧下降,甚至 ...
炳裘垦
2025-12-11 11:36
603
0
1
重新理解微服务之终究绕不过这4个坎?(观点探讨)
系列文章 [*].Net微服务实战之技术选型篇 [*].Net微服务实战之技术架构分层篇 [*].Net微服务实战之DevOps篇 [*].Net微服务实战之负载均衡(上) [*].Net微服务实战之CI/CD [*].Net微服务实战之Kubernetes的搭建与使用 [*].Net微服务实 ...
裆趾针
2025-12-11 11:34
640
0
3
VitePress 添加友链界面
效果预览,在线查看 友链数据存储 友链数据通常是经常需要添加和修改的,所以我们不能直接写死到页面上。这里我们单独提一个文件去存储友链数据,并且友链数据的格式基本也是类似的。 新建 docs/pages/links.md 文件,内容如下: [code ...
蒲善思
2025-12-11 11:33
127
0
2
异步生成器执行过程说明
微信小程序js环境中,异步生成器参与的代码,其执行顺序的描述如图所示。 异步生成器特点理解:一旦yield没有被执行,对迭代器的next的调用仅仅会被“记录”而不会执行;当yield被执行并返回内容后,迭代器才能继续执行且按照AsyncGener ...
凉砧掌
2025-12-11 11:31
447
0
2
程序员应知——技术债务
债务这个词,相信大家已经都对其深有体会了,特别是像我一样作为“房奴”的人,每个月都要去银行还钱,那就是债务啊。 在软件开发的过程中,我们往往也会借债,人们称之为技术债务,其实也就是为了快速地解决问题,而采取的不规范的方案 ...
缑莺韵
2025-12-11 11:29
1062
0
3
Electron 办公党的摸鱼神器
概要 俗话说水生金,摸鱼 = 水,得出定式摸鱼 ≈ 生金。 下面提到的项目我已经开源,发布在 gitee 上,可自行查看,发行版中下载 exe 文件安装后可以直接使用。 正文 前段时间刷小红薯看到一些将桌面背景改为客厅的效果图,然后将视频 ...
釉她
2025-12-11 11:25
309
0
2
痞子衡嵌入式:i.MXRT中FlexSPI外设速度上限的三个影响因子(数据手册里的纠结)
大家好,我是痞子衡,是正经搞技术的痞子。今天痞子衡给大家分享的是i.MXRT中FlexSPI外设速度上限的三个影响因子。 FlexSPI 几乎是开发 i.MXRT 系列绕不开的外设,XIP 性能、OTA 设计、显存扩展这些话题均不可避免要和 FlexSPI ...
套缈
2025-12-11 11:19
229
0
5
产品修行录:电动车通勤中的思考
最近一段时间,我选择了骑电动车上下班,这段时长在 12-18 分钟的通勤路,如同一个充满隐喻的小世界,映射出许多与产品经理工作相关的思考。 在电动车通勤的「流动课堂」里,每个场景都是叩问产品本质的契机。那些与风擦肩而过的瞬间, ...
党新苗
2025-12-11 11:15
673
0
5
c#中单例模式详解
一、基础介绍: 确保一个类只有一个实例,并提供一个全局访问点。 适用于需要频繁实例化然后销毁的对象,创建对象消耗资源过多,但又经常用到的对象,频繁访问数据库或文件的对象。 其本质就是保证在整个应用程序的生命周期中,任何一个 ...
澹台吉星
2025-12-11 11:15
463
0
3
软件开发、设计、架构的五大原则
唯一不变的就是变化本身。 我们经常讲的系统、子系统、模块、组件、类、函数就是从逻辑上将软件一步步分解为更细微的部分,即逻辑单元, 分而治之, 复杂问题拆解为若干简单问题, 逐个解决。 逻辑单元内部、外部的交互会产生依赖,从而 ...
搜娲瘠
2025-12-11 11:15
403
0
5
基于混合检索重排序策略的大模型增强方法
学习论文:基于混合检索重排序策略的大模型增强方法 核心研究问题 如何优化检索增强生成(RAG)技术,特别是在知识库存储方式和检索结果重排序策略上,以显著提升大语言模型(LLM)在事实性问答任务中的准确率。 主要发现与贡献 [*]知 ...
管水芸
2025-12-11 11:13
1022
0
3
音频克隆:对话文本到口语对话生成MOSS-TTSD
来源:程序园用户自行投稿发布,如果侵权,请联系站长删除 免责声明:如果侵犯了您的权益,请联系站长,我们会及时删除侵权内容,谢谢合作!
后沛若
2025-12-11 11:11
439
0
5
Webpack 核心流程
我们是袋鼠云数栈 UED 团队,致力于打造优秀的一站式数据中台产品。我们始终保持工匠精神,探索前端道路,为社区积累并传播经验价值。 本文作者:霜序 三个阶段 初始化阶段 [*]初始化参数:从配置文件、配置对象、shell 参数中读取, ...
上官银柳
2025-12-11 11:07
792
0
6
[Nacos/Docker/MCP] Nacos 3.x : 为 AI MCP 而生
劳暄美
2025-12-11 11:05
18
0
1
[原创]《C#高级GDI+实战:从零开发一个流程图》第03章:画一个线,连接两个矩形!
一、前言 上一节我们实现了多个不同颜色的可拖动的矩形,那么这一节就来看一下如何将这些矩形连起来吧。 相信看完的你,一定会有所收获! 本文地址:https://www.cnblogs.com/lesliexin/p/18923105 二、先看效果 同样的,我们先来看一 ...
懵诬哇
2025-12-11 11:05
290
0
7
揭秘 Playwright 处理 Handles:开启高效自动化之门
哈喽,大家好,我是六哥!今天来跟大家聊一聊Playwright 处理 Handles的方法,面向对象为功能测试及零基础小白,这里我尽量用大白话的方式举例讲解,力求所有人都能看懂,建议大家先收藏,以免后面找不到。 来源:程序园用户自行投稿发 ...
山芷兰
2025-12-11 11:03
1083
0
1
JavaScript中如何遍历对象?
JavaScript中如何遍历对象? 今天来点稍微轻松的话题,如何在JavaScript中遍历对象,在平常的工作中,遍历对象是很常见的操作,javascript提供了多种方法来遍历对象的属性。这些方法各有特点,不同的场景需要使用不同的方法。 假设我们 ...
赊朗爆
2025-12-11 11:01
281
0
4
Java 三层架构项目中数据实体目录规划与使用建议
一. 背景介绍 1.1 数据实体分类 Java 项目中,常见的数据实体包含以下几种: (1)PO (Persistent Object):表示与数据库表直接映射的持久化对象,部分设计中命名为 DO(Data Object),常作用于三层中的 dao 层。 (2)BO (Business O ...
思矿戳
2025-12-11 10:59
837
0
6
下一页 »
1 ...
324
325
326
327
328
329
330
331
... 547
/ 547 页
下一页
返 回
快速发帖
还可输入
80
个字符
高级模式
B
Color
Image
Link
Quote
Code
Smilies
您需要登录后才可以发帖
登录
|
立即注册
本版积分规则
发表帖子
转播给听众
发帖
业界
收藏
10933
本版主题
0
收藏人数
板块介绍填写区域,请于后台编辑
财富榜{圆}
3934307807
991124
anyue1937
9994891
kk14977
6845357
4
xiangqian
638210
5
韶又彤
9997
6
宋子
9982
7
闰咄阅
9993
8
刎唇
9993
9
俞瑛瑶
9998
10
蓬森莉
9951
查看更多
社区公告
本月热榜
1009
精读 GitHub - servo 浏览器(一)
823
Java初尝试:电梯调度迭代开发
562
GPUStack v2:推理加速释放算力潜能,开源
368
小白也能看懂的RLHF:基础篇
783
读社会工程卷2:解读肢体语言01非语言交流
724
基于LangGraph开发复杂智能体学习一则
317
.NET周刊【11月第2期 2025-11-09】
229
痞子衡嵌入式:i.MXRT中FlexSPI外设速度上
916
Spring Security 鉴权流程与过滤器链深度剖
167
AWTK上使用Signal/Slot解决多页面同步的问
692
别再盲目地堆砌技术了!大部份大数据项目的
417
APEX实战第6篇:APEX 如何接入业务数据库用
589
对标MinIO!全新一代分布式文件系统诞生!
576
vue-dawn-flow 低代码流程插件
457
华为开发者空间,让根技术开发触手可及
900
有用的包 #Python
398
对于原型、原型链和继承的理解
637
CSP-S2025做题记录
361
每周读书与学习->JMeter性能测试脚本编写实
157
Flask入门:轻松掌握API路由定义