登录
/
注册
首页
论坛
其它
首页
科技
业界
安全
程序
广播
Follow
关于
导读
排行榜
资讯
发帖说明
登录
/
注册
账号
自动登录
找回密码
密码
登录
立即注册
搜索
搜索
关闭
CSDN热搜
程序园
精品问答
技术交流
资源下载
本版
帖子
用户
软件
问答
教程
代码
写记录
写博客
小组
VIP申请
VIP网盘
网盘
联系我们
发帖说明
道具
勋章
任务
淘帖
动态
分享
留言板
导读
设置
我的收藏
退出
腾讯QQ
微信登录
社区
›
业界区
›
业界
业界
今日:
204
|
主题:
10933
收藏本版
(
0
)
推荐主题
应急响应-日志分析
当自己真的发布一款产品
用上了 Claude Code,才发现 Cursor 和 Gemini Cli 都是弱智
HEIF:更高质量、更小体积,开启 HarmonyOS 图像新体验
基于算法配对的电子管特性图示仪
阿里巴巴为什么禁止超过3张表join?
Claude Code 官方内部团队最佳实践!
hot100之数组
开发的设计和重构,为开发效率服务
Windows桌面应用自动更新解决方案SharpUpdater5发布
精读 GitHub - servo 浏览器(一)
新窗
综合排序
最新主题
热门推荐
精选内容
stm32达到什么程度叫精通?
作为一个在嵌入式领域摸爬滚打了快10年的老兵,看到这个问题时我陷入了深深的思考。精通?这两个字说起来轻松,但要真正做到却是另一回事。我记得刚入行的时候,觉得会用几个库函数就算"精通"了;工作几年后,以为能独立设计系统就是"精 ...
盗衍
2025-12-11 06:13
149
0
7
产品代码都给你看了,可别再说不会DDD(一):DDD入门
这是一个讲解DDD落地的文章系列,作者是《实现领域驱动设计》的译者滕云。本文章系列以一个真实的并已成功上线的软件项目——码如云(https://www.mryqr.com)为例,系统性地讲解DDD在落地实施过程中的各种典型实践,以及在面临实际业务 ...
浦乐
2025-12-11 06:11
1079
0
2
在Linux系统上一键配置DoH,解决DNS解析被污染
前言 最近我的 swag 服务突然证书 renew 失败 诊断了一下发现原来是无法解析 acme-v02.api.letsencrypt.org 域名 换了几个 DNS 都不行,应该是 DNS 被污染或者劫持了 这时我才意识到不上 DoH/DoT 怕是没办法了 来源:程序园用户自行投 ...
丧血槌
2025-12-11 06:09
289
0
4
推荐 5 款实用的 Docker 可视化管理工具,工作效率翻倍!
前言 经常有小伙伴问:有什么好用的 Docker 可视化管理工具推荐的吗?今天大姚给大家推荐 5 款实用的 Docker 可视化管理工具,选择一款适合自己的 Docker 可视化管理工具能够更方便地查看和管理 Docker 容器、镜像、网络和数据卷等 Dock ...
鞍注塔
2025-12-11 06:07
730
0
2
QT 简化信号、槽(SIGNAL、SLOT)机制的方法
QT提供的可绑定属性是指这些属性可以绑定到其他值或表达式上(通常是 C++ lambda 表达式)。如果属性是通过表达式进行绑定,该属性会跟随表达式自动更新。可绑定属性由 QProperty 类和 QObjectBindableProperty 类实现,它们都继承自 QPr ...
祖柔惠
2025-12-11 06:05
230
0
5
Java并发编程之Lock锁机制深度解析:从使用到源码实现
1. 锁的基本概念:从现实世界到代码世界 1.1 锁的演进:synchronized → Lock 想象一下健身房储物柜的使用场景: [*]synchronized:像固定密码锁 - 简单易用但功能有限 [*]Lock接口:像智能电子锁 - 功能丰富且灵活可控 1.2 Lock接口 ...
醋辛
2025-12-11 06:03
295
0
4
面试感悟----一名3年工作经验的程序员应该具备的技能
原文地址http://www.cnblogs.com/xrq730/p/5260294.html,转载请注明出处,谢谢! 前言 因为和同事有约定再加上LZ自己也喜欢做完一件事之后进行总结,因此有了这篇文章。这篇文章大部分内容都是面向整个程序员群体的,当然因为LZ本身 ...
国瑾瑶
2025-12-11 06:03
617
0
6
双剑合璧:kubectx+kubens玩转Kubernetes多集群管理
在同时管理多个Kubernetes集群和数十个命名空间时,频繁输入--context和--namespace参数堪称效率杀手。由Ahmetb开发的kubectx/kubens工具组,用极简命令实现集群上下文与命名空间的秒级切换。 工具定位对比表 一、5分钟极速部署 组合安 ...
全叶农
2025-12-11 06:01
468
0
5
程序员应知——善于借鉴
最近几天对D语言有了一些了解,据说能够具备和C、C++一样的高性能,语法类似于C#和Java,并且支持当前比较流行的语言——像Ruby和Python——的一些新特性,而且微软还提供了Visual D的插件,可以安装在Visual studio中,从而使用它来开发 ...
距佰溘
2025-12-11 06:00
467
0
3
SQL Server 简单模式下,误删除堆表记录如何恢复
首先,我需要强调下,这篇主旨是揭示堆表的删除记录找回的原理,我所考虑的方面并不适用于每个人的每种情况,望大家见谅~ 很多朋友认为数据库在简单模式下,堆表误删除一条记录,是无法找回的,因为没有日志记录。其实不然,某种 ...
汝雨竹
2025-12-11 06:00
197
0
2
电商项目-微信支付(三)支付回调处理
一、 需求分析 在完成支付后,修改订单状态为已支付,并记录订单日志。 二、 代码实现思路 应用技术:分布式架构,Feign远程调用,Oauth,Wxpay ,Vue, Axios,Eureka , Rabbitmq ( 1 7]]> 1 ...
栓汨渎
2025-12-11 05:56
567
0
4
Spring AI 代码分析(八)--工具和MCP调用
工具和MCP调用 请关注微信公众号:阿呆-bot 1. 工程结构概览 Spring AI 提供了完整的工具调用(Tool Calling)能力,让 AI 模型可以调用外部服务。同时,Spring AI 还支持 MCP(Model Context Protocol),这是一个标准化的工具协议。 ...
届表
2025-12-11 05:54
365
0
1
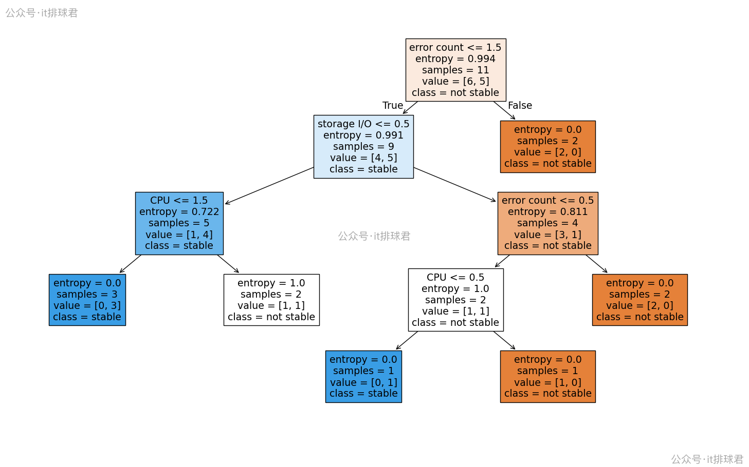
彩笔运维勇闯机器学习--决策树
前言 决策树是一种常用的机器学习模型,用于分类和回归任务,它通过模拟“树”的结构来对数据进行决策。本节我们详细讨论的是决策树中的分类任务 开始探索 scikit-learn 假设以下运维场景 [*]CPU [*]低:70% [*]内存 [*]低:85% ...
仄谦
2025-12-11 05:50
287
0
3
技术半生,向内求索,于同频中觅知音
在上一篇《关于物联网未来走向的一些思考》中,我梳理了自己十余年来深耕物联网领域的工作积淀与感悟。多年来在技术之路上的求索从未停歇,尤其在前些年,心中满是热忱与期许--正如我曾在阿里云栖大会的宣传视频中所言:相信技术,成就 ...
左丘雅秀
2025-12-11 05:48
984
0
5
[NodeJS] Streams流式数据处理
在现代应用开发中,数据处理的效率和资源管理尤为重要。NodeJS作为一种高效的JavaScript运行时环境,通过其强大的流(Stream)功能,提供了处理大规模数据的便捷方式。流式数据处理不仅能够优化内存使用,还可以提高数据处理的实时性和效 ...
祝安芙
2025-12-11 05:46
202
0
7
协议森林09 爱的传声筒 (TCP连接)
作者:Vamei 出处:http://www.cnblogs.com/vamei 严禁任何形式转载。 在TCP协议与"流"通信中,我们概念性的讲解了TCP通信的方式。可以看到,TCP通信最重要的特征是:有序(ordering)和可靠(reliable)。有序是通过将文本流分段并编号实 ...
蔓好
2025-12-11 05:46
597
0
1
Java并发问题
问题引述:最近工作写代码涉及线程的时候,出现了一个bug,所以写这篇文章记录一下这个问题. 1.知识准备 Java虚拟机(JVM)是由堆内存、虚拟机栈、本地方法栈、方法区 、程序计数器、五部分组成 [*]堆内存:存放实例化对象,Java中new的对象就 ...
任修
2025-12-11 05:44
471
0
5
常见编码规范
命名规范 命名长度 命名的原则以准确达意为目标,其长度以遵循此原则为主,并且是越短越好。 [*]对于公认、熟知的词,可以在项目内部统一成缩写 [*]对于作用域较小的变量,可以使用较短的命名 [*]对于作用域较大的变量,推荐使用可达 ...
费卿月
2025-12-11 05:44
359
0
5
从物理机到K8S:应用系统部署方式的演进及其影响
概述 随着科技的进步,软件系统的部署架构也在不断演进,从以前传统的物理机到虚拟机、Docker和Kubernetes,我们经历了一系列变化。 这些技术的引入给我们带来了更高的资源利用率、更快的部署速度和更强大的扩展性,下面让我们一起探索 ...
趣侮
2025-12-11 05:42
917
0
3
通过CLR同步SQL Server和Sharepoint List数据(三)
写在前面 本系列文章一共分为四部分: 1. CLR概述。 2. 在Visual Studio中进行CLR集成编程并部署到SQL Server,包括存储过程、触发器、自定义函数、自定义类型和聚合。 3. CLR集成 ...
疝镜泛
2025-12-11 05:42
834
0
3
下一页 »
1 ...
333
334
335
336
337
338
339
340
... 547
/ 547 页
下一页
返 回
快速发帖
还可输入
80
个字符
高级模式
B
Color
Image
Link
Quote
Code
Smilies
您需要登录后才可以发帖
登录
|
立即注册
本版积分规则
发表帖子
转播给听众
发帖
业界
收藏
10933
本版主题
0
收藏人数
板块介绍填写区域,请于后台编辑
财富榜{圆}
3934307807
991124
anyue1937
9994891
kk14977
6845357
4
xiangqian
638210
5
韶又彤
9997
6
宋子
9982
7
闰咄阅
9993
8
刎唇
9993
9
俞瑛瑶
9998
10
蓬森莉
9951
查看更多
社区公告
本月热榜
1009
精读 GitHub - servo 浏览器(一)
823
Java初尝试:电梯调度迭代开发
562
GPUStack v2:推理加速释放算力潜能,开源
368
小白也能看懂的RLHF:基础篇
784
读社会工程卷2:解读肢体语言01非语言交流
724
基于LangGraph开发复杂智能体学习一则
317
.NET周刊【11月第2期 2025-11-09】
230
痞子衡嵌入式:i.MXRT中FlexSPI外设速度上
916
Spring Security 鉴权流程与过滤器链深度剖
167
AWTK上使用Signal/Slot解决多页面同步的问
692
别再盲目地堆砌技术了!大部份大数据项目的
417
APEX实战第6篇:APEX 如何接入业务数据库用
589
对标MinIO!全新一代分布式文件系统诞生!
576
vue-dawn-flow 低代码流程插件
457
华为开发者空间,让根技术开发触手可及
900
有用的包 #Python
398
对于原型、原型链和继承的理解
637
CSP-S2025做题记录
361
每周读书与学习->JMeter性能测试脚本编写实
157
Flask入门:轻松掌握API路由定义