登录
/
注册
首页
论坛
其它
首页
科技
业界
安全
程序
广播
Follow
关于
导读
排行榜
资讯
发帖说明
登录
/
注册
账号
自动登录
找回密码
密码
登录
立即注册
搜索
搜索
关闭
CSDN热搜
程序园
精品问答
技术交流
资源下载
本版
帖子
用户
软件
问答
教程
代码
写记录
写博客
小组
VIP申请
VIP网盘
网盘
联系我们
发帖说明
道具
勋章
任务
淘帖
动态
分享
留言板
导读
设置
我的收藏
退出
腾讯QQ
微信登录
社区
›
业界区
›
业界
业界
今日:
204
|
主题:
10933
收藏本版
(
0
)
推荐主题
应急响应-日志分析
当自己真的发布一款产品
用上了 Claude Code,才发现 Cursor 和 Gemini Cli 都是弱智
HEIF:更高质量、更小体积,开启 HarmonyOS 图像新体验
基于算法配对的电子管特性图示仪
阿里巴巴为什么禁止超过3张表join?
Claude Code 官方内部团队最佳实践!
hot100之数组
开发的设计和重构,为开发效率服务
Windows桌面应用自动更新解决方案SharpUpdater5发布
精读 GitHub - servo 浏览器(一)
新窗
综合排序
最新主题
热门推荐
精选内容
大项目的思考
引言:进入现在这个我们内部的大项目已经两个多月了。现在回想起进入项目前一位前辈的话:“大项目有大项目的问题,但大项目也有很多东西可学“,自己此时深表赞同。二个月的时间,自己从刚来前两周的观察学习,到现在的基本融入,在 ...
郗新语
2025-12-11 05:40
881
0
4
Golang基础笔记十之goroutine和channel
本文首发于公众号:Hunter后端 原文链接:Golang基础笔记十之goroutine和channel 这一篇介绍 Golang 里的 goroutine 和 channel 通道。 以下是本篇笔记目录: [*]goroutine [*]channel [*]goroutine 与 channel 的使用 1、goroutine go ...
左丘平莹
2025-12-11 05:40
410
0
2
K8s新手系列之Label标签和Label选择器
概述 官网:https://kubernetes.io/zh-cn/docs/concepts/overview/working-with-objects/labels/ 在K8s中,Label(标签) 是用于标识和组织集群资源(如Pod、Service、Deployment、Node等)的核心机制,其主要作用就是在各种资源上添加 ...
愿隙
2025-12-11 05:40
565
0
6
【深入理解ReentrantReadWriteLock】读写分离与锁降级实践
一、读写锁的核心价值 在多线程编程中,同步机制是保证线程安全的关键。传统的互斥锁(如synchronized)在读多写少的场景下存在明显性能瓶颈:读操作被不必要的串行化,即使多个线程只读取数据也会相互阻塞。这正是ReentrantReadWriteLo ...
羊夏菡
2025-12-11 05:40
118
0
4
记一次AI Agent开发的思维误区
写在前面 无论博客还是公号,我都很久不写东西了,去年、今年两年发生了太多的事,我没法梳理,也不想梳理了,本能的想着用时间来冲淡一切的一切,但是现实就是无法如愿。 自然文章、博客也就停滞了,相应的阅读量和粉丝也严重下滑了, ...
坪钗
2025-12-11 05:40
381
0
3
Aspose.Cells 企业案例:助力法国能源企业实现能源数据报告Excel自动化
客户名称:法国Setec Smart Efficiency 所属行业:能源管理 / 智能建筑 / 物联网 所用产品:Aspose.Cells for Java 项目应用:基于 Excel 模板的自动化能源报告生成系统/报告自动生成系统 / 数据可视化 Aspose.Cells官方试用版免费下载, ...
颜清华
2025-12-11 05:40
550
0
2
谈一下关于CQRS架构如何实现高性能
CQRS架构简介 前不久,看到博客园一位园友写了一篇文章,其中的观点是,要想高性能,需要尽量:避开网络开销(IO),避开海量数据,避开资源争夺。对于这3点,我觉得很有道理。所以也想谈一下,CQRS架构下是如何实现高性能的。 关于CQRS ...
滥眩
2025-12-11 05:40
962
0
4
golang中发现的一个教训:如果是读算法,就不要做成写算法
作者:张富春(ahfuzhang),转载时请注明作者和引用链接,谢谢! [*]cnblogs博客 [*]zhihu [*]Github [*]公众号:一本正经的瞎扯 我仍然在尝试优化 VictoriaLogs 的性能,手贱开始改以下这个函数: [code]// lib/logstorage/bloomfilter.g ...
饨篦
2025-12-11 05:38
719
0
5
coze工作流实战——三分钟读一本名著
导航 [*]前言 [*]作品展示 [*]工作流展示 [*]操作步骤 [*]结语 [*]参考 前言 2025年被行业认为是智能体(Agent)元年。 过去几年,我们见证了AI 大模型的飞速发展,从只会简单回答问题,简单生成图文,到可以写代码,生成复杂视频,甚 ...
后仲舒
2025-12-11 05:38
633
0
3
彩笔运维勇闯机器学习--多元线性回归
前言 之前讨论了一元线性回归,主要是qps与cpu的关系,但是现实中cpu只是系统指标的一部分,还有内存、io、网络等等,本小节就来讨论一下,通过多个系统参数对于qps的影响 算法 多元线性回归,就是讨论多个自变量对结果造成的影响 开始 ...
祖娅曦
2025-12-11 05:36
418
0
4
认识知识库与知识图谱:从CDSS的前世今生聊聊模型幻觉问题
提供AI咨询+AI项目陪跑服务,有需要回复1 今年很多医院已经部署上了DeepSeek,甚至有医生真的使用它对患者进行诊断,但马上就出问题了:AI 误诊,上海患者获赔 127 万。 不过,我去搜索详情的时候,却找不到细节信息了,包括使用的什么 ...
但婆
2025-12-11 05:36
545
0
2
mcp~客户端与服务端的通讯技术
mcp通讯协议 [*]stdio [*]sse [*]streamable http JSON_RPC MCP 的传输层负责将 MCP 协议消息转换为 JSON-RPC 格式进行传输,并将接收到的 JSON-RPC 消息转换回 MCP 协议消息 [*]请求 [*]响应 一 stdio 本地化部署mcp server后, ...
怀陶宁
2025-12-11 05:35
498
0
3
我是如何失去团队掌控的?
我是一个不合格的技术总监,在过去的快三个月里。我带着从40多个人的研发团队(包含需求、开发、测试)里抽调出20多个人去为公司开疆拓土。在这快三个月中,我们一起奋战奋斗拼搏。在过程中,我通宵时间超过半个月,干到凌晨4/5点的日子 ...
氛疵
2025-12-11 05:35
208
0
6
Manim实现闪电特效
本文将详细介绍如何使用Manim框架来实现一个逼真的闪电特效。 1. 实现原理 闪电特效通过LightningAnimation类实现,该类继承自Manim的基础Animation类, 主要基于以下几个核心原理: 1.1. 折线生成与随机偏移 闪电的基本形状是通过在起 ...
呈步
2025-12-11 05:33
230
0
6
一文揭秘DDD到底解决了什么问题
一、架构设计是为了解决系统复杂度 谈到架构,相信每个技术人员都是耳熟能详,但如果深入探讨一下,“为何要做架构设计?”或者“架构设计目的是什么?”类似的问题,大部分人可能从来没有思考过,或者即使有思考,也没有太明确可信 ...
佴莘莘
2025-12-11 05:31
160
0
4
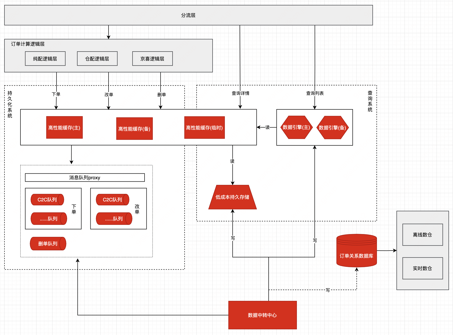
交易日均千万订单的存储架构设计与实践
一、订单系统概述 1.1 业务范围 服务业务线:快递、快运、中小件、大件、冷链、国际、B2B合同物流、CLPS、京喜、三入三出(采购入、退货入、调拨入、销售出、退供出、调拨出)等 1.2 订单中心价值 1、解耦(提升系统稳定性) 原系统: ...
劳暄美
2025-12-11 05:31
530
0
4
你的下一个 AI 编程搭档:AnyRouter 免费 Claude Code 4.5深度体验
引言:AI 编程的未来已来 在快速发展的数字时代,人工智能正在重塑编程的边界。无论你是开发者、学生还是技术爱好者,高效的编程工具都能让你事半功倍。今天,我们要为你介绍一个颠覆性的平台——AnyRouter,一个让你免费体验顶级 AI ...
赘暨逢
2025-12-11 05:31
871
0
3
预测型体温计原理
目录 [*]微分法 [*]自己模拟的图像 [*]用数学语言描述过程 [*]升级版体温计 电子体温计有实测型和预测型两种。实测型需要花 5 ~ 10 分钟才能测定体温,而预测型只需要不到 30 秒就能测定体温。预测型体温计究竟是利用什么样的原 ...
邹语彤
2025-12-11 05:31
921
0
2
Supabase云同步架构:Flutter应用的数据同步策略
Supabase云同步架构:Flutter应用的数据同步策略 本文基于BeeCount(蜜蜂记账)项目的实际开发经验,深入探讨如何使用Supabase构建安全、高效的云端数据同步系统。 项目背景 BeeCount(蜜蜂记账)是一款开源、简洁、无广告的个人记账应用。 ...
东门芳洲
2025-12-11 05:31
971
0
5
一个简单的跨库事务问题
最近在做一个项目,其中一个方案涉及到跨库事务一致性问题,是一个简单的场景。这个项目是对老的业务进行性能提升,业务逻辑基本上保持不变。主要是在于新项目采用了分库分表的设计,从而提升了性能。考虑到项目发布之后可能存在风险,采 ...
汲佩杉
2025-12-11 05:31
1011
0
7
下一页 »
1 ...
334
335
336
337
338
339
340
341
... 547
/ 547 页
下一页
返 回
快速发帖
还可输入
80
个字符
高级模式
B
Color
Image
Link
Quote
Code
Smilies
您需要登录后才可以发帖
登录
|
立即注册
本版积分规则
发表帖子
转播给听众
发帖
业界
收藏
10933
本版主题
0
收藏人数
板块介绍填写区域,请于后台编辑
财富榜{圆}
3934307807
991124
anyue1937
9994891
kk14977
6845357
4
xiangqian
638210
5
韶又彤
9997
6
宋子
9982
7
闰咄阅
9993
8
刎唇
9993
9
俞瑛瑶
9998
10
蓬森莉
9951
查看更多
社区公告
本月热榜
1009
精读 GitHub - servo 浏览器(一)
823
Java初尝试:电梯调度迭代开发
562
GPUStack v2:推理加速释放算力潜能,开源
368
小白也能看懂的RLHF:基础篇
784
读社会工程卷2:解读肢体语言01非语言交流
724
基于LangGraph开发复杂智能体学习一则
317
.NET周刊【11月第2期 2025-11-09】
230
痞子衡嵌入式:i.MXRT中FlexSPI外设速度上
916
Spring Security 鉴权流程与过滤器链深度剖
167
AWTK上使用Signal/Slot解决多页面同步的问
692
别再盲目地堆砌技术了!大部份大数据项目的
417
APEX实战第6篇:APEX 如何接入业务数据库用
589
对标MinIO!全新一代分布式文件系统诞生!
576
vue-dawn-flow 低代码流程插件
457
华为开发者空间,让根技术开发触手可及
900
有用的包 #Python
398
对于原型、原型链和继承的理解
637
CSP-S2025做题记录
361
每周读书与学习->JMeter性能测试脚本编写实
157
Flask入门:轻松掌握API路由定义