登录
/
注册
首页
论坛
其它
首页
科技
业界
安全
程序
广播
Follow
关于
导读
排行榜
资讯
发帖说明
登录
/
注册
账号
自动登录
找回密码
密码
登录
立即注册
搜索
搜索
关闭
CSDN热搜
程序园
精品问答
技术交流
资源下载
本版
帖子
用户
软件
问答
教程
代码
写记录
写博客
小组
VIP申请
VIP网盘
网盘
联系我们
发帖说明
道具
勋章
任务
淘帖
动态
分享
留言板
导读
设置
我的收藏
退出
腾讯QQ
微信登录
社区
›
业界区
›
业界
业界
今日:
787
|
主题:
10933
收藏本版
(
0
)
推荐主题
应急响应-日志分析
当自己真的发布一款产品
用上了 Claude Code,才发现 Cursor 和 Gemini Cli 都是弱智
HEIF:更高质量、更小体积,开启 HarmonyOS 图像新体验
基于算法配对的电子管特性图示仪
阿里巴巴为什么禁止超过3张表join?
Claude Code 官方内部团队最佳实践!
hot100之数组
开发的设计和重构,为开发效率服务
Windows桌面应用自动更新解决方案SharpUpdater5发布
精读 GitHub - servo 浏览器(一)
新窗
综合排序
最新主题
热门推荐
精选内容
Rust修仙之道 第七章 契约境 · Trait 与多灵共鸣之道
第七章:契约境 · Trait 与多灵共鸣之道 “灵形虽异,道心可同。若得共鸣,万象皆可一术施行。” 顾行云修习至此,灵体愈发多样。有灵兽、有术阵、有祭器,每者行为不同。但他突然思考:为何每次施术都需写不同函数?是否可定一‘共通 ...
时思美
2025-12-7 04:58
830
0
1
从程序员到项目经理(5):程序员加油站 -- 不是人人都懂的学习要点
学习是一种基础性的能力。然而,“吾生也有涯,而知也无涯。”,如果学习不注意方法,则会“以有涯随无涯,殆矣”。 一.学习也是一种能力 看到这个标题,有人会说:“学习,谁不会?”的确,学习就像吃饭睡觉一样,是人的一种本 ...
些耨努
2025-12-7 04:58
750
0
4
链接缩短 短链接 长链接转为短链接
核心原理 长链接转为短链接的核心原理是: 将短链接与原始长链接做一个映射,访问短链接的时候,通过重定向的方式转到长链接。 应用场景 比如分享功能,查看分享信息的原始链接通常是很长的,直接发给用户,体验不是很好,这时候就可以 ...
姨番单
2025-12-7 04:47
156
0
2
突破传统监测模式:业务状态监控HM的新思路
作者:京东保险 管顺利 一、传统监控系统的盲区,如何打造业务状态监控。 在系统架构设计中非常重要的一环是要做数据监控和数据最终一致性,关于一致性的补偿,已经由算法部的大佬总结过就不在赘述。这里主要讲如何去补偿?补偿的方案 ...
煅圆吧
2025-12-7 04:47
294
0
3
使用PySide6/PyQt6实现程序启动画面的处理
在 PySide6 / PyQt6 或其他 GUI 程序中,启动画面主要有以下几个作用:提升用户体验,当主程序初始化需要几秒钟时,如果界面一直空白,用户可能以为程序没响应;品牌展示,常见做法是在启动画面上放置 公司 Logo、应用图标、版本号、版权 ...
史华乐
2025-12-7 04:22
275
0
2
一个基于Vue+Vuex+iView的电子商城网站
大家好,我是 Java陈序员。 今天,给大家介绍一个基于 Vue 实现的电子商城网站。 关注微信公众号:【Java陈序员】,获取开源项目分享、AI副业分享、超200本经典计算机电子书籍等。 项目介绍 Mall-Vue —— 一个基于 VUE + VUEX + iView ...
梢疠
2025-12-7 04:20
409
0
3
【日记】上个周末过得相当糜烂哈哈哈哈哈哈(1097 字)
正文 感冒了。周天下午回宿舍吹空调吹的。 这么热的天,我居然还能感冒,我觉得自己也真是厉害。 周末过得相当糜烂。在斯少家里不是吃了睡,就是睡了吃,然后就是打游戏。周六跟他去南充参加他同事的婚礼,路上看到了好多飞 ...
诀锺
2025-12-7 04:20
619
0
5
iOS 实现微信读书的仿真翻页
先看效果 仿真翻页效果: 普通翻页效果: 实现方案 iOS 中实现翻页效果比较简单,直接使用系统提供的 UIPageViewController 即可做到。 UIPageViewController 是 UIKit 中的分页控制器,它允许用户通过横向或纵向滑动手势在多个页面 ...
汪玉珂
2025-12-7 04:14
541
0
1
使用.NET开发一个跨平台功能完善的小智AI客户端
前言 前面几篇文章已经把机器人硬件控制部分的开发讲得差不多了,包括屏幕控制、舵机驱动、语音交互等功能。但是之前的外形太过简单,可动角度不够多,所以我就新改进了一个版本,叫VerdiBot(阿荫),详细视频介绍地址请点击链接。 ESP ...
豌畔丛
2025-12-7 04:12
637
0
4
JavaScript面试题,为什么[] + 0 = '0', 而{} + 0 = 0?
介绍 昨天在网上看到一道面试题,是关于JavaScript中的+元算符的,如下: 要解决这道题,我们首先要了解JavaScript中+运算符的行为,+元算符在JavaScript中主要有三种用途:一是用于数字相加,二是用于字符串连接,三是用于类型转换。 ...
瞧蛀
2025-12-7 04:03
402
0
5
Saga Reader 0.9.9 版本亮点:深入解析核心新功能实现
Saga Reader 在 0.9.9 版本中迎来了一系列激动人心的更新,显著增强了其功能性、灵活性和用户体验。本次更新的核心亮点包括对更多外部大语言模型(LLM)的支持、引入了经典的 RSS 订阅源、实现了守护进程模式以及增加了用户期待已久的主 ...
倡遍竽
2025-12-7 03:59
506
0
3
老调重弹——如何面试(一)
两年前写了两篇有关如何写简历的文章(一、二),今天重新再看,仍然觉得很有价值。有时候回顾一下这些文章会发现自己仿佛正在退色,或者说发现自己在这方面有点不思进取,很少再写这种思想迸发的东西。(哦,其实,我的思想都付出在公司 ...
仇华乐
2025-12-7 03:55
1051
0
6
Web前端入门第 81 问:JavaScript cookie 的读写操作
坏级尹
2025-12-7 03:43
66
0
3
[Nacos/Docker/MCP] Nacos 3.x : 为 AI MCP 而生
0 序言 : Nacos 3.x 的发布 [*]2025年4月28日,Nacos 3.0 正式发布:MCP Registry、安全零信任、链接更多生态 [*]升级 MCP Registry,围绕着 MCP 服务管理,MCP 多种类型注册,包含 MCP Server 注册、编排、动态调试和管理,并且提 ...
狙兕
2025-12-7 03:39
429
0
2
JuiceFS on Windows: 首个 Beta 版的探索与优化之路
在近期发布的 JuiceFS 社区版1.3 和企业版 5.2 中,我们对 Windows 客户端进行了大量的优化工作。在早期版本中,JuiceFS 也尝试支持 Windows 平台,但是在使用体验和稳定性方面存在诸多问题,无法达到一个稳定的可用状态。 去年,我们决 ...
尤晓兰
2025-12-7 03:35
1010
0
1
MySQL查询建表规范
因为之前一直再查找一些比较好的数据库规范,以方便在开发时连接 MySQL 进行查询/建表的时候,能根据规范来执行,达到提高 查询速度 / 执行 SQL 的性能 和提升 MySQL 的整体性能, 这里主要是存放一些比较好的一些数据库设计规范(主要用 ...
庇床铍
2025-12-7 03:32
1055
0
4
在IM即时通讯系统中接入DeepSeek等AI大模型
随着DeepSeek的热潮,越来越多的企业也开始部署并训练自己的AI大模型,这样能使企业以前沉淀的专业知识和经验能更高效地被利用起来。有客户反馈了这样的需求场景:客户私有部署了自己的AI大模型以及私有化部署自己的内部即时通讯系 ...
祉遛吾
2025-12-7 03:32
191
0
4
VS2019+CUDA12.5入门
通常先装vs后装cuda,cuda会自动集成到vs中。而如果先装cuda,后装vs则需要进行额外的配置。 1 VS新建项目中增加CUDA选项 1.1 关闭vs2019(如果已经打开) 1.2 检查CUDA安装路径C:\Program Files\NVIDIA GPU Computing Toolkit\CUDA\v1 ...
轩辕琳芳
2025-12-7 03:30
731
0
5
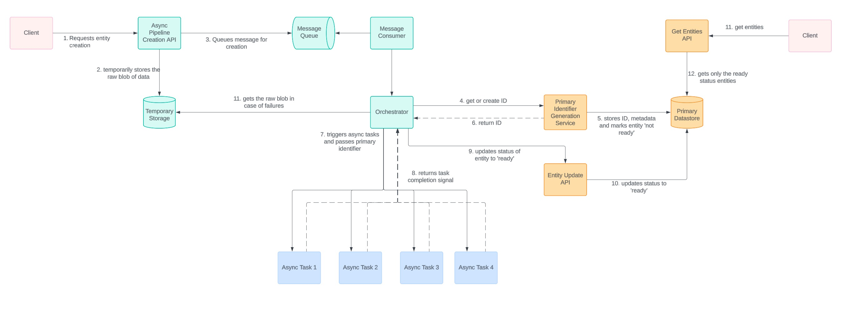
在分布式系统中使用异步管道创建实体
背景 在分布式系统中异步创建实体既是挑战也是优势,尤其是对于追求可扩展性、容错性和高效用户体验的大型企业而言。用于创建实体的异步(async)管道可以解耦服务、优雅地处理故障并最大限度地减少延迟。这些特性使企业能够在 ...
盖彗云
2025-12-7 03:30
554
0
3
返璞归真--从零开始建设k8s监控之thanos-sidecar(七)
前言 本文详细讨论一下thanos-sidecar 环境准备 thanos概述 thanos主要有4个组件 [*]receive:独立部署,提供了数据写入的api,prometheus通过这个api把数据推送到receive的对象存储 [*]sidecar:与prometheus部署在一起,成为promet ...
韶侪
2025-12-7 03:18
418
0
2
下一页 »
1 ...
404
405
406
407
408
409
410
411
... 547
/ 547 页
下一页
返 回
快速发帖
还可输入
80
个字符
高级模式
B
Color
Image
Link
Quote
Code
Smilies
您需要登录后才可以发帖
登录
|
立即注册
本版积分规则
发表帖子
转播给听众
发帖
业界
收藏
10933
本版主题
0
收藏人数
板块介绍填写区域,请于后台编辑
财富榜{圆}
3934307807
991124
anyue1937
9994892
kk14977
6845357
4
xiangqian
638210
5
韶又彤
9997
6
宋子
9982
7
闰咄阅
9993
8
刎唇
9993
9
俞瑛瑶
9998
10
蓬森莉
9950
查看更多
社区公告
本月热榜
1011
精读 GitHub - servo 浏览器(一)
826
Java初尝试:电梯调度迭代开发
562
GPUStack v2:推理加速释放算力潜能,开源
696
别再盲目地堆砌技术了!大部份大数据项目的
725
基于LangGraph开发复杂智能体学习一则
317
.NET周刊【11月第2期 2025-11-09】
233
痞子衡嵌入式:i.MXRT中FlexSPI外设速度上
916
Spring Security 鉴权流程与过滤器链深度剖
589
⚠️登录认证功能的成长过程:整体概述
168
AWTK上使用Signal/Slot解决多页面同步的问
418
APEX实战第6篇:APEX 如何接入业务数据库用
591
对标MinIO!全新一代分布式文件系统诞生!
577
vue-dawn-flow 低代码流程插件
461
华为开发者空间,让根技术开发触手可及
900
有用的包 #Python
398
对于原型、原型链和继承的理解
638
CSP-S2025做题记录
363
每周读书与学习->JMeter性能测试脚本编写实
158
Flask入门:轻松掌握API路由定义
374
信竞回忆录
浏览过的版块
安全