登录
/
注册
首页
论坛
其它
首页
科技
业界
安全
程序
广播
Follow
关于
导读
排行榜
资讯
发帖说明
登录
/
注册
账号
自动登录
找回密码
密码
登录
立即注册
搜索
搜索
关闭
CSDN热搜
程序园
精品问答
技术交流
资源下载
本版
帖子
用户
软件
问答
教程
代码
写记录
写博客
小组
VIP申请
VIP网盘
网盘
联系我们
发帖说明
道具
勋章
任务
淘帖
动态
分享
留言板
导读
设置
我的收藏
退出
腾讯QQ
微信登录
社区
›
业界区
›
业界
业界
今日:
727
|
主题:
10933
收藏本版
(
0
)
推荐主题
应急响应-日志分析
当自己真的发布一款产品
用上了 Claude Code,才发现 Cursor 和 Gemini Cli 都是弱智
HEIF:更高质量、更小体积,开启 HarmonyOS 图像新体验
基于算法配对的电子管特性图示仪
阿里巴巴为什么禁止超过3张表join?
Claude Code 官方内部团队最佳实践!
hot100之数组
程序员必须要知道的编程范式,你掌握了吗?
一行代码实现鼠标横向滚动
与AI对话 --- 软件层级
新窗
综合排序
最新主题
热门推荐
精选内容
【URP】Unity中Mipmap Streaming原理与实现
【从UnityURP开始探索游戏渲染】专栏-直达 纹理流送技术,其核心在于动态加载纹理的 Mipmap 级别,而非一次性加载所有层级的纹理数据。传统 Mipmap 会预生成并加载所有层级的纹理(从原始尺寸到最小尺寸),占用显存为原始纹理的 4/3 倍 ...
膏包
2025-12-1 05:53
921
0
3
7. Nginx 工作机制&参数设置(详细讲解说明)
7. Nginx 工作机制&参数设置(详细讲解说明) @ 目录 [*]7. Nginx 工作机制&参数设置(详细讲解说明) [*]1. Nginx 当中的 master-worker 机制原理 [*]2. master-worker 机制 [*]2.1 accpet_mutex 解决“惊群现象” [*]2.2 Nginx 的 m ...
龙正平
2025-12-1 05:36
619
0
3
简单记录下最近2个月完成的线上系统迁移工作
背景 我们这边有一个系统,和大多数系统一样吧,涉及后台管理部分、后台管理相关服务、数据库,另外,由于该系统对app提供接口,还涉及app接口服务。这个系统,业务上归属于我们部门,但是目前在线上,是在另一个部门的服务器上运行(这 ...
上官泰
2025-12-1 05:24
297
0
3
sessionStorage 能在多个标签页之间共享数据吗?
来源:程序园用户自行投稿发布,如果侵权,请联系站长删除 免责声明:如果侵犯了您的权益,请联系站长,我们会及时删除侵权内容,谢谢合作!
骆熙华
2025-12-1 05:20
826
0
3
从.NET到Go:我和AI搓了一个高性能对象映射库Go版Mapster
从.NET到Go:我用AI一起搓了一个高性能对象映射库 背景 作为一名从.NET开发转向Go的开发者,我深深体会到了语言迁移带来的"阵痛",缺乏称手的“兵器”呀。 在.NET生态中,Mapster 是我最喜欢的对象映射库,它简单、高效、类型安全。后 ...
各卧唯
2025-12-1 05:18
906
0
3
.NET AsyncLocal 避坑指南
目录 [*]AsyncLocal 用法简介 [*]AsyncLocal 实现原理 [*]AsyncLocal 的坑 [*]AsyncLocal 的避坑指南 [*]HttpContextAccessor 的实现原理 AsyncLocal 用法简介 通过 AsyncLocal 我们可以在一个逻辑上下文中维护一份私有数据,该上下文 ...
喳谍
2025-12-1 05:10
952
0
1
三级缓存解决了循环依赖问题?别被骗了,一级缓存就够了!
方案导入 循环依赖是什么 构造出两个对象A和B,A中有成员B,B中有成员A,换成代码就是这样子。 循环依赖会带来什么问题 如果创建A对象,那必须注入B对象,注入B对象又需要创建A对象,如此反复,直到OOM 如何解决循环依赖问题 我们想 ...
后仲舒
2025-12-1 04:19
1074
0
1
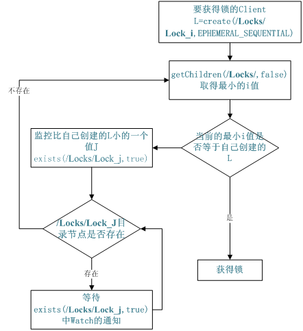
Zookeeper入门api与应用
一、 说明 Zookeeper作为一个分布式的服务框架,主要用来解决分布式集群中应用系统的一致性问题,它能提供基于类似于文件系统的目录节点树方式的数据存储,但是 Zookeeper并不是用来专门存储数据的,它的作用主要是用来维护和监控你存储 ...
敛饺乖
2025-12-1 04:15
169
0
5
.NET周刊【9月第3期 2025-09-21】
国内文章 Runtime Async - 步入高性能异步时代 https://www.cnblogs.com/hez2010/p/19097937/runtime-async 本文详细阐述了同步与异步代码的区别以及 async/await 的机制。同步代码阻塞线程,异步代码则不阻塞线程,依赖回调机制。asyn ...
人弧
2025-12-1 04:00
676
0
3
局域网扫码枪/局域网二维码接收工具
扫码枪在识别印刷于芯片表面的二维码时,存在识别效率较低、准确率不高的问题。 相比之下,手机摄像头性能更强,结合微信扫码功能,识别速度更快、准确度更高。 因此,考虑通过微信小程序进行扫码,并利用 HTTP 或 WebSocket 等方式将识 ...
纣捎牟
2025-12-1 03:56
859
0
1
FastAPI测试策略:参数解析单元测试
扫描二维码关注或者微信搜一搜:编程智域 前端至全栈交流与成长 探索数千个预构建的 AI 应用,开启你的下一个伟大创意 第一章:核心测试方法论 1.1 三层测试体系架构 1.2 参数化测试模式 第二章:请求模拟技术 2.1 多协议请求构造 ...
类饲冰
2025-12-1 03:45
649
0
5
免费的个人网站托管-InfinityFree
前情 对于前端开发来说,拥有一个自己的个人网站是一种执着也是一种排面,但是大部分前端也都对服务端这一块的东西都停留在了解阶段,但是如果正儿八经的上线一个网站或多或少需要懂一些服务端知识,需要购买服务器,注册域名,申请证书 ...
贼瘁
2025-12-1 03:41
880
0
2
Key/Value之王Memcached初探:二、Memcached在.Net中的基本操作
一、Memcached ClientLib For .Net 首先,不得不说,许多语言都实现了连接Memcached的客户端,其中以Perl、PHP为主。 仅仅memcached网站上列出的语言就有:Perl、PHP、Python、Ruby、C#、C/C++以及Lua等。 那么,我们作为.Net码 ...
劳欣笑
2025-12-1 03:41
693
0
3
ESP32教程:通过WIFI控制LED灯的开关
LED闪烁 在通过WIFI控制LED灯的开关之前,我们先实现一下LED闪烁。 接线图: 来源:https://esp32io.com/tutorials/esp32-led-blink 我的接线图: LED长的为阳极,短的为阴极,阳极通过一个电阻与ESP32引脚连接,这里以18引脚为例,阴 ...
敖雨燕
2025-12-1 03:35
1008
0
3
Java并发机制的底层实现原理:从CPU到JVM的全面解析
深入理解volatile、synchronized和原子操作的实现机制,掌握高并发编程的核心原理 引言:为什么需要了解底层原理? 在日常开发中,我们经常使用volatile、synchronized和原子类来解决并发问题。但仅仅会使用这些工具是不够的,只有深入 ...
度阡舅
2025-12-1 03:25
140
0
5
程序员面试什么最重要?
程序员面试一直是社区乐于讨论的热门话题。我自己从06年实习以来,先后经历了4家软件公司,全部是外企,其中有世界500强的通信企业,有从事期权期货交易的欧洲中等规模的金融公司,也有为大型汽车制造商开发Android智能汽车的新兴公司。 ...
匡菲
2025-12-1 03:08
421
0
3
ThreeJs-16智慧城市项目(重磅以及未来发展ai)
项目源码:https://gitee.com/hq8466/threecity-com 写在前面:很早就弄完了的,只是一直说挑个黄道吉日发上来,托了这么久也没选到什么节日,今天天气不错就发了吧,然后后面可能更新技术方面的东西就减少次数了,现在ai发展情况下,学 ...
嘀荼酴
2025-12-1 03:02
782
0
4
数据库设计 Step by Step (8)——视图集成
引言:在前文(数据库设计Step by Step (7)——概念数据建模)最后的案例中,我们通过集成多个局部的实体关系(ER)模型最终得到了全局ER图。在现实项目中视图集成可能并不会那么容易。 俯瞰整个数据库生命周期(如下图所示)。在前面 ...
忌才砟
2025-12-1 02:31
168
0
4
深入WPF -- Dispatcher(补)
书接前文,前篇文章介绍了WPF中的Dispatcher,由于概念太多,可能不是那么好理解。这篇文章继续讨论,希望在线程和Dispatcher这个点上,能把它讲透。 从哪说起? 按照惯例,在深入问题之前,先找一个插入点,希望这个插入点 ...
况雪柳
2025-12-1 02:12
934
0
2
ThreeJs-07操控物体实现家具编辑器
本章节实现效果,通过gui快速添加场景,家具,并且可以快速设置家具实现一个编辑器效果 一.基础设置与物体添加列表 用之前做过的一个案例来改 首先不要这个模型,然后换个背景颜色,并且添加一个网格辅助器 1.1 添加场景 先往事件 ...
剧拧并
2025-12-1 02:12
1065
0
2
下一页 »
1 ...
449
450
451
452
453
454
455
456
... 547
/ 547 页
下一页
返 回
快速发帖
还可输入
80
个字符
高级模式
B
Color
Image
Link
Quote
Code
Smilies
您需要登录后才可以发帖
登录
|
立即注册
本版积分规则
发表帖子
转播给听众
发帖
业界
收藏
10933
本版主题
0
收藏人数
板块介绍填写区域,请于后台编辑
财富榜{圆}
3934307807
991124
anyue1937
9994892
kk14977
6845358
4
xiangqian
638210
5
韶又彤
9997
6
宋子
9981
7
闰咄阅
9993
8
刎唇
9993
9
俞瑛瑶
9998
10
蓬森莉
9950
查看更多
社区公告
本月热榜
1011
精读 GitHub - servo 浏览器(一)
827
Java初尝试:电梯调度迭代开发
163
Flask入门:轻松掌握API路由定义
562
GPUStack v2:推理加速释放算力潜能,开源
726
基于LangGraph开发复杂智能体学习一则
318
.NET周刊【11月第2期 2025-11-09】
289
国产化Excel开发组件Spire.XLS教程:使用Py
234
痞子衡嵌入式:i.MXRT中FlexSPI外设速度上
917
Spring Security 鉴权流程与过滤器链深度剖
590
⚠️登录认证功能的成长过程:整体概述
168
AWTK上使用Signal/Slot解决多页面同步的问
595
对标MinIO!全新一代分布式文件系统诞生!
612
YOLOv12/v11/v8/v5模型+Pyqt5界面+训练代码
577
vue-dawn-flow 低代码流程插件
467
华为开发者空间,让根技术开发触手可及
900
有用的包 #Python
398
对于原型、原型链和继承的理解
639
CSP-S2025做题记录
363
每周读书与学习->JMeter性能测试脚本编写实
375
信竞回忆录