登录
/
注册
首页
论坛
其它
首页
科技
业界
安全
程序
广播
Follow
关于
导读
排行榜
资讯
发帖说明
登录
/
注册
账号
自动登录
找回密码
密码
登录
立即注册
搜索
搜索
关闭
CSDN热搜
程序园
精品问答
技术交流
资源下载
本版
帖子
用户
软件
问答
教程
代码
写记录
写博客
小组
VIP申请
VIP网盘
网盘
联系我们
发帖说明
道具
勋章
任务
淘帖
动态
分享
留言板
导读
设置
我的收藏
退出
腾讯QQ
微信登录
社区
›
业界区
›
业界
业界
今日:
1204
|
主题:
10768
收藏本版
(
0
)
推荐主题
应急响应-日志分析
当自己真的发布一款产品
HEIF:更高质量、更小体积,开启 HarmonyOS 图像新体验
阿里巴巴为什么禁止超过3张表join?
开发的设计和重构,为开发效率服务
用上了 Claude Code,才发现 Cursor 和 Gemini Cli 都是弱智
我和AI不得不说的故事:现在是最好的时代也是最坏的时代
面试官:如何确保动态线程池任务都执行完?
[vue3] vue3 setup函数
Windows桌面应用自动更新解决方案SharpUpdater5发布
SQL Server中生成测试数据
新窗
综合排序
最新主题
热门推荐
精选内容
实现AI和BI整合的初步思路和探索-Part2
实现AI和BI整合的初步思路和探索-Part2 在上一篇中我提到了一个B站最新的一个LangChain 1.0的SQL Agent的视频,通过提供给SQL Agent的tools,可以引导大模型先查看数据库下都有哪些表,然后查看指定表的结构,最后再将这些相关表关联在 ...
顶豌
昨天 18:48
424
0
4
VsCode+DeepSeek的AI编程助手初体验
前言 最近随着AI编程助手的兴起,我这个重度码农也想试着尝下鲜,看看他究竟有多厉害,会不会把我们都给取代了。Github Copilot大名鼎鼎,和微软全家桶重度绑定,但是使用价格不菲,并且使用它有一定的难度和风险(说不定哪天把我们的违 ...
皇甫佳文
昨天 18:48
199
0
4
基于DeploySharp 的深度学习模型部署测试平台:支持YOLO全系列模型
1. 程序获取和下载 基于DeploySharp 开发的深度学习模型部署测试平台,提供了YOLO框架的主流系列模型,包括YOLOv5~v13,以及其系列下的Detection、Segmentation、Oriented Bounding Box、Human Pose Estimation等应用场景。模型部 ...
届表
昨天 18:48
300
0
1
Nuxt.js 应用中的 schema:extend事件钩子详解
title: Nuxt.js 应用中的 schema:extend事件钩子详解 date: 2024/11/10 updated: 2024/11/10 author: cmdragon excerpt: schema:extend 钩子使开发者能够扩展默认数据模式,为特定业务需求添加自定义字段和验证。 categories: [*]前 ...
呼延含玉
昨天 18:46
886
0
4
ZWCAD 批量打印
一、前言: ZWCAD单个打印费时费力,于是本人通过系列摸索,学会了批量打印方法,特此发帖以记录、分享给广大朋友。 本贴并非完全的攻略贴,而是一种踩坑记录,如若有不当之处,欢迎各位大佬指正。 二、方法: 编辑图框 —> ...
呶募妙
昨天 18:46
996
0
4
央企程序员AI创业一个月感受 ✨
来源:程序园用户自行投稿发布,如果侵权,请联系站长删除 免责声明:如果侵犯了您的权益,请联系站长,我们会及时删除侵权内容,谢谢合作!
僚娥
昨天 18:46
934
0
3
Java集合源码--ArrayList的可视化操作过程
关于ArrayList的元素插入、检索、修改、删除、扩容等可视化操作过程 还有关于ArrayList的迭代器、线程安全和时间复杂度 来源:程序园用户自行投稿发布,如果侵权,请联系站长删除 免责声明:如果侵犯了您的权益,请联系站长,我们会及时 ...
祺簇
昨天 18:44
1011
0
2
数字电路基础实验
写Verilog最重要的是心中要有电路图(这个是官方说法),我觉得也可以理解为你要能知道你自己写出来的Verilog代码能够综合出什么东西来。 以下部分是必做题: 实验一 选择器 实验二 译码器和编码器 实验三 加法器与ALU 实验六 移位寄存器 ...
告陕无
昨天 18:44
232
0
6
需求评审冷场救星:3 招激活讨论氛围,挖掘真实反馈
会议室的空调发出细微的嗡鸣声,投影仪的蓝光映照着众人毫无波澜的脸庞。产品经理小王紧握着手中的 PPT 遥控器,“大家对这个方案有什么想法吗?” 他的声音在寂静的空间里回荡,却只换来此起彼伏的沉默。开发组的老张低头刷着手机,设计 ...
兜蛇
昨天 18:42
148
0
3
告别 DOM 的旧时代:从零重塑 Web 渲染的未来
引言 浏览器这玩意儿现在真够诡异的。WebAssembly 在服务器端混得风生水起,但客户端还是那副老样子,跟十年前没啥区别。 WASM 粉会跟你吹,通过点 JS 胶水代码就能调原生 Web API。但核心问题是:为啥非得用 DOM?这东西就是个默认选项 ...
全愉婉
昨天 18:42
965
0
3
高性能完整开源电商项目分享 - Next.js + TRpc + Postgre + React的H5&Admin
基于 Next.js 构建的全栈电商解决方案,集成了现代 Web 技术栈 快速开发 代码易懂 方便二开 源码全开源 前言 现在很多开源电商项目有以下问题 [*] ...
垢峒
昨天 18:42
461
0
3
.NET 4.0 中的契约式编程
契约式编程不是一门崭新的编程方法论。C/C++ 时代早已有之。Microsoft 在 .NET 4.0 中正式引入契约式编程库。博主以为契约式编程是一种相当不错的编程思想,每一个开发人员都应该掌握。它不但可以使开发人员的思维更清晰,而且对于提高程 ...
丘娅楠
昨天 18:42
962
0
5
docker镜像仓库
Docker镜像仓库的概念 在Docker生态系统中,Docker镜像仓库(或称为Docker Registry)是一个存储和分发Docker镜像的服务。它类似于其他编程语言中的包管理系统,允许开发者上传、下载和管理Docker镜像。Docker官方提供了一个公共的镜像 ...
注思
昨天 18:42
415
0
2
如何在 Vue 项目中优雅地使用图标
1. 字体图标与矢量图标 目前主要有两种图标类型:字体图标和矢量图标。 字体图标是在网页打开时,下载一整个图标库,通常可以通过特定标签例如 来使用,优点是方便地实现文字混排,缺点是包体积大,且难以自定义。 矢量图标本质是 ...
祝娜娜
昨天 18:42
446
0
4
使用 vxe-table 实现分组表头子列之间进行拖拽,限制允许子列进行拖拽
使用 vxe-table 实现分组表头子列之间进行拖拽,限制允许子列进行拖拽 官网:https://vxetable.cn 安装 效果 通过 column-drag-config.isPeerDrag 启用同层级拖拽 https://gitee.com/x-extends/vxe-table 来源:程序园用户自行投稿发 ...
辗振
昨天 18:42
291
0
7
微软开源 Azure Functions MCP Extension
Azure Functions MCP Extension 是微软推出的开源扩展库,旨在将 Azure Functions 与模型上下文协议(Model Context Protocol, MCP) 深度集成,简化远程 MCP 服务器的构建,实现 AI Agent 与外部工具、数据源的高效交互。 一、核心功能 ...
羽桑
昨天 18:42
138
0
6
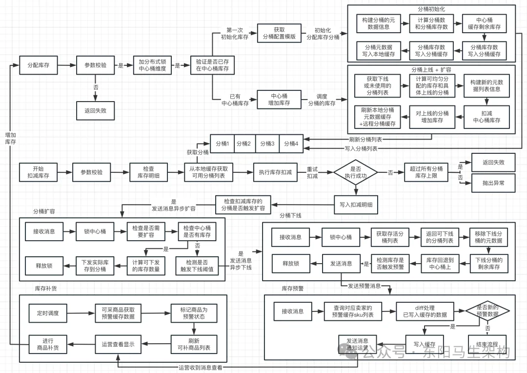
商品中心—16.库存分桶调配的技术文档
大纲 1.库存分桶上线 2.库存分桶下线 3.库存分桶扩容 4.库存预警 1.库存分桶上线 (1)使用入口 (2)具体实现 (1)使用入口 当库存充⾜后,可针对下线的分桶进⾏再次上线并分配库存。 (2)具体实现 步骤一:校验⼊参必填,即指定的商 ...
睁扼妤
昨天 18:42
1137
0
2
论文阅读-PANTHER: Private Approximate Nearest Neighbor
1 介绍 首先是介绍一些概念: 最近邻搜索KNN:找到与查询点最接近的前k个点。 近似最近邻搜索:在大型高维数据库中,KNN的成本会很高,此时该问题通常会被放宽为近似最近邻搜索ANNS,允许以高概率返回最接近的前k个邻点而非精确结果。 ...
强怀梅
昨天 18:42
134
0
6
程序员的语言“艳遇史”(七)——电台播音员scheme
第七个女孩 电台播音员scheme (***以下小说情节纯属虚构,供朋友们在紧张编程后轻松一下,如有雷同纯属巧合,切勿对号入座***) 一、天籁之音 早班车上,每过一站,都是一阵汹涌的人流波动。我好不容易抢到一个座位,环顾四 ...
任佳湍
昨天 18:36
1054
0
5
国内首个「混合推理模型」Qwen3深夜开源,盘点它的N种对接方式!
今日凌晨,通义千问团队正式开源了 Qwen3 大模型,并且一口气发布了 8 个型号,其中包括 0.6B、1.7B、4B、8B、14B、32B 以及 30B-A3B 和 235B-A22B,使用者可以根据自己的业务情况,选择合适的版本进行使用。 更让人惊喜的是,最新的 Qwe ...
胁冉右
昨天 18:36
468
0
2
下一页 »
1 ...
64
65
66
67
68
69
70
71
72
... 539
/ 539 页
下一页
返 回
快速发帖
还可输入
80
个字符
高级模式
B
Color
Image
Link
Quote
Code
Smilies
您需要登录后才可以发帖
登录
|
立即注册
本版积分规则
发表帖子
转播给听众
发帖
业界
收藏
10768
本版主题
0
收藏人数
板块介绍填写区域,请于后台编辑
财富榜{圆}
anyue1937
9994893
kk14977
6845357
3934307807
991123
4
xiangqian
638210
5
韶又彤
9998
6
宋子
9983
7
闰咄阅
9993
8
刎唇
9993
9
俞瑛瑶
9998
10
蓬森莉
9951
查看更多
社区公告
本月热榜
813
Java初尝试:电梯调度迭代开发
228
痞子衡嵌入式:i.MXRT中FlexSPI外设速度上
558
GPUStack v2:推理加速释放算力潜能,开源
1000
精读 GitHub - servo 浏览器(一)
362
小白也能看懂的RLHF:基础篇
893
有用的包 #Python
356
每周读书与学习->JMeter性能测试脚本编写实
237
[源码系列:手写Spring] AOP第二节:JDK动
301
Linux 通用软件包 AppImage 打包详解
163
AWTK上使用Signal/Slot解决多页面同步的问
688
9 个步骤教你如何安全地迁移数据库或字段
689
腾讯云服务器手动安装 Docker 记录:好记性
406
APEX实战第6篇:APEX 如何接入业务数据库用
401
90%的OKR都写成了KPI?其实你缺的不是表格
205
详解 MicroPython 驱动中数据与业务逻辑的
771
读社会工程卷2:解读肢体语言01非语言交流
369
前端跨标签页通信方案(下)
398
VDI、DLP、RBI、企业浏览器等 6 种方案对比
1013
2025 ICPC 沈阳区域赛 游记
1011
基于DeepSeek-R1 15b微调训练自主的领域大