登录
/
注册
首页
论坛
其它
首页
科技
业界
安全
程序
广播
Follow
关于
导读
排行榜
资讯
发帖说明
登录
/
注册
账号
自动登录
找回密码
密码
登录
立即注册
搜索
搜索
关闭
CSDN热搜
程序园
精品问答
技术交流
资源下载
本版
帖子
用户
软件
问答
教程
代码
写记录
写博客
小组
VIP申请
VIP网盘
网盘
联系我们
发帖说明
道具
勋章
任务
淘帖
动态
分享
留言板
导读
设置
我的收藏
退出
腾讯QQ
微信登录
社区
›
业界区
›
安全
安全
今日:
332
|
主题:
7693
收藏本版
(
0
)
推荐主题
读商战数据挖掘:你需要了解的数据科学与分析思维03数据挖掘流程
剑指offer-27、字符串的排列
Keepalived 的高可用配置与使用
线性结构之数组[基于郝斌课程]
计算机组成原理—概述
时序数据库 Apache IoTDB 毕业五周年,“对暗号”获取你的蛇年 T 恤!
鸿蒙新手福音!每日300分钟免费时长+海量鸿蒙真机,轻松上手云测云调
数据库安全实战:访问控制与行级权限管理
MariaDB 和 GreatSQL 性能差异背后的真相
Docker Swarm 集群搭建
ansible开局配置-openEuler
新窗
综合排序
最新主题
热门推荐
精选内容
读商战数据挖掘:你需要了解的数据科学与分析思维02数据挖掘
1. 数据挖掘 1.1. 数据挖掘的流程可以分解为几个通俗易懂的环节 [*]1.1.1. 有些环节涉及信息技术的应用,如数据中模式的自动发现和评估 [*]1.1.2. 有些则主要依赖数据分析师的创意、常识和商业知识 1.2. 理解数据挖掘的整个过程 ...
巴沛若
2025-11-27 01:11
101
0
3
Java研发工作日记 Wanzhong Liao 2016-9-25
Java研发工作日记 Wanzhong Liao 2016-9-25 [*]枚举enumeration 数据类型的本质是常量数据类型值的数组Array集合。 a) 所有的数据结构都是基于数组设计而成的。 b) 一个常量值,我们可以称之为常 ...
劳暄美
2025-11-27 01:10
238
0
3
语音生成+情感复刻,Cosyvoice2.0 极简云端部署
作者:百潼 语音合成(TTS)技术正成为 AI 重点探索领域。比如在智能座舱场景下,用语音播报的形式来实现车主和大模型的语音交互;在儿童教育场景下,语音合成可以帮助小朋友用喜欢的声音轻松阅读故事。 CosyVoice 凭借在多语言生成、零 ...
钱艷芳
2025-11-27 01:08
649
0
1
如何做软件行业的双周计划?
制定软件行业的双周计划可以帮助您更好地组织工作,并确保在限定时间内完成任务。以下是一些步骤可以帮助您制定一个有效的双周计划: [*]定义您的目标:在制定计划之前,您需要确定您想要实现的目标。这些目标可以是长期的,也可以是短 ...
简千叶
2025-11-27 01:05
790
0
2
数据库安全性与权限管理
title: 数据库安全性与权限管理 date: 2024/12/16 updated: 2024/12/16 author: cmdragon excerpt: 数据库安全性与权限管理是保护数据不被未授权访问和操控的关键所在。通过实施有效的安全措施和细粒度的权限控制,可以确保数据库的完 ...
僚娥
2025-11-27 01:02
905
0
2
读红蓝攻防:技术与策略30业务连续性计划
1. 业务连续性计划 1.1. Business Continuity Plan,BCP 1.2. 重点是确保企业在安全事件或灾难发生后能够存活 [*]1.2.1. 重点是确保业务在灾难发生后能够存活下来 1.3. BCP是一个包含预防和恢复措施的系统,企业采取这些措施是为 ...
高清宁
2025-11-27 00:04
173
0
2
使用uv和pycharm搭建python开发环境
句惫
2025-11-26 23:15
25
0
4
HarmonyOS 6 开发者预览版 Beta 招募现正式开启!
HarmonyOS 6 开发者预览版 Beta 招募正式开启!点击报名通道有机会体验HarmonyOS的更多新功能。鸿蒙电脑DevEco Studio预览版强势来袭,点击报名通道抢先体验,感受应用开发时的便捷与高效。 此外,我们还为伙伴们准备了更多HDC期间的热门 ...
客臂渐
2025-11-26 22:42
1041
0
1
开箱即用!一个轻量易用的服务器监控!
大家好,我是 Java陈序员。 今天,给大家介绍一个轻量易用的服务器监控,开箱即用! 关注微信公众号:【Java陈序员】,获取开源项目分享、AI副业分享、超200本经典计算机电子书籍等。 项目介绍 Beszel —— 一个轻量级的服务器监控平台 ...
司寇涵涵
2025-11-26 22:07
688
0
2
Windows bat 脚本学习记录
学习这个古老的技能是因为最近 2024.8.28 优化 Windows build 脚本遇到了一些不懂的内容,故而想要系统的进行学习并记录(权当技术沉淀) 参考文献:《Windows 命令行详解手册》第二版第三章 由于 Windows 命令不区分大小写,故而可能出 ...
芮梦月
2025-11-26 21:24
336
0
2
Linux命令行与Shell脚本编程大全笔记
Linux Linux可划分为四部分: 1. Linux内核 2. GNU工具 3. 图形化桌面环境 4. 应用软件 Linux系统的核心是内核。内核控制着计算机系统上的所有硬件和软件,在必要时分配硬件, 并根据需要执行软件 内核主要负责以下四种功能: [*]系统 ...
吉娅寿
2025-11-26 21:24
666
0
0
【技术干货】端云一体化开发模板系列・政务、医疗等行业专属方案
各位开发者大大们,是不是还在为应用搭建无从下手感到烦恼? 别慌!端云一体化开发模板不用从零搭建, 基于模板就能快速定制专属应用,省心又高效。 政务、航空等多种行业模板持续更新中,敬请期待~ 1、政务应用模板 政务应用开发常面临 ...
百谖夷
2025-11-26 21:04
1094
0
3
java~字节流和字符流
公新蕾
2025-11-26 20:15
68
0
1
METTL3介导m6A甲基化在炎症性疾病发病机制中的表观调控作用
大家好,这里是专注表观组学十余年,领跑多组学科研服务的易基因。 近日,安徽医科大学徐亚运、柳文强为共同第一作者,陈飞虎教授为唯一通讯作者,在《INT J BIOL MACROMOL》(简称IJBM)期刊发表题为“METTL3 increases ferroptosis resi ...
琉艺戕
2025-11-26 20:09
913
0
3
基环树
题目:骑士 题目大意: 给出n个骑士,每个骑士有且仅有一个厌恶的骑士(用边相连),我们需要选出一些骑士,条件是,骑士团中不能存在他们讨厌的骑士。 思路: 将这种关系抽象成图:一个n个点,n个边的图(每个点有对应的一个边),图 ...
肇默步
2025-11-26 20:03
1035
0
2
没听说过设计模式?保姆级教程来了!
大家好,我是程序员鱼皮,22 年的时候我写了一套 设计模式学习路线,当时反响不错,不过看的人没有那么多。 我感觉还是挺遗憾的,明明是一个软件开发人员必备的重点知识技能,但是却没有像算法、计网之类的那么流行。而且看了评论区后, ...
港髁
2025-11-26 19:56
502
0
3
Redis组件介绍(二)
写在前面 今天我们继续学习 Redis。 Redis 常用数据类型 在 Redis 中,每个存储的键值对中,键是 String 类型,值可以是不同的数据类型。Redis 的索引是含头含尾的。 String 内存模型 常用指令 [*]设置值 [*]SET key value: 设置 ...
匣卒
2025-11-26 19:50
1004
0
3
Powershell 入门(一)
bb赖赖time (可以忽略这部分,完全是本人自作多情罢了): 好久不见各位安全道友们,消失了半年时间了,这半年里其实大部分时间都在摆烂 去毕业旅行、躺平、打游戏等等,弥补一下大学时光没有好好玩好好对自己 但是在这期间我也没有懈怠 ...
蓝娅萍
2025-11-26 19:46
722
0
2
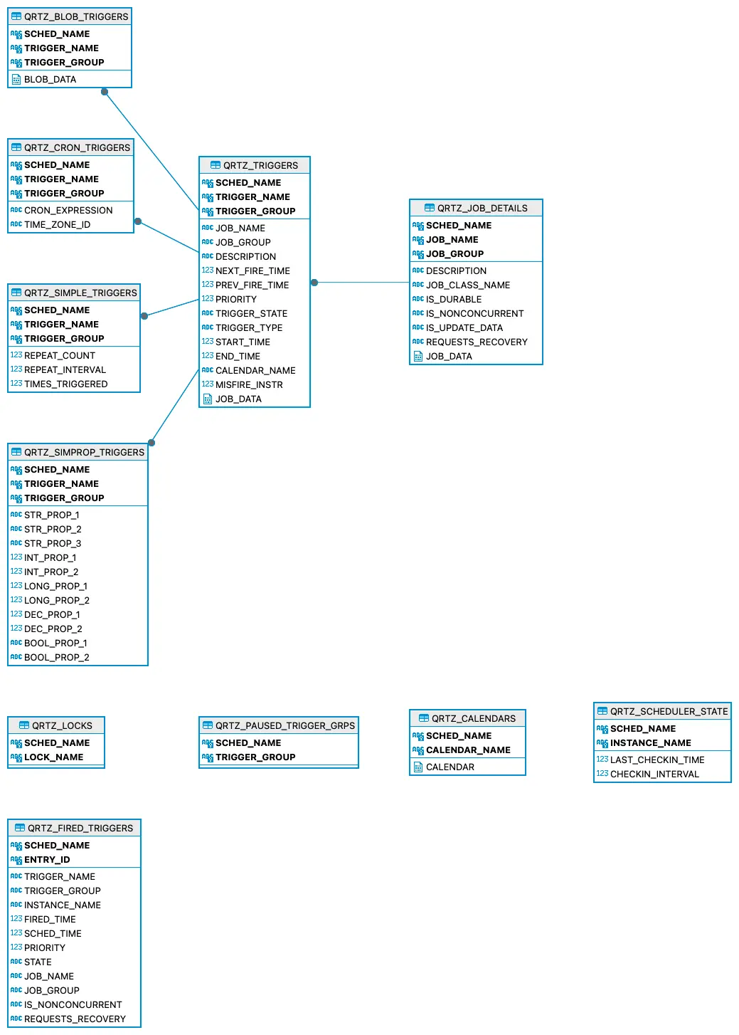
DolphinScheduler心脏:Quartz的定时任务调度框架深度解析
Quartz是一个开源的Java作业调度框架,它提供了强大的定时任务调度功能。在DolphinScheduler中,Quartz用于实现定时任务的调度和管理。DolphinScheduler通过QuartzExecutorImpl类与Quartz集成,将工作流及其定时管理操作与Quartz调度框架 ...
煅汾付
2025-11-26 19:42
984
0
1
老司机带你聊聊向量数据库
老司机带你聊聊向量数据库 引言 随着人工智能、大数据技术的发展,传统数据库已经难以满足某些复杂应用场景的需求,尤其是在图像、语音、文本等非结构化数据的处理上,传统的精确匹配方式已经显得力不从心。 最近几年,向量数据库应运 ...
笃迩讦
2025-11-26 19:40
408
0
2
下一页 »
1 ...
333
334
335
336
337
338
339
340
... 385
/ 385 页
下一页
返 回
快速发帖
还可输入
80
个字符
高级模式
B
Color
Image
Link
Quote
Code
Smilies
您需要登录后才可以发帖
登录
|
立即注册
本版积分规则
发表帖子
转播给听众
发帖
安全
收藏
7693
本版主题
0
收藏人数
板块介绍填写区域,请于后台编辑
财富榜{圆}
3934307807
991124
anyue1937
9994892
kk14977
6845357
4
xiangqian
638210
5
韶又彤
9997
6
宋子
9981
7
闰咄阅
9993
8
刎唇
9993
9
俞瑛瑶
9998
10
蓬森莉
9950
查看更多
社区公告
本月热榜
850
windows常见命令
771
京城亚南酒业上门回收白酒老酒名酒茅台五粮
484
2025年科研党必备!学术深度AI论文写作工具
208
接私活必备!一款轻量级、前后端分离的 Jav
776
回归基本功之pytorch学习笔记
620
DNA甲基化调控生物标志物及发病机制
176
副业营销(Side-Project Marketing
1008
剑指offer-41、和为S的连续正数序列
438
SpringCloud 常见面试题(三)
315
STM32按键扫描
419
剑指offer-48、不使⽤加减乘除实现加法
723
Electron.js 详解、应用场景及完整案例
929
Python 潮流周刊#130:Django 6.0 发布了
179
2025年挖掘机行走轴承厂家推荐 工程机械轴
243
从20行代码理解HTTP服务器:用原始Socket揭
975
NeurIPS 2025 | 浙大、浙工大等团队提出LRM
41
读智能新物种02合作伙伴(下)
575
推荐一种手动设置异步线程等待机制的解决方
47
读社会工程:防范钓鱼欺诈(卷3)05读后总
879
一个表示金额的数字是 100000000L,这是多