找回密码
 立即注册

推荐主题

Python循环语句
for 循环: 可以遍历任何可迭代对象,如一个列表或者字符串。 用于有明确循环对象或次数。 语法格式: 实例: 关于 range() 函数用法参考:https://www.runoob.com/python3/python3-func-range.html   while 循环: 直到 判断条件 为假 ...
乃阕饯 2025-11-22 23:05
997 0 1
京东读书Top1-《AI时代生存手册:零基础掌握DeepSeek》 - PDF免费下载
通过本书,你将轻松上手DeepSeek,开启智能生活新篇章。通过本书,你将学会用Deepseek大幅提升工作效率,告别烦琐,拥抱高效。通过本书,你将学会如何让Deepseek成为您的职场超级助手。通过本书,你将学会如何利用DeepSeek激发自己的创作 ...
战匈琼 2025-11-22 21:28
347 0 3
数学草稿
P13645 Totient with Divisors \[\begin{aligned}\sum_{i=1}^n\sum_{j=1}^m\varphi(i)\varphi(j)\sigma(ij)&=\sum_{i=1}^n\sum_{j=1}^m\varphi(i)\varphi(j)\sum_{a|i}\sum_{b|j}\frac{ib}{a}\times[a\perp b]\\&=\sum_{o=1}^{n}\mu(o) ...
穆望 2025-11-22 20:02
812 0 2
读高性能MySQL(第4版)笔记15_备份与恢复(下)
1. 二进制日志 1.1. 服务器的二进制日志是需要备份的最重要元素之一 1.2. 对于基于时间点的恢复是必需的,并且通常比数据要小,所以更容易被进行频繁的备份 1.3. 如果有某个时间点的数据备份和所有从那时以后的二进制日志,就可 ...
钨哄魁 2025-11-22 19:58
101 0 5
Hyper-v中ubuntu与windows文件共享
绝大部分内容来源于链接:Hyper-v中ubuntu与windows文件共享_hyper-v ubuntu共享文件夹-CSDN博客 Samba 官网:https://www.samba.org/ Samba 是 Linux 上在局域网共享文件的服务。 1、更新源 2、安装指定依赖 3、为 Samba 配置一个用 ...
俏挺喳 2025-11-22 19:05
829 0 4
记录---前端图像五兄弟:网络 URL、Base64、Blob、ArrayBuffer、本地路径,全整明白!
来源:程序园用户自行投稿发布,如果侵权,请联系站长删除 免责声明:如果侵犯了您的权益,请联系站长,我们会及时删除侵权内容,谢谢合作!
啪炽 2025-11-22 17:29
1091 0 3
修改AndroidStudio的Boot Java Runtime for the IDE后,IDE打开报错无法运行
 修改AndroidStudio的Boot Java Runtime for the IDE后,IDE打开报错无法运行,解决方法一、问题 我想在AndroidStudio里使用markdown支持插件,岂料报错 Your environment does not support JCEF, cannot use Markdown Editor ...
何书艺 2025-11-22 16:43
543 0 2
《DNK210使用指南 -CanMV版 V1.0》第二十三章 六轴传感器——姿态解算实验
第二十三章 六轴传感器——姿态解算实验 1)实验平台:正点原子DNK210开发板 2)章节摘自【正点原子】DNK210使用指南 - CanMV版 V1.0 3)购买链接:https://detail.tmall.com/item.htm?&id=782801398750 4)全套实验源码+手册+视频下载地 ...
睁扼妤 2025-11-22 14:21
549 0 3
TCP连接断开:为什么要挥手四次
本文分享自华为云社区《解密TCP连接断开:四次挥手的奥秘和数据传输的安全》,作者: 努力的小雨 。 TCP 连接断开 在当今数字化时代,互联网已经成为了人们生活中不可或缺的一部分。而在互联网的基础之上,TCP协议扮演着关键的角色,它 ...
绘纵 2025-11-22 14:09
1030 0 0
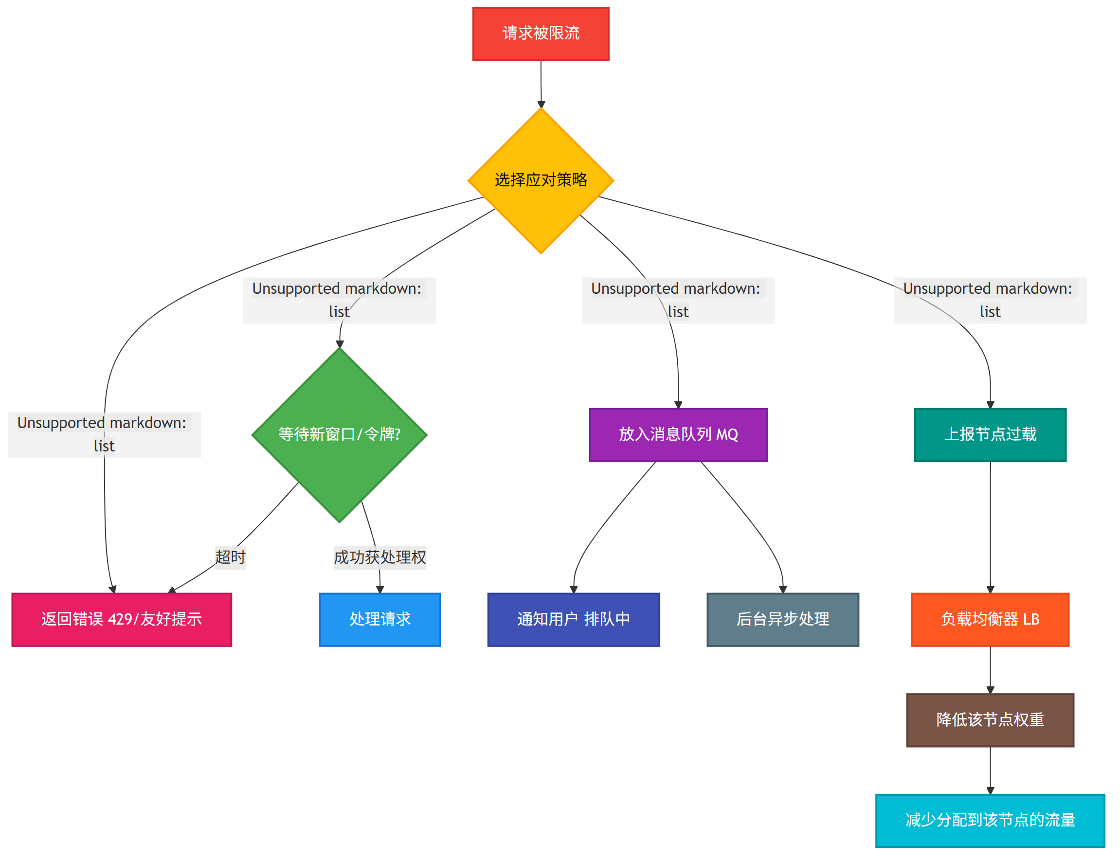
阿里面试:10Wqps高并发,具体 的 “限流阈值” 怎么 计算 ?
本文 的 原文 地址 原始的内容,请参考 本文 的 原文 地址 本文 的 原文 地址 尼恩说在前面 在40岁老架构师 尼恩的读者交流群(50+)中,最近有小伙伴拿到了一线互联网企业如阿里、滴滴、极兔、有赞、希音、百度、网易、美团的面试资格, ...
晌集涟 2025-11-22 12:34
583 0 4
驱动下一代E/E架构的神经脉络进化—10BASE-T1S
       汽车电子电气架构的演进正经历一场深刻的变革,“中央计算单元+区域控制器”的架构模式已成为当前主流车型平台发展的明确方向。这种从传统的“功能域”(Domain)架构向“区域”(Zonal)架构的转型升级,旨在实现更高的集成 ...
于映雪 2025-11-22 12:08
885 0 1
政务大模型应用安全规范
[*]政务大模型应用安全指引 [*]政务大模型通用技术与应用支撑能力要求 [*]转载学习: 政务大模型应用的21个安全要求(网安标委,2025.7) 规范明确,大模型在政务领域的主要应用包括: [*]对内   为日常办公提供支撑 [*]对外 服务公 ...
师佳思 2025-11-22 11:35
118 0 3
Linux虚拟机网络配置
本章将和大家分享VMware虚拟机安装Linux系统时如何进行网络配置。 一、设置 VMware 虚拟网络 选择虚拟网络编辑器: 选择更改设置: 此处选择VMnet0、桥接模式、自动,然后应用并确定。 二、编辑 Linux 虚拟机网络 点击【网络适配 ...
匣卒 2025-11-22 11:10
694 0 2
痞子衡嵌入式:瑞萨RA8系列高性能MCU开发初体验
  大家好,我是痞子衡,是正经搞技术的痞子。今天痞子衡给大家介绍的是瑞萨RA8系列高性能MCU开发上手体验。   我们知道瑞萨电子的通用 MCU 产品线主要包含基于自有内核 8/16bit RL78 系列以及 32bit RX 系列,还有这两年明显增加研发 ...
讥慰捷 2025-11-22 10:39
760 0 2
韦东山IMX6ULL Linux开发板基于Buildroot系统QT应用环境配置开发运行
@ 目录 [*]一. 编译系统 [*]1.设置交叉编译工具链 [*]2.编译系统 [*]二. QT下载 [*]1.安装 Qtcreator [*]2.创建第一个程序 [*]3.配置 QtCreator 开发环境 [*]4.移植QT程序到开发板 一. 编译系统 1.设置交叉编译工具链 2.编译系统 ...
育局糊 2025-11-22 07:58
154 0 2
【一步步开发AI运动APP】十二、自定义扩展新运动项目1
之前我们为您分享了【一步步开发AI运动小程序】开发系列博文,通过该系列博文,很多开发者开发出了很多精美的AI健身、线上运动赛事、AI学生体测、美体、康复锻炼等应用场景的AI运动小程序;为了帮助开发者继续深耕AI运动领域市场,今天开 ...
锄淫鲷 2025-11-22 07:27
925 0 3
读数据工程之道:设计和构建健壮的数据系统01数据工程概述
1. 数据工程 1.1. 自从公司开始使用数据做事,数据工程就以某种形式存在了 [*]1.1.1. 预测性分析、描述性分析和报告 1.2. 数据工程师获取数据、存储数据,并准备数据供数据科学家、分析师和其他人使用 1.3. 数据工程是系统和流程 ...
姘轻拎 2025-11-22 06:22
139 0 2
学信息系统项目管理师第4版系列30_信息系统管理
1. 管理方法 1.1. 技术底座构成了几乎所有业务模式的支柱 1.2. 信息系统是为组织用来生产和管理信息(数据)的技术(“什么”)、人员(“谁”)和过程(“如何”)的组合 1.3. 信息系统包括四个要素:人员、技术、流程和数据 1 ...
皮仪芳 2025-11-22 04:59
622 0 1
2025北京集训Day1&Day3
树链剖分 重剖 对于一棵 \(n\) 个点的树,我们定义一个点的重儿子为它的所有儿子中子树大小最大的。 一个点与其重儿子的连边为重边,其他边为轻边。 定义重链为由若干条首尾相连的重边连成的极长链。 即(图源:OI-Wiki): 重链有很好 ...
姜删懔 2025-11-22 04:34
667 0 3
K3s x RustFS,边缘场景下的云原生存储解决之道
本文分享使用 Helm Chart 在 K3s 上安装 RustFS。使用 K3s local-path-provisioner 来将本地磁盘转换诶 PVC,再将 PVC 当作 RustFS VOLUME,从而搭建 RustFS 多机多盘集群。 关于 RustFS RustFS 是一个用 Rust 编写的开源分布式对象存储 ...
挫莉虻 2025-11-22 00:57
180 0 3

快速发帖

还可输入 80 个字符
您需要登录后才可以发帖 登录 | 立即注册

本版积分规则