登录
/
注册
首页
论坛
其它
首页
科技
业界
安全
程序
广播
Follow
关于
导读
排行榜
资讯
发帖说明
登录
/
注册
账号
自动登录
找回密码
密码
登录
立即注册
搜索
搜索
关闭
CSDN热搜
程序园
精品问答
技术交流
资源下载
本版
帖子
用户
软件
问答
教程
代码
写记录
写博客
小组
VIP申请
VIP网盘
网盘
联系我们
发帖说明
道具
勋章
任务
淘帖
动态
分享
留言板
导读
设置
我的收藏
退出
腾讯QQ
微信登录
社区
›
业界区
›
安全
安全
今日:
440
|
主题:
7693
收藏本版
(
0
)
推荐主题
读商战数据挖掘:你需要了解的数据科学与分析思维03数据挖掘流程
剑指offer-27、字符串的排列
Keepalived 的高可用配置与使用
线性结构之数组[基于郝斌课程]
计算机组成原理—概述
时序数据库 Apache IoTDB 毕业五周年,“对暗号”获取你的蛇年 T 恤!
鸿蒙新手福音!每日300分钟免费时长+海量鸿蒙真机,轻松上手云测云调
p5.js 圆(circle)的用法
数据库安全实战:访问控制与行级权限管理
MariaDB 和 GreatSQL 性能差异背后的真相
Docker Swarm 集群搭建
新窗
综合排序
最新主题
热门推荐
精选内容
读数据质量管理:数据可靠性与数据质量问题解决之道18数据发现
1. 让元数据为业务服务 1.1. 在过去十多年中,数据团队越来越擅长收集大量的数据 1.2. 公司如今正在收集越来越多关于其数据的数据,也就是元数据 [*]1.2.1. dbt等ETL解决方案让跟踪和使用元数据变得容易,而云服务提供商则使栈中 ...
彭水晶
2025-11-14 12:24
68
0
2
ISO/SAE 21434标准要求梳理及翻译
ISO/SAE 21434:2021标准内容一共定义了101项要求(Requirement,简称RQ)、13项建议(Recommendation,简称RC)、4项允许(Permission,简称PM)。按照章节顺序进行了汇总并翻译如下。 PS:欢迎关注公众号Vehicle CyberSecurity,获取 ...
庾签
2025-11-14 12:10
1050
0
3
客户案例 | 某大型综合性券商借助白鲸开源产品打造全链路智能调度与数据集成平台
在数字化转型加速的今天,金融行业正面临前所未有的数据挑战:数据量指数级增长、任务调度日益复杂、数据源类型多样化、处理链路不断延长。某证券公司,作为国内领先的综合性券商,面向内部高强度的 IT 运维与业务流程自动化需求,构建 ...
供挂
2025-11-14 11:45
256
0
1
MySQL 8.0特性-自增变量的持久化
MySQL 8.0特性-自增变量的持久化 在MySQL 8.0之前,自增主键AUTO_INCREMENT的值如果大于max(primary key)+1,在MySQL重启后,会重置AUTO_INCREMENT=max(primary key)+1,这种现象在某些情况下会导致业务主键冲突或者其他难以发现的问题 ...
姚梨素
2025-11-14 07:41
364
0
4
DNS解析的污染问题和 fake-ip 代理模式
之前用 openclash 设置好的 OpenWRT 路由在工作了一年多之后, 最近开始经常出问题, 尝试了各种方法: 重设订阅, 修改规则, 升级 openclash, 都无效, 最终重置系统, 重新装了最新版本的 openclash 之后网络是恢复了, 但是惊奇的发现所有的 ...
撷监芝
2025-11-14 07:25
939
0
2
数据库表字段比对,快速查看不同数据源表字段差异
在做项目时经常会使用到多个不同数据源,例如开发、测试、生产等不同场景的数据源,但这些数据源中的表经常会有变更,有可能多个数据源之间某些表的表结构有差异,如果要手动一个个表去比对差异是非常浪费时间的。这时就能使用 ...
列蜜瘘
2025-11-14 06:38
1050
0
4
清华大学DeepSeek教程全套学习资料,99%的人都不知道!(建议收藏)
前言 最近清华大学团队发布的deepseek使用手册是真火了,目前已经出了五个版本了,我全部打包分享给大家,完全免费下载,别再到处乱找了。 清华大学DeepSeek使用手册完整版(五个版本都打包在一起了) 点击下载→:清华大学DeepSeek使用 ...
劳怡月
2025-11-14 06:36
585
0
5
Django 懒加载实现方法
Django 懒加载实现方法 在Django中,我们都知道当我们all之后是不会马上去查询数据的,当我们真正使用的时候,才会去触发查询操作。 模型类 下面我将带着大家从源码的角度一步一步解析。 看一下这几行代码发生了什么 使用是继承了model ...
嗦或
2025-11-14 06:34
859
0
1
设计极致高效的文件分享系统:哈希算法的艺术与科学
设计极致高效的文件分享系统:哈希算法的艺术与科学 如何在确保文件唯一性的同时,打造短小精悍的分享链接? 在日常工作中,我们经常需要分享文件——无论是团队协作的文档、产品设计的原型图,还是代码仓库的发布包。一个高效的文件分 ...
赖珊
2025-11-14 06:26
612
0
3
Linux驱动---LED
目录 [*]一、pinctrl子系统 [*]二、GPIO子系统 [*]三、GPIO操作步骤 [*]3.1、获取GPIO描述符 [*]3.2、设置方向 [*]3.3、读写值 [*]四、编写LED驱动 [*]4.1、硬件原理图 [*]4.2、修改设备树 [*]4.3、编写驱动程序 [*]4.4、安装驱动测 ...
梁丘眉
2025-11-14 05:49
659
0
2
给定一个只包含'('和')'的字符串 计算最长回文子串的深度即长度
给定一个只包含'('和')'的字符串,计算最长有效(格式正确且连续)括号子串的长度。在原问题基础上,假设字符串是分布式存储在多个节点上,每个节点存储一部分字符串,设计并实现一个分布式算法来解决该问题。请手写伪代码实现,详细描述 ...
百里宵月
2025-11-14 03:19
142
0
2
10. Spring AI + RAG
10. Spring AI + RAG @ 目录 [*]10. Spring AI + RAG [*]RAG [*]概念 [*]向量: [*]文本向量化 [*]向量数据库 [*]匹配检索 [*]SearchRequest [*]接入ChatClient [*]RetrievalAugmentationAdvisor [*]最后: RAG 检索增强 ...
语樊偿
2025-11-14 03:09
621
0
3
datax开启hana支持以及dolphinscheduler开启datax任务
datax开启hana支持以及dolphinscheduler开启datax任务 前面(@,@) 前段时间因为要做异构数据导入导出,所以搜了下,发现这类工具收费的居多,使用起来未必趁手~ 于是我找了下相关开源工具,目前,对于非开源的,我找到的大概有三种方式: ...
薯羞
2025-11-14 02:50
286
0
3
Linux Redis 服务设置开机自启动
@ 目录 [*]前言 [*]一、准备工作 [*]二、操作步骤 [*]2.1 修改redis.conf文件 [*]2.2 创建启动脚本 [*]2.3 设置redis 脚本权限 [*]2.4 设置开机启动 [*]2.5 验证 [*]总结 前言 请各大网友尊重本人原创知识分享,谨记本人博客:南国 ...
采序
2025-11-14 00:57
902
0
2
Windows系统下Program Files目录中导致账号创建后闪退的问题
虽然到目前(2024/08)Foxmail邮件客户端已经有一段时间没有更新了,但它仍不失为Windows操作系统下好用的邮件客户端之一。 笔者在安装Foxmail时将默认路径设置为了D:\Program Files\,而Windows 10和Windows 11对于分区根目录下Program ...
高小雨
2025-11-14 00:56
866
0
4
【Docker】Centos8安装docker
1、卸载旧版本 2、yum安装工具 3、配置docker镜像源 4、安装docker 5、查看安装docker版本 6、关闭防火墙 7、开启docker服务 8、查看docker启动状态 9、基础命令 镜像管理 [*]查看本地镜像:docker images [*]拉取镜像:docke ...
山芷兰
2025-11-14 00:55
816
0
3
PLE模型简洁解读
PLE模型简洁解读 基础设定 [*]有 2 个任务:CTR、CVR [*]使用 1 层 PLE(num_levels = 1) [*]每个任务 2 个任务特定专家(specific_expert_num = 2) [*]有 1 个共享专家(shared_expert_num = 1) [*]输入 embedding 是: 的拼接向 ...
碛物
2025-11-14 00:54
223
0
2
i.MXRT1060更换较大容量Flash(IS25LP064A_IS25LP128F)
大家好,我是痞子衡,是正经搞技术的痞子。今天痞子衡给大家分享的是为i.MXRT1060更换较大容量Flash导致二级App异常启动问题。 痞子衡最近在支持一个 RT1062 国外客户项目,客户在项目预研阶段为 RT1062 搭配的启动 Flash 是较小容量 IS2 ...
染悄
2025-11-14 00:19
253
0
3
搜索(重复子问题,逻辑相同)&记忆化(缓存数组缓存值)
中序遍历:左儿子,我,右儿子 点击查看代码[code]void dfs(int u) { if(u > n) return ; dfs(u + 1); cout
啤愿
2025-11-14 00:11
1086
0
2
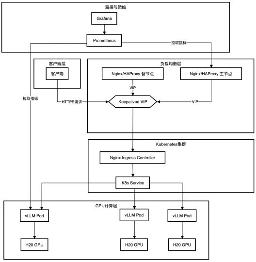
生产环境 K8S + Deepseek 实现大模型部署 和 容器调度(图解+史上最全)
本文 的 原文 地址 本文 的 原文 地址 尼恩:LLM大模型学习圣经PDF的起源 在40岁老架构师 尼恩的读者交流群(50+)中,经常性的指导小伙伴们改造简历。 经过尼恩的改造之后,很多小伙伴拿到了一线互联网企业如得物、阿里、滴 ...
司寇涵涵
2025-11-13 23:47
1033
0
2
下一页 »
1 ...
350
351
352
353
354
355
356
357
... 385
/ 385 页
下一页
返 回
快速发帖
还可输入
80
个字符
高级模式
B
Color
Image
Link
Quote
Code
Smilies
您需要登录后才可以发帖
登录
|
立即注册
本版积分规则
发表帖子
转播给听众
发帖
安全
收藏
7693
本版主题
0
收藏人数
板块介绍填写区域,请于后台编辑
财富榜{圆}
3934307807
991124
anyue1937
9994892
kk14977
6845358
4
xiangqian
638210
5
韶又彤
9997
6
宋子
9981
7
闰咄阅
9993
8
刎唇
9993
9
俞瑛瑶
9998
10
蓬森莉
9950
查看更多
社区公告
本月热榜
850
windows常见命令
772
京城亚南酒业上门回收白酒老酒名酒茅台五粮
484
2025年科研党必备!学术深度AI论文写作工具
209
接私活必备!一款轻量级、前后端分离的 Jav
776
回归基本功之pytorch学习笔记
620
DNA甲基化调控生物标志物及发病机制
176
副业营销(Side-Project Marketing
1008
剑指offer-41、和为S的连续正数序列
438
SpringCloud 常见面试题(三)
315
STM32按键扫描
422
剑指offer-48、不使⽤加减乘除实现加法
723
Electron.js 详解、应用场景及完整案例
929
Python 潮流周刊#130:Django 6.0 发布了
179
2025年挖掘机行走轴承厂家推荐 工程机械轴
243
从20行代码理解HTTP服务器:用原始Socket揭
976
NeurIPS 2025 | 浙大、浙工大等团队提出LRM
41
读智能新物种02合作伙伴(下)
575
推荐一种手动设置异步线程等待机制的解决方
47
读社会工程:防范钓鱼欺诈(卷3)05读后总
880
一个表示金额的数字是 100000000L,这是多