找回密码
 立即注册

推荐主题

洛谷题解 | P4779 【模板】单源最短路径(标准版)
迁岂罚 2025-11-4 22:56
78 0 2
出海 AI 公司招 Java 大佬|北京
公司介绍 Thunderbit 是一款一站式 AI Data Agent。我们专注于为商业用户提供高效的网页数据抓取能力。接下来半年,我们将发布重要升级,推出基于智能 Agent 的新功能,使数据抓取与处理更加精准高效 ~ 公司融资 510 万美金, 资方为中 ...
全叶农 2025-11-4 22:32
809 0 0
18、Flink CDC监听MySQL-Binlog实现数据监听
一、CDC简介: CDC(Change Data Capture)是变更数据捕获的简称,其核心思想是监测并捕获数据库的变动(包括数据或数据表的插入、更新、删除等),将这些变更按发生的顺序完整记录下来,并写入到消息中间件或数据仓库中以供其他服务进 ...
篁瞑普 2025-11-4 22:24
441 0 0
GruntJS-前端自动化任务运行器从入门到实战
Grunt 完全指南:从入门到实战 一、Grunt 是什么? Grunt是一个基于 Node.js 的前端自动化任务运行器,主要用于自动化执行项目开发中重复性高的任务,例如文件压缩、代码编译、语法检查、单元测试、文件合并等。通过配置简洁的任务文件( ...
阮蓄 2025-11-4 22:07
668 0 4
MOD函数索引实战:解决百万级数据分批处理性能瓶颈
MOD函数索引实战:解决百万级数据分批处理性能瓶颈 问题背景 GreatSQL的MOD函数,大家应该都不陌生,使用MOD函数创建函数索引,是不是很少有人这么用呀,下面听我讲讲使用MOD函数创建函数索引的故事吧。 故事的引子呢,是有这么一个使 ...
岭猿 2025-11-4 22:05
1024 0 2
Android 笔记——Android 项目结构介绍
痕厄 2025-11-4 20:34
69 0 1
p5.js 圆(circle)的用法
况雪柳 2025-11-4 20:06
70 0 3
分层架构模式深度解析
在分布式系统设计中,分层架构模式(Layered Architecture Pattern)是最经典的架构设计思想之一,通过将系统按职责划分为垂直层次,实现 “高内聚、低耦合” 的设计目标。本文从核心定义、层次划分、分布式适配、优缺点及面试高频问题五 ...
钦遭聘 2025-11-4 19:15
1181 0 1
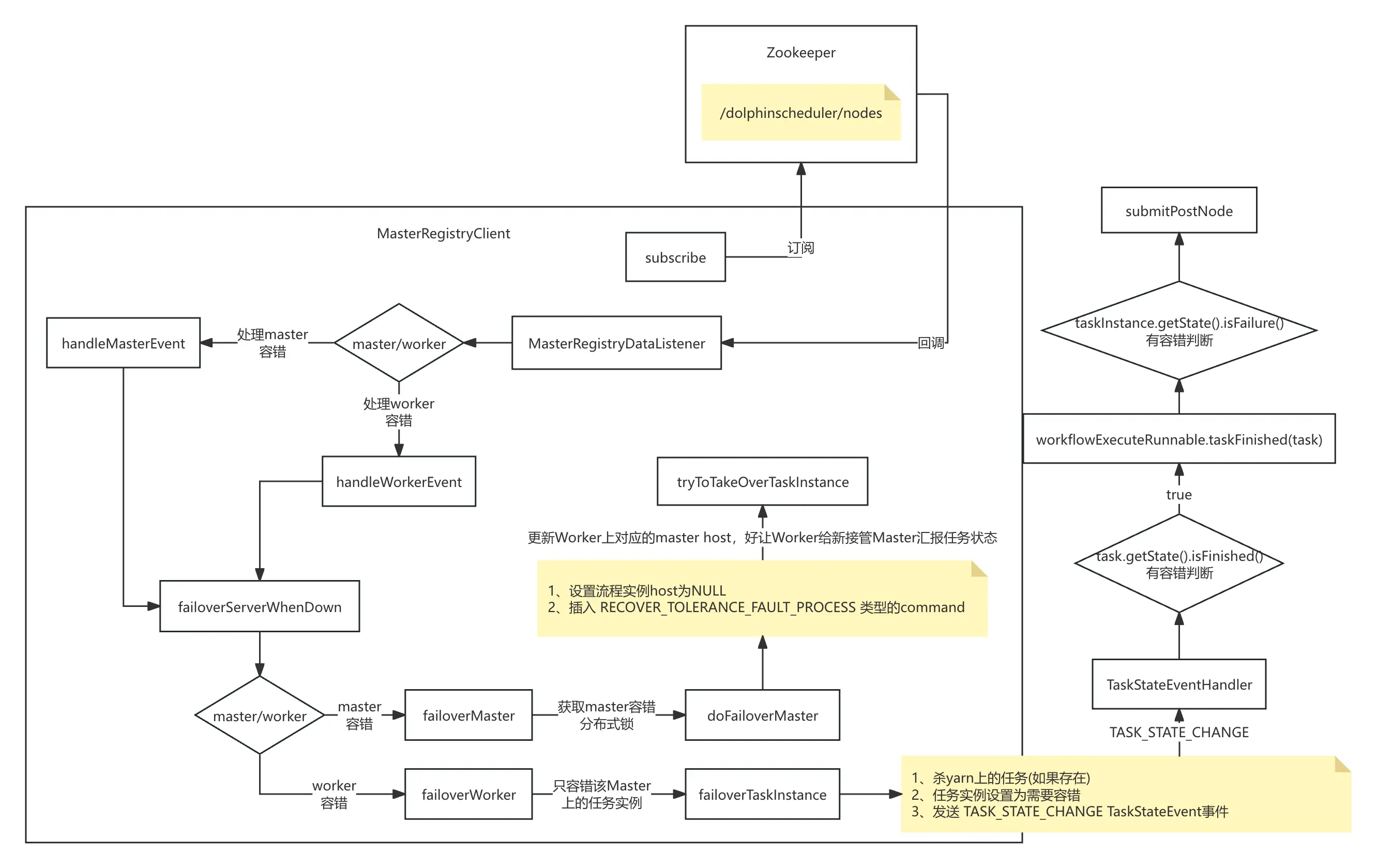
深入解析Apache DolphinScheduler容错机制
简述 Apache Dolphinscheduler Master和Worker都是支持多节点部署,无中心化的设计。 [*]Master主要负责是流程DAG的切分,最终通过RPC将任务分发到Worker节点上以及Worker上任务状态的处理 [*]Worker主要负责是真正任务的执行,最后将 ...
喳谍 2025-11-4 18:55
755 0 3
你的团队工作量饱和吗?
  参与软件开发的相关人员,虽然称为工程技术人员,但本质上其实就是手艺人。手艺嘛肯定是一技之长,里面多少有些门道,外行人做不了, 也很难完全搞清楚其中的门道,合作过程中就怕被坑上当 :-)。   “你工作量饱和吗?”,“团队工 ...
都淑贞 2025-11-4 17:35
752 0 2
自动分区分裂 —— OceanBase 易用性史诗级增强
背景 随着数字化的发展,当今数据库的业务数据量激增,单表往往也能达到超大规模。此时,使用单机数据库往往无法容纳超大体量的业务,需要借助分布式数据库的可扩展能力,将数据打散在多个节点进行承载,达到负载均衡的效果。 在 OceanBa ...
啖曼烟 2025-11-4 15:50
274 0 2
PostgreSQL主从流复制状态监控和自动故障转移的轻量级实现
对于PostgreSQL的高可用,之前研究过repmgr以及pg_auto_failover,起作用都是起到主节点故障时,实现“自动故障转移”的目的。 但是repmgr以及pg_auto_failover得缺点是对数据库侵入过多,需要在被监控的数据库内部进行一系列的配置操作 ...
坠矜 2025-11-4 15:44
228 0 1
Codeforces Round 1006 (Div. 3) 补题+题解
A. New World, New Me, New Array 贪心的想每次都赋值一个 \(p\) 如果正好和为 \(k\) 则答案就是 \(k/p\) ,否则是 \(k/p+1\)。 [code]#includeusing namespace std;#define int long longconst int N = 1e6 + 10;void solve() { int n, ...
盖彗云 2025-11-4 14:19
364 0 1
如何通过云服务器搭建一个内网穿透服务器
技术痛点 [*]想发往客户一个终端机,搭载了openwrt系统也可以是Linux系统,但可能存在BUG,有联网功能的情况下需要远程调试终端机,如何实现能坐在办公室就能远程登录终端机。 [*]要实现远程调试基本条件: 1、终端处于运行状态,系统 ...
钤凑讪 2025-11-4 14:09
530 0 2
升级ubantu系统的内核后启动不了了
[*]问题:在某服务器上升级内核出现启动失败的现象。 [*]描述:原系统为ubantu20.04(cat /etc/os-release),其默认内核为5.4.0(uname -r)。 升级内核: sudo apt-get install linux-image-5.15.0-136-generic linux-headers-5.15.0-13 ...
揉幽递 2025-11-4 11:25
140 0 3
第九单元:压强与浮力问题分类探究
压强与浮力是八年级下册最大的重难点。以下是常见的几类考法,且基本是二档题或三档题。 备注:物理题目基本可以分为四类。 固体压强 切切切问题 如图所示,实心均匀正方体甲、乙置于水平地面上,它们对地面的压强相等。现将它们沿竖直 ...
蚬蕞遂 2025-11-4 10:54
333 0 2
docker run 命令的一些参数记录(持续更新中)
1.在执行docker run命令去创建一个容器的时候有时候会涉及到 -v 进行路径的挂载 例如:-v /etc/hosts:/etc/hosts 1)目录对应的时候宿主机已经存在该文件或者路径结构,宿主机会去替换容器内(宿主机的文件优先) 2)因为挂载是单向,所 ...
尹心菱 2025-11-4 09:57
309 0 2
墨刀是否能替代Axure?从产品经理三大画图能力深度分析
产品经理的工作离不开高效的视觉表达工具,尤其是在画思维导图、流程图和原型图这三大核心能力上。掌握好这三类图形的绘制能力,能极大提升产品设计效率,也有助于跨团队协作顺畅推进。 市面上众多原型设计工具,墨刀和Axure无疑是最具代 ...
馏栩梓 2025-11-4 09:39
723 0 2
PWN手的从成长之路-08-not_the_same_3dsctf_2016-溢出+函数调用劫持
远程连接,没有什么可用信息。 file 查看文件。32 位 ELF 可执行文件。 checksec 查看文件安全属性。开启了 NX 保护,栈上无法执行。 IDA 打开文件。查看 main 函数,发现了 gets() 高危函数。 并且在 get_secret 函数中找到了后门 ...
驳嗦 2025-11-4 05:59
458 0 1
使用Docker部署Vue项目的完整指南
开篇:为什么选择Docker部署Vue项目? 作为前端开发者,我们经常遇到这样的场景:"这代码在我本地跑得好好的,怎么到服务器上就不行了?" Docker就是为了解决这类"在我机器上能跑"的问题而生的。今天就用Docker部署一个Vue项目,从此告 ...
莠畅缕 2025-11-4 04:21
874 0 2

快速发帖

还可输入 80 个字符
您需要登录后才可以发帖 登录 | 立即注册

本版积分规则