找回密码
 立即注册
首页 业界区 业界 一种FreeSWITCH流量镜像WebSocket音频推流方案 ...

一种FreeSWITCH流量镜像WebSocket音频推流方案

赴忽 2025-8-17 03:27:30
环境:CentOS 7.9_x64
FreeSWITCH版本: 1.10.11(docker 23.0.6部署)
Python版本:3.9.12
之前遇到过一个需求:
在不影响生产系统业务(FreeSWITCH服务)的情况下,实时推送WebSocket格式语音流给解析服务器,以完成后续服务(比如实时辅助、实时质检等)。
今天整理下该需求的可行性验证笔记并提供示例代码,如需商业使用请参考文章自行实现。
本文使用的FreeSWITCH是基于docker部署,如有使用docker部署FreeSWITCH的需求,可参考如下文章:
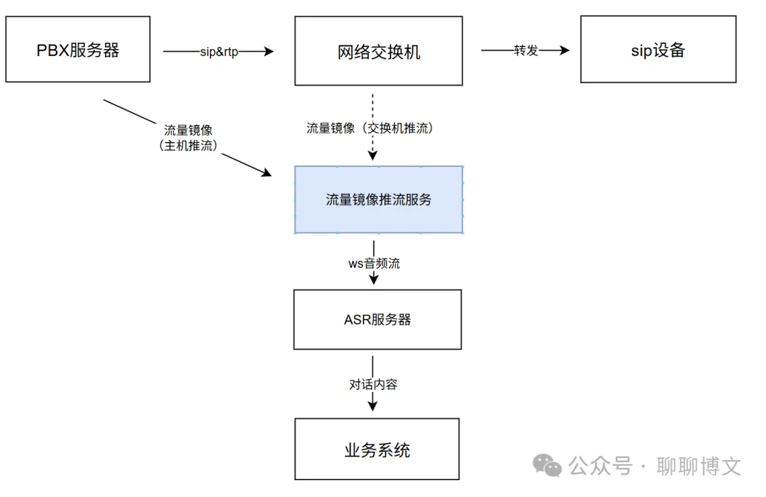
https://www.cnblogs.com/MikeZhang/p/dockerPackFs20230617.html一、整体结构

为了演示方便,本文使用基于主机的流量镜像方案,生产环境可使用交换机的镜像口来替换。
此外,关于编码方面,这里做下简化:
1)流量镜像rtp编码是g711a(pcma);
2)ws推流的目标编码是 L16(16k);
 
整体结构如下:
1.png

 
二、流量镜像环境准备及策略实现

1、环境说明

整体结构如下:
2.png

 
说明:
1)192.168.137.100机器部署freeswitch,并配置流量镜像推流;
2)192.168.137.101机器部署流量镜像推流程序、ws模拟服务程序;
2、推流策略实现及效果验证

这里使用iptables的tee模块实现流量镜像功能,为了演示方便,这里使用udp流量全推的方案。
1)推流策略配置
流量镜像配置示例:
  1. [root@host100 pbx]# cat /root/tee1.sh
  2. #! /bin/bash
  3. iptables -t mangle -F
  4. iptables -t mangle -I PREROUTING 1 -p udp  -j TEE --gateway 192.168.137.101
  5. iptables -t mangle -I POSTROUTING 1 -p udp -j TEE --gateway 192.168.137.101
  6. iptables -t mangle -L -v
  7. [root@host100 pbx]#
复制代码
3.png

 2)推流效果验证
在100机器上执行如下命令:
  1. nc -u 192.168.137.108 33330
复制代码
输入 123456 ,然后执行 ctrl + d 键进行发送。
在101机器上进行抓包:
  1. tcpdump -i enp0s3 udp  port 33330  -vvvvvvvvvvvvvvvv
复制代码
使用tcpdump验证效果如下:
4.png

 使用wireshark验证效果如下:
5.png

 
三、搭建ws验证服务器

为了方便方案验证,这里使用python模拟个ws服务器,该服务器会将收到的音频数据存储为本地pcm文件以便验证。
这里用的python3.9环境,环境部署可参考如下文章:
https://www.cnblogs.com/MikeZhang/p/centos7-install-py39-20220704.html配合验证的ws服务器代码如下(wsServer2.py):
  1. import os,json,time
  2. from websockets.sync.server import serve
  3. gPcmDir="pcmFiles"
  4. def handler(ws):
  5.     callid,tag = "",0
  6.     fout,fName = None,""
  7.     clientId = id(ws)
  8.     for msg in ws:
  9.         #print("%s,len msg : %d "% (fName,len(msg)))
  10.         #msg2 = "I got your message: {}".format(msg)
  11.         #websocket.send(msg)
  12.         if type(msg) == str:
  13.         #if msg.find("initConfig") > -1:
  14.             print(msg)
  15.             dtmp = json.loads(msg)
  16.             var1 = dtmp.get("call_id")
  17.             if var1 : call_id = var1
  18.             var2 = dtmp.get("tag")
  19.             if None != var2 : tag = var2
  20.             print(call_id,tag)
  21.             #fName = "%s-%d.pcm" % (call_id,role)
  22.             fName = "%s/%s.pcm" % (gPcmDir,tag)
  23.             if None == fout : fout = open(fName,"wb")
  24.             if "end" == dtmp.get("type"):
  25.                 fout.close()
  26.         if type(msg) == bytes:
  27.             fout.write(msg)
  28.     return None
  29. def main():
  30.     if not os.path.isdir(gPcmDir):os.makedirs(gPcmDir)
  31.     with serve(handler, "0.0.0.0", 8765) as server:
  32.         server.serve_forever()
  33. if __name__ == "__main__":
  34.     main()
复制代码
启动脚本如下(start.sh)
  1. #! /bin/bash
  2. #pydir=$PWD
  3. pydir=/root/python39
  4. export CFLAGS="-I$pydir/include"
  5. export LDFLAGS="-L$pydir/lib"
  6. export LD_LIBRARY_PATH=$LD_LIBRARY_PATH:$pydir/lib
  7. $pydir/bin/python3.9 wsServer2.py
复制代码
运行效果如下:
6.png

四、核心功能实现

这里列举下核心功能,并提供python示例代码。
1、从抓包数据中提取alaw音频

关键点如下:
1)抓包功能通过libpcap实现;
2)解析sdp获取rtp端口信息;
3)根据rtp协议从payload中解析并提取音频数据;
4)使用ffmpeg将提取的alaw格式音频转换为wav格式,以便验证音频的正确性;
示例代码如下(pcap2alaw.py):
7.png

完整代码可从如下渠道获取:
关注微信公众号(聊聊博文,文末可扫码)后回复 20250816 获取。2、alaw音频转换成pcm音频(L16)

alaw2pcm示例代码:
  1. import os,struct,socket
  2. import ctypes as ct
  3. import audioop
  4. rawFile = b"g711a_export1.raw"
  5. sampwidth = 4
  6. i,step = 0,160//sampwidth
  7. fout = open("pcm_export1.raw","wb")
  8. with open(rawFile,"rb") as fin:
  9.     while True:
  10.         data = fin.read(step)
  11.         if not data : break
  12.         data2 = audioop.alaw2lin(data, sampwidth)
  13.         fout.write(data2)
复制代码
提取的音频导入效果如下:
8.png

 
9.png

 关于pcm音频的播放可参考如下文章:
https://www.cnblogs.com/MikeZhang/p/pcm20232330.html3、pcm音频以ws格式发送

pcm转ws示例代码如下(pcm2ws.py):
10.png

完整代码可从如下渠道获取:
关注微信公众号(聊聊博文,文末可扫码)后回复 20250816 获取。运行效果如下:
11.png

五、WebSocket音频推流方案

这里描述下独立程序的推流方案,即:所有功能都在一个程序里面实现,比如单独的python脚本。
1、模块设计

模块设计如下:
12.png

 2、程序设计

大致设计思路如下:
1)启动独立线程ThrdLiveCap,使用libpcap实时抓取流量镜像过来的数据,并将数据推送到指定队列;
2)启动独立线程ThrdPktParse,解析sip协议,提取uuid、rtp端口等关键信息,并将解析的数据存储到全局缓存中;
3)启动独立线程ThrdRtp2Ws,监测并启动独立线程,进行ws推流;
3、示例代码

这里提供下示例代码。
13.png

完整代码可从如下渠道获取:
关注微信公众号(聊聊博文,文末可扫码)后回复 20250816 获取。4、运行效果

1)编写拨号方案
内容如下:
  1.   <extension name="playTest">
  2.       <condition field="destination_number" expression="^10087$">
  3.         
  4.         
  5.       </condition>
  6.     </extension>
复制代码
2)注册1000分机,拨打10087号码,在101机器上启动rtp2ws脚本、wsServer脚本,可成功接收rtp文件。
运行效果如下: 
14.png

 文件导入效果如下(s16le 16K):
15.png

可正常播放。
对应的pcm文件可从文末提供的渠道获取。
六、资源下载

本文相关资源及运行环境,可从如下渠道获取:
关注微信公众号(聊聊博文,文末可扫码)后回复 20250816 获取。
16.png

17.png

 
 
 

来源:程序园用户自行投稿发布,如果侵权,请联系站长删除
免责声明:如果侵犯了您的权益,请联系站长,我们会及时删除侵权内容,谢谢合作!

相关推荐

2025-11-27 01:19:29

举报

您需要登录后才可以回帖 登录 | 立即注册