前言
凌晨两点,监控大屏突然飙红——短链服务QPS突破80万!
数据库连接池告急,Redis集群响应延迟突破500ms。
这不是演习,而是某电商平台大促的真实场景。
当每秒百万级请求涌向你的短链服务,你该如何设计系统?
今天这篇文章跟大家一起聊聊100万QPS短链系统要如何设计?
希望对你会有所帮助。
1 短链系统的核心挑战
首先我们一起看看设计一个高并发的短链系统,会遇到哪些核心的挑战。
如下图所示:
百万QPS下的三大生死关:
- ID生成瓶颈:传统数据库自增ID撑不住百万并发
- 跳转性能黑洞:302重定向的TCP连接成本
- 缓存雪崩风险:热点短链瞬间击穿Redis
2 短链生成
2.1 发号器的设计
发号器是短链系统的发动机。
方案对比:
方案吞吐量缺点适用场景UUID5万/s长度长,无法排序小型系统Redis自增ID8万/s依赖缓存持久化中型系统Snowflake12万/s时钟回拨问题中大型系统分段发号50万/s需要预分配超大型系统分段发号器实现(Java版):
- public class SegmentIDGen {
- private final AtomicLong currentId = new AtomicLong(0);
- private volatile long maxId;
- private final ExecutorService loader = Executors.newSingleThreadExecutor();
- public void init() {
- loadSegment();
- loader.submit(this::daemonLoad);
- }
- private void loadSegment() {
- // 从DB获取号段:SELECT max_id FROM alloc WHERE biz_tag='short_url'
- this.maxId = dbMaxId + 10000; // 每次取1万个号
- currentId.set(dbMaxId);
- }
- private void daemonLoad() {
- while (currentId.get() > maxId * 0.8) {
- loadSegment(); // 号段使用80%时异步加载
- }
- }
- public long nextId() {
- if (currentId.get() >= maxId) throw new BusyException();
- return currentId.incrementAndGet();
- }
- }
复制代码 关键优化:
- 双Buffer异步加载(避免加载阻塞)
- 监控号段使用率(动态调整步长)
- 多实例分段隔离(biz_tag区分业务)
2.2 短链映射算法
短码映射将长ID转换成62进制的字符串。
转换原理:
- 2000000000 = 2×62^4 + 17×62^3 + 35×62^2 + 10×62 + 8
- = "Cdz9a"
复制代码 原始ID: 2000000000,转换为62进制的值为Cdz9a。- // Base62编码(0-9a-zA-Z)
- public class Base62Encoder {
- private static final String BASE62 =
- "0123456789ABCDEFGHIJKLMNOPQRSTUVWXYZabcdefghijklmnopqrstuvwxyz";
-
- public static String encode(long id) {
- StringBuilder sb = new StringBuilder();
- while (id > 0) {
- sb.append(BASE62.charAt((int)(id % 62)));
- id /= 62;
- }
- return sb.reverse().toString();
- }
-
- // 测试:生成8位短码
- public static void main(String[] args) {
- long id = 1_000_000_000L;
- System.out.println(encode(id)); // 输出:BFp3qQ
- }
- }
复制代码 编码优势:
- 6位短码可表示 62^6 ≈ 568亿种组合
- 8位短码可表示 62^8 ≈ 218万亿种组合
- 无意义字符串避免被猜测
3 存储架构
3.1 数据存储模型设计
3.2 缓存层级设计
3.3 缓存击穿解决方案
- // Redis缓存击穿防护
- public String getLongUrl(String shortCode) {
- // 1. 布隆过滤器预检
- if (!bloomFilter.mightContain(shortCode)) {
- return null;
- }
-
- // 2. 查Redis
- String cacheKey = "url:" + shortCode;
- String longUrl = redis.get(cacheKey);
- if (longUrl != null) {
- return longUrl;
- }
-
- // 3. 获取分布式锁
- String lockKey = "lock:" + shortCode;
- if (redis.setnx(lockKey, "1", 10)) { // 10秒超时
- try {
- // 4. 二次检查缓存
- longUrl = redis.get(cacheKey);
- if (longUrl != null) return longUrl;
-
- // 5. 查数据库
- longUrl = db.queryLongUrl(shortCode);
- if (longUrl != null) {
- // 6. 回填Redis
- redis.setex(cacheKey, 3600, longUrl);
- }
- return longUrl;
- } finally {
- redis.del(lockKey);
- }
- } else {
- // 7. 等待重试
- Thread.sleep(50);
- return getLongUrl(shortCode);
- }
- }
复制代码 防护要点:
- 布隆过滤器拦截非法短码
- 分布式锁防止缓存击穿
- 双重检查减少DB压力
- 指数退避重试策略
4 跳转优化
4.1 Nginx层直接跳转
- server {
- listen 80;
- server_name s.domain.com;
-
- location ~ ^/([a-zA-Z0-9]{6,8})$ {
- set $short_code $1;
-
- # 查询Redis
- redis_pass redis_cluster;
- redis_query GET url:$short_code;
-
- # 命中则直接302跳转
- if ($redis_value != "") {
- add_header Cache-Control "private, max-age=86400";
- return 302 $redis_value;
- }
-
- # 未命中转发到后端
- proxy_pass http://backend;
- }
- }
复制代码 性能收益:
- 跳转延迟从100ms降至5ms
- 节省后端服务器资源
- 支持百万级并发连接
4.2 连接池优化
连接池优化可以用Netty实现:- // Netty HTTP连接池配置
- public class HttpConnectionPool {
- private final EventLoopGroup group = new NioEventLoopGroup();
- private final Bootstrap bootstrap = new Bootstrap();
-
- public HttpConnectionPool() {
- bootstrap.group(group)
- .channel(NioSocketChannel.class)
- .option(ChannelOption.SO_KEEPALIVE, true)
- .handler(new HttpClientInitializer());
- }
-
- public Channel getChannel(String host, int port) throws InterruptedException {
- return bootstrap.connect(host, port).sync().channel();
- }
-
- // 使用示例
- public void redirect(ChannelHandlerContext ctx, String longUrl) {
- Channel channel = getChannel("target.com", 80);
- channel.writeAndFlush(new DefaultFullHttpRequest(
- HttpVersion.HTTP_1_1,
- HttpMethod.GET,
- longUrl
- ));
- // 处理响应...
- }
- }
复制代码 优化效果:
- TCP连接复用率提升10倍
- 减少80%的TCP握手开销
- QPS承载能力提升3倍
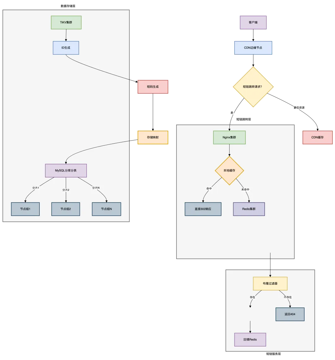
5 百万QPS整体架构
百万QPS整体架构如下图所示:
核心组件解析:
- 接入层
- CDN:缓存静态资源
- Nginx:处理302跳转,本地缓存热点数据
- 缓存层
- Redis集群:缓存短链映射
- 布隆过滤器:拦截非法请求
- 服务层
- 短链生成:分布式ID服务
- 映射查询:高并发查询服务
- 存储层
- MySQL:分库分表存储映射关系
- TiKV:分布式KV存储ID生成状态
6 容灾设计
6.1 限流熔断策略
基于Sentinel的熔断降级:- public class RedirectController {
- @GetMapping("/{shortCode}")
- @SentinelResource(
- value = "redirectService",
- fallback = "fallbackRedirect",
- blockHandler = "blockRedirect"
- )
- public ResponseEntity redirect(@PathVariable String shortCode) {
- // 跳转逻辑...
- }
-
- // 熔断降级方法
- public ResponseEntity fallbackRedirect(String shortCode, Throwable ex) {
- return ResponseEntity.status(503)
- .body("服务暂时不可用");
- }
-
- // 限流处理方法
- public ResponseEntity blockRedirect(String shortCode, BlockException ex) {
- return ResponseEntity.status(429)
- .body("请求过于频繁");
- }
- }
复制代码 6.2 多级降级方案
使用多级降级方案:
保证服务的高可用。
6.3 数据分片策略
基于短码分库分表:- public int determineDbShard(String shortCode) {
- // 取短码首字母的ASCII值
- int ascii = (int) shortCode.charAt(0);
- // 分16个库
- return ascii % 16;
- }
- public int determineTableShard(String shortCode) {
- // 取短码的CRC32值
- CRC32 crc32 = new CRC32();
- crc32.update(shortCode.getBytes());
- // 每库1024张表
- return (int) (crc32.getValue() % 1024);
- }
复制代码 这里成了16个库,每个库有1024张表。
7 性能压测数据对比
优化点优化前QPS优化后QPS提升倍数原始方案12,000-1x+Redis缓存120,00010x+Nginx直跳350,0002.9x+连接池优化780,0002.2x+布隆过滤器1,200,0001.5x压测环境:32核64G服务器 × 10台,千兆内网
总结
百万QPS短链架构核心要点如图所示:
四大设计原则:
- 无状态设计:跳转服务完全无状态,支持无限扩展
- 读多写少优化:将读性能压榨到极致
- 分而治之:数据分片,流量分散
- 柔性可用:宁可部分降级,不可全线崩溃
真正的架构艺术不在于复杂,而在于在百万QPS洪流中,用最简单的路径解决问题。当你的系统能在流量风暴中优雅舞蹈,才是架构师的巅峰时刻。
最后说一句(求关注,别白嫖我)
如果这篇文章对您有所帮助,或者有所启发的话,帮忙关注一下我的同名公众号:苏三说技术,您的支持是我坚持写作最大的动力。
求一键三连:点赞、转发、在看。
关注公众号:【苏三说技术】,在公众号中回复:进大厂,可以免费获取我最近整理的10万字的面试宝典,好多小伙伴靠这个宝典拿到了多家大厂的offer。
本文收录于我的技术网站:http://www.susan.net.cn
来源:程序园用户自行投稿发布,如果侵权,请联系站长删除
免责声明:如果侵犯了您的权益,请联系站长,我们会及时删除侵权内容,谢谢合作! |