登录
/
注册
首页
论坛
其它
首页
科技
业界
安全
程序
广播
Follow
关于
导读
排行榜
发帖说明
登录
/
注册
账号
自动登录
找回密码
密码
登录
立即注册
搜索
搜索
关闭
CSDN热搜
程序园
精品问答
技术交流
资源下载
本版
帖子
用户
软件
问答
教程
代码
写记录
写博客
小组
VIP申请
VIP网盘
网盘
联系我们
发帖说明
道具
勋章
任务
淘帖
动态
分享
留言板
导读
设置
我的收藏
退出
腾讯QQ
微信登录
返回列表
首页
›
业界区
›
安全
›
企业信息化-3.5 IT资源管理1-硬件及网络
企业信息化-3.5 IT资源管理1-硬件及网络
[ 复制链接 ]
于映雪
2025-9-28 18:36:03
猛犸象科技工作室:
网站开发,备案域名,渗透,服务器出租,DDOS/CC攻击,TG加粉引流
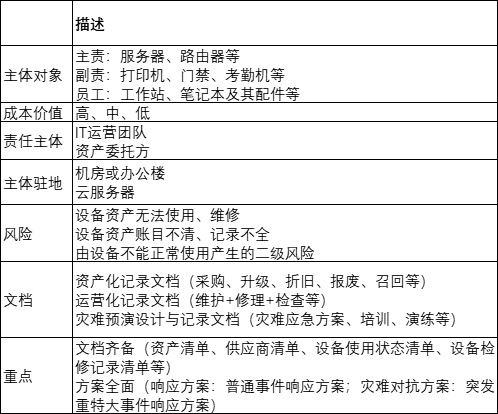
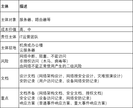
笔者从业的主要是App Dev&Ops,对IT设备型管理经验不是很足,以下是本人总结了以前跟Host&Server Service Group 及 Enterprise Cloud Service Group的几位高工、经理、架构师的经验探讨,可能与部分IT设备专家有不同意见,欢迎一起探讨。
硬件及网络资源的维护,从不同的角度来看:
以阶段划分:采购管理、维护管理、报废管理;
以周期划分:定期设备巡检,定期灾难演练;
以驻地划分:本地管理、远程管理;
以内容划分:设备资料文档管理、设备使用记录管理、设备检修记录管理、设备维护记录管理、设备报废记录管理等;
以效益划分:低价值设备、高价值设备;
以使用者划分:个人硬件、企业硬件;
重点在文档(设计与记录),难点在灾演(定期演练)
硬件的运营管理
网络的运营管理
来源:程序园用户自行投稿发布,如果侵权,请联系站长删除
免责声明:如果侵犯了您的权益,请联系站长,我们会及时删除侵权内容,谢谢合作!
企业
信息化
IT
资源管理
硬件
相关帖子
让智能体成为每个企业的生产力——OpenCSG 的开源信仰
[C#] 使用 .NET 的跨平台SIMD硬件加速功能,将 GEMM(通用矩阵乘法)
助力企业构建 AI 原生应用,函数计算FunctionAI 重塑模型服务与 Agent 全栈生态
云服务模式进化论:企业云战略的致命误区,从IaaS到FaaS的死亡之旅!
AI变革,企业如何应用AI大模型重塑思考维度?
VDI、DLP、RBI、企业浏览器等 6 种方案对比与选型指南
2025 年 11 月衬塑管道定制厂家最新推荐:优质企业全面剖析,助企业精准选品
系统架构师-基础到企业应用架构-业务逻辑层
OpenCSG发布AgenticHub|一站式企业AI智能体平台
开源软件那些事儿:企业用到底划不划算?
回复
使用道具
举报
提升卡
置顶卡
沉默卡
喧嚣卡
变色卡
千斤顶
照妖镜
相关推荐
安全
让智能体成为每个企业的生产力——OpenCSG 的开源信仰
3
615
恃液
2025-10-28
安全
[C#] 使用 .NET 的跨平台SIMD硬件加速功能,将 GEMM(通用矩阵乘法)
0
887
陆菊
2025-11-05
业界
助力企业构建 AI 原生应用,函数计算FunctionAI 重塑模型服务与 Agent 全栈生态
1
105
玲液
2025-11-11
安全
云服务模式进化论:企业云战略的致命误区,从IaaS到FaaS的死亡之旅!
0
211
鄂缮输
2025-11-12
安全
AI变革,企业如何应用AI大模型重塑思考维度?
2
889
姚望舒
2025-11-18
业界
VDI、DLP、RBI、企业浏览器等 6 种方案对比与选型指南
2
386
拼匍弦
2025-11-18
安全
2025 年 11 月衬塑管道定制厂家最新推荐:优质企业全面剖析,助企业精准选品
1
420
百杲憔
2025-11-29
业界
系统架构师-基础到企业应用架构-业务逻辑层
0
636
顶豌
2025-11-29
安全
OpenCSG发布AgenticHub|一站式企业AI智能体平台
1
722
乐敬
2025-11-30
安全
开源软件那些事儿:企业用到底划不划算?
0
645
裆趾针
2025-12-08
回复
(1)
巨耗
2025-10-25 01:11:47
回复
使用道具
举报
照妖镜
程序园永久vip申请,500美金$,无限下载程序园所有程序/软件/数据/等
感谢分享,下载保存了,貌似很强大
怒鼓踊
2025-11-30 11:10:24
回复
使用道具
举报
照妖镜
猛犸象科技工作室:
网站开发,备案域名,渗透,服务器出租,DDOS/CC攻击,TG加粉引流
过来提前占个楼
高级模式
B
Color
Image
Link
Quote
Code
Smilies
您需要登录后才可以回帖
登录
|
立即注册
回复
本版积分规则
回帖并转播
回帖后跳转到最后一页
浏览过的版块
业界
签约作者
程序园优秀签约作者
发帖
于映雪
2025-11-30 11:10:24
关注
0
粉丝关注
14
主题发布
板块介绍填写区域,请于后台编辑
财富榜{圆}
anyue1937
9994893
kk14977
6845356
3934307807
991122
4
xiangqian
638210
5
宋子
9987
6
闰咄阅
9991
7
刎唇
9993
8
俞瑛瑶
9998
9
蓬森莉
9952
10
匝抽
9986
查看更多