登录
/
注册
首页
论坛
其它
首页
科技
业界
安全
程序
广播
Follow
关于
导读
排行榜
资讯
发帖说明
登录
/
注册
账号
自动登录
找回密码
密码
登录
立即注册
搜索
搜索
关闭
CSDN热搜
程序园
精品问答
技术交流
资源下载
本版
帖子
用户
软件
问答
教程
代码
写记录
写博客
小组
VIP申请
VIP网盘
网盘
联系我们
发帖说明
道具
勋章
任务
淘帖
动态
分享
留言板
导读
设置
我的收藏
退出
腾讯QQ
微信登录
返回列表
首页
›
业界区
›
业界
›
k8s控制器定时把k8s apiserver内存和cpu打得很高 ...
k8s控制器定时把k8s apiserver内存和cpu打得很高
[ 复制链接 ]
啦迩
2025-9-30 11:47:36
程序园永久vip申请,500美金$,无限下载程序园所有程序/软件/数据/等
近期发现,k8s apiserver的内存和cpu定时(每隔10h)被客户一个控制器打的很高,有个小突刺。排查发现,用户的控制器开启了resyncPeriod,默认值就是10h。
一般来说controller runtime框架、knative框架,都会默认这个值为10h。不同的是,controller runtime框架会打算到10h附近,而knative框架是严格10h。当然真实时间会受到上次执行的影响,略有偏差。
定位到问题后,解决起来也很简单,构建informer时,将resyncPeriod设置为0就行。
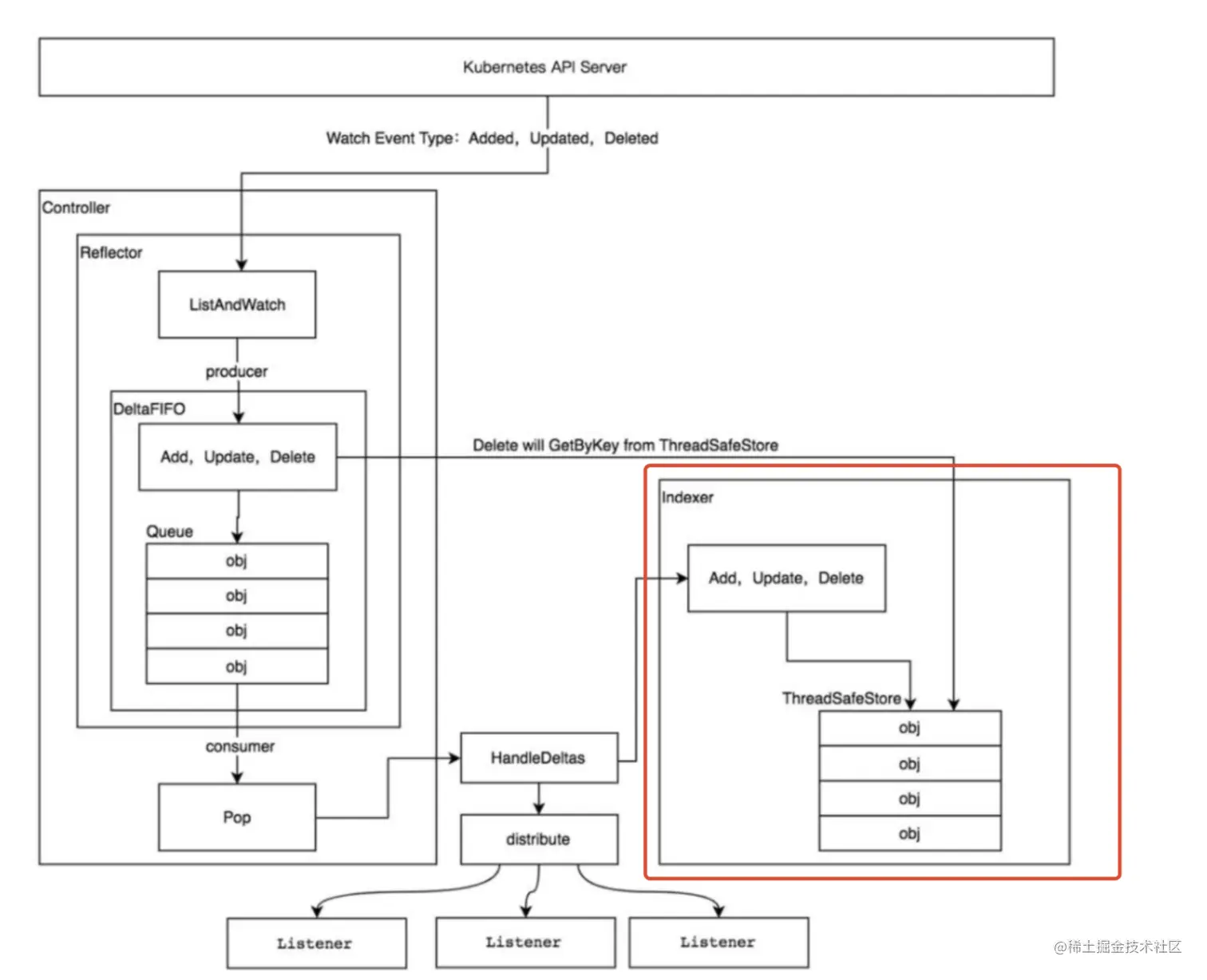
但是,客户有担心,偶发k8s里面缓存不够新的问现象,担心关闭resyncPeriod会影响到informer机制中缓存的更新。第一反应,客户是不是对ResyncPeriod这个参数有什么误解?这个参数不会重新到APIServer拉取全量数据,而只是把indexer里面的缓存的所有key list一遍,重新推进DeltaFIFO,触发controller将所有事件重新调协一遍。
顺带把整个informer机制相关的debug一遍,确认无误。此处粘贴一些图做些记录。
1. Informer机制各种类详细介绍
https://blog.imoe.tech/2023/02/15/kubernetes-informer-mechanism/
这篇写得非常好。
网上有大量文章,写的并不准确,ResyncPeriod参数,竟然把它说成可以重新从K8S APIServer全量拉取informer数据,更新informer缓存,避免watch机制错误导致缓存数据的不一致。这些文章给我带来了很大的干扰。所以我不断调整ResyncPeriod,debug测试。发现控制器并没有根据ResyncPeriod参数,去LIST K8SAPISERVER更新整个缓存;而只是从indexer的ThreadSafeMap里,list所有的key,重新推入DeltaFIFO,触发事件,让控制器重新handler。
client-go 组件
Reflector:指的是 cache 包中定义的 Reflector 类,用于监控 Kubernetes 资源变化,其功能由 ListAndWatch 函数实现。当 Reflector 接收到资源变更的事件,会获取到变更的对象并在函数 watchHandler 中放到 Delta Fifo 队列。
Delta FIFO:是一个 FIFO 的队列,用来缓存 Reflector 拉取到的变更事件和资源对象;
Informor:是流程中最重要的节点,是整个流程的桥梁,Informer 也是在 cache 包中定义的,其功能在 processLoop 函数中实现,负责:
从 Delta FIFO 中 pop 出对象并更新到 Indexer 的 cache 中;
调用自定义 Controller,传递该对象。
Indexer:指在 cache 包中定义的 Indexer 类,主要是在资源对象上提供了索引和本地缓存的功能。经典的使用场景是基于对象的 Labels 创建索引,Indexer 可以支持使用索引函数来维护索引,同时 Indexer 使用线程安全的 Data Store 来存储资源对象和对应的 Key。默认使用的是 cache 包里的 MetaNamespaceKeyFunc 函数来生成对象的 Key,格式如:/。
自定义组件
上图中 Informer reference 和 Indexer reference 是指在自定义 Controller 中需要自己创建的 Informer 和 Indexer 的实例,用来与整个流程进行交互,需要根据需要的资源创建对应的实例。client-go 提供了 NewIndexerInformer 函数来创建 Informer 和 Indexer 实例,也可以使用 SharedInformerFactory 的工厂方法来创建实例。
每个资源都会对应一个 Informer,每个 Informer 都通过 Watch 创建一个长连接。如果一个资源创建了多个 Informer 无疑是非常浪费的,所以通常都使用 SharedInformerFactory 工厂方法来创建,这样每种资源都复用一个 Informer,从而降低开销。
2. informer多重缓存的数据结构上一篇对各种组件和方法有详细介绍,但是缓存的数据结构搞得有点云里雾里。下面这篇文章是个完美的补充:https://juejin.cn/post/7132767272841510926
不过,各位可能有个小小的疑问,客户每10h全量调协处理一遍数据,正常应该客户的pod cpu和内存打得很高,为什么会K8S APIServer也被打得高?
这里面客户有个错误用法,他没有进行事件过滤,正常来说,重新全量调协,是要处理那些需要处理的数据,不需要的应该用EventHandler过滤掉。客户没有做,导致每个事件,他都会调协处理,处理逻辑里面有大量list资源的操作(list加了labelSelector条件), 导致K8S APIServer缓存打得很高。
不过,在协助处理客户这个问题时,我也有点小小的疑惑:
前期客户的处理逻辑里面有大量list资源操作,甚至部分没有加resourceVersion=0(直查etcd)。这种情况下,把K8S APIServer内存打得很高,可以理解。
但是后面用户把全部list操作加上resourceVersion=0后,仍然会把K8S APIServer打得很高,这个就很奇怪。K8S APIServer在接受list请求时,直接从内存里面拿数据,为何会内存瞬间打得很高?难道针对大量list请求操作,它瞬间产生大量的局部变量?看来得看看k8s相关代码,才能解答。
来源:程序园用户自行投稿发布,如果侵权,请联系站长删除
免责声明:如果侵犯了您的权益,请联系站长,我们会及时删除侵权内容,谢谢合作!
k8s
控制器
定时
apiserver
内存
相关帖子
Zig 完成编译器自举,内存占用降 70%
k8s发展历程和特点与功能
nginx解决进程内存占用翻倍
Quartz定时任务持久化(服务重启后自动恢复)
JVM内存、GC与JConsole实战全解析:从理论到可视化的完整指南
K8S 中使用 YAML 安装 ECK
JVM内存、GC与JConsole实战全解析
嵌入式系统内存魔法之分散加载
嵌入式系统内存魔法之分散加载
HoughLinesP 霍夫变换 C++ opencv 内存报错处理
回复
使用道具
举报
提升卡
置顶卡
沉默卡
喧嚣卡
变色卡
千斤顶
照妖镜
相关推荐
业界
Zig 完成编译器自举,内存占用降 70%
1
573
嗦或
2025-11-23
业界
k8s发展历程和特点与功能
3
927
供挂
2025-12-01
业界
nginx解决进程内存占用翻倍
1
283
疝镜泛
2025-12-04
安全
Quartz定时任务持久化(服务重启后自动恢复)
2
707
讲怔
2025-12-09
业界
JVM内存、GC与JConsole实战全解析:从理论到可视化的完整指南
0
831
于映雪
2025-12-12
业界
K8S 中使用 YAML 安装 ECK
0
744
全跺俚
2025-12-12
业界
JVM内存、GC与JConsole实战全解析
0
697
洫伍俟
2025-12-13
业界
嵌入式系统内存魔法之分散加载
0
853
坪钗
2025-12-13
业界
嵌入式系统内存魔法之分散加载
0
763
梅克
2025-12-13
业界
HoughLinesP 霍夫变换 C++ opencv 内存报错处理
0
197
驶桐柢
2025-12-18
回复
(4)
豺独
2025-10-10 07:25:03
回复
使用道具
举报
照妖镜
程序园永久vip申请,500美金$,无限下载程序园所有程序/软件/数据/等
不错,里面软件多更新就更好了
计海龄
2025-10-23 19:51:09
回复
使用道具
举报
照妖镜
猛犸象科技工作室:
网站开发,备案域名,渗透,服务器出租,DDOS/CC攻击,TG加粉引流
这个有用。
移国拱
2025-11-7 05:31:02
回复
使用道具
举报
照妖镜
猛犸象科技工作室:
网站开发,备案域名,渗透,服务器出租,DDOS/CC攻击,TG加粉引流
感谢分享,下载保存了,貌似很强大
古修蟑
2025-11-14 15:41:13
回复
使用道具
举报
照妖镜
程序园永久vip申请,500美金$,无限下载程序园所有程序/软件/数据/等
鼓励转贴优秀软件安全工具和文档!
高级模式
B
Color
Image
Link
Quote
Code
Smilies
您需要登录后才可以回帖
登录
|
立即注册
回复
本版积分规则
回帖并转播
回帖后跳转到最后一页
签约作者
程序园优秀签约作者
发帖
啦迩
2025-11-14 15:41:13
关注
0
粉丝关注
22
主题发布
板块介绍填写区域,请于后台编辑
财富榜{圆}
3934307807
991124
anyue1937
9994893
kk14977
6845358
4
xiangqian
638210
5
韶又彤
9997
6
宋子
9982
7
闰咄阅
9993
8
刎唇
9993
9
俞瑛瑶
9998
10
蓬森莉
9951
查看更多
今日好文热榜
517
vue 甘特图 vxe-gantt table 任务条可拖拽
0
读捍卫隐私10读后总结与感想兼导读
966
【网页编写的编辑器对比】HBuilder / VS Co
263
Newtonsoft.Json 与 System.Text.Json 多态
450
信息论(13):渐进均分性AEP与典型集
504
SeaTunnel(2.3.12)核心能力总结
454
操作教程丨通过1Panel快速安装Zabbix,搭建
247
吴恩达深度学习课程四:计算机视觉 第二周
716
JS逆向-反调试分析&debuger执行&条件断点&
375
v0 高效 Prompt 全面教程:常用 prompt 串
269
SeaTunnel(2.3.12)和Datax(3.0)对比
999
《ESP32-S3使用指南—IDF版 V1.6》第五十六
344
数字人动画云端渲染方案
680
【强化学习笔记】从数学推导到电机控制:深
881
Docker安装Postgresql
588
使用Python免费合并PDF文件
433
【节点】[RGBtoLuminance节点]原理解析与实
137
还在痛苦前端的拖拽排序吗?SortableJS 轻
724
OpenCVSharp:HOG行人检测
246
剑指offer-52、正则表达式匹配