找回密码
 立即注册
首页 业界区 业界 重生之我是操作系统(四)----中断&异常 ...

重生之我是操作系统(四)----中断&异常

况雪柳 2025-6-2 22:42:33
简介

CPU中断时操作系统中的两个重要概念,都作用于改变CPU执行的正常流程。
当出现某些特殊情况(如外部设备请求服务、定时器时间到等)时,CPU 暂停当前正在执行的程序,转去执行处理这些特殊情况的程序,处理完毕后再返回原来被暂停的程序继续执行的过程。
其作用在于让操作系统强行夺回CPU的控制权
中断与异常模型图

1.png

内中断

也称为软件中断,是由 CPU 内部的某些事件(如执行特定的指令、程序出错等)引发的。例如,在 x86 架构中,使用INT指令可以触发一个软件中断,用于调用操作系统的系统服务。
简单来说就是中断信号来自CPU内部,与当前指令有关

  • 陷阱,陷入
    是指在指令执行过程中故意引发的,通常用于实现系统调用、调试等功能。
    比如:

    • 要执行系统调用
    • C#/JAVA中主动抛出异常
    • int 3 这种故意设置的陷阱

  • 故障
    是指由错误条件引发,它可能会被修复,CPU 在处理故障后会返回到引起故障的指令重新执行。
    比如:

    • 缺页故障
    • 除0异常

  • 终止
    是指无法恢复的严重错误,如硬件故障、系统崩溃等。终止发生时,CPU将控制权交由终止程序处理,不会再返回程序,而是返回到内核中的abort例程,它会终止进程。
    比如:

    • 硬件损坏
    • 非法使用特权指令

外中断

也称为硬件中断,外中断是由 CPU 外部的设备或事件引起的中断。比如键盘,鼠标,主板定时器。这些外部设备通过向 CPU 发送中断请求信号来通知 CPU 需要处理某个事件。外中断是计算机系统与外部设备进行交互的重要方式,使得 CPU 能够及时响应外部设备的请求,提高系统的整体性能和响应能力。
简单来说就是中断信号来自CPU外部,与当前指令无关
例如,当用户按下键盘上的某个按键时,键盘控制器会向 CPU 发送一个中断请求,CPU 接收到该请求后会暂停当前程序的执行,转去执行键盘中断处理程序,读取用户按下的按键信息

  • 不可屏蔽中断(Non-Maskable Interrupt, NMI)
    CPU 必须立即响应,无法屏蔽,通常用于处理紧急硬件故障。
    比如:

    • 电源故障中断:如突然断电、电池电量过低,通知系统保存数据或紧急关机。
    • 硬件错误中断:内存错误(如 ECC 校验失败)、CPU 过热、主板硬件故障等,需立即处理以避免系统崩溃。

  • 可屏蔽中断(Maskable Interrupt, IRQ)
    CPU 可通过中断控制器暂时忽略(屏蔽)此类中断,待当前任务处理完毕后再响应。
    比如:

    • 定时设备中断:操作系统任务调度中断,系统定时器中断
    • I/O设备中断:鼠标/键盘/打印机/硬盘/显示器等执行操作触发的中断
    • 网络设备中断:网卡接收到新的数据包,触发中断。
    • USB设备中断:U盘插入/拔出,数据传输完成等操作触发的中断

小结

大类子类原因异步/同步返回行为外中断中断来自硬件的信号异步总是返回到下一条指令内中断陷阱进程主动触发的异常同步总是返回到下一条指令内中断故障潜在可恢复的错误同步可能返回到当前指令内中断终止不可恢复的错误同步不会返回它们之间的区别如下:

  • 来源不同
    内部中断来源于CPU内部事件或者程序自身行为,无需外部硬件信号
    外部中断由CPU外部的硬件设备触发,通过硬件信号(如中断请求线 IRQ)通知CPU
  • 处理时机不同
    内部中断,CPU在执行指令时会检查是否有异常发生,属于事前检查
    外部中断,CPU在指令周期的末尾,再检查是否有外部中断信号要处理,属于事后检查
  • 可屏蔽性不同
    内部中断通常不可屏蔽
    外部中断中,可屏蔽中断(如键盘中断):可通过 CPU 标志位(如 IF)暂时忽略,
    不可屏蔽中断(如电源故障)无论IF标志位是否开启,CPU 必须立即响应。
外部中断发生时,CPU会清除EFLAGS寄存器的IF(Interrupt Enable)标志位,避免其它中断干扰。比如你正在执行I/O操作,就不应该被CPU时钟周期所切换进程。
内部中断发生时,IF标志位不会被清除。
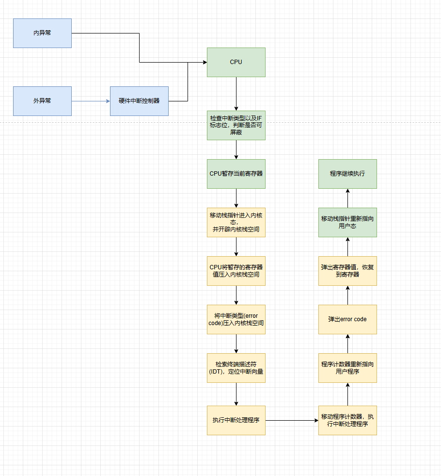
中断的流程

2.png

中断描述表(Interrupt Descriptor Table)

操作系统为每一种中断都分配了处理流程,这个流程的唯一标识叫做中断向量,它是一个非负整数。
一部分中断向量由CPU设计者分配,另一部分由操作系统内核设计者分配。两者组成了一个完整的中断处理流程。它就是中断描述表
操作系统启动时,内核会分配和初始化一张中断描述表(Interrupt Descriptor Table)的跳转表,将中断向量一一映射。
3.png


来源:程序园用户自行投稿发布,如果侵权,请联系站长删除
免责声明:如果侵犯了您的权益,请联系站长,我们会及时删除侵权内容,谢谢合作!

相关推荐

您需要登录后才可以回帖 登录 | 立即注册