登录
/
注册
首页
论坛
其它
首页
科技
业界
安全
程序
广播
Follow
关于
导读
排行榜
资讯
发帖说明
登录
/
注册
账号
自动登录
找回密码
密码
登录
立即注册
搜索
搜索
关闭
CSDN热搜
程序园
精品问答
技术交流
资源下载
帖子
用户
软件
问答
教程
代码
写记录
写博客
小组
VIP申请
VIP网盘
网盘
联系我们
发帖说明
道具
勋章
任务
淘帖
动态
分享
留言板
导读
设置
我的收藏
退出
腾讯QQ
微信登录
办理程序园永久VIP会员500$ USDT,请勿使用程序园{ 程序/软件/技术}用于违法用途,商务合作请联系TG:lplp519 邮箱:102@cxy5.com
奎根百度2级代绑
DDOS测试,水墨先生
████李木子只卖好域名████
✅✅海外SEM投放✅✅
✅程序园头条✅
猛犸象科技工作室
✅✅百度蜘蛛池收录✅✅
代绑百度站长二级-奎根
高价收量,SEO,跳转
招租(A3-10)
招租(A3-11)
钱多多精品好域名出售
✅✅百度强引蜘蛛工具✅✅
泛目录代做代引蜘蛛
✅域名回收✅不限制
权8下载,体育站寻实力合作
出运营商JC量、可指定域名
招租(A3-18)
个人云电脑搭建工具
网站标题查询
★谷歌代发【可测试】★
推荐
科技
业界
安全
程序
软件
教程
代码
问答
公告
数据
办公室
Redux 状态容器、管理
汽车之家10年系统架构演进与平台化架构实践
简洁美观!一款值得 Star 的 Java 博客项目!
Python学习3
LaTeX学习笔记:学术文档排版
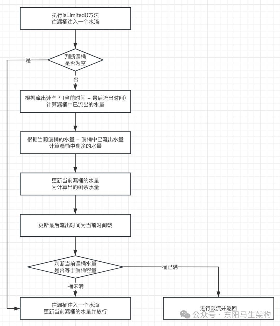
Sentinel源码—3.ProcessorSlot的执行过程
大纲 1.NodeSelectorSlot构建资源调用树 2.LogSlot和StatisticSlot采集资源的数据 3.Sentinel监听器模式的规则对象与规则管理 4.AuthoritySlot控制黑白名单权限 ...
0
272
3
纪晴丽
重生之我是操作系统(八)----文件管理(上)
简介 操作系统的文件管理负责都计算机中的数据(文件和目录)进行组织,存储,检索,保护,共享。 其核心目标为: [*]高效存储 减少I/O开销,提升读写速度 [*]数 ...
0
949
5
皮仪芳
MCP数据脱敏应用开发
一、概述 数据脱敏(Data Masking),又称数据漂白、数据去隐私化或数据变形。 定义 指对某些敏感信息通过脱敏规则进行数据的变形,实现敏感隐私数据的可靠保护 ...
0
419
3
邹语彤
快速理解 MCP 与 A2A 协议的关系,它们如何协作构建复杂AI系统
0
511
1
虽裘侪
Web前端入门第 36 问:多图细说 CSS grid 网格布局(一)父元素容器相关属性
grid 网格布局与 flex 弹性盒子布局一样,都需要控制 容器 跟 子元素 的样式才能做出想要的效果,部分场景只控制 容器 样式也行。 grid 样式属性 一大堆 属性 ...
0
601
4
陆菊
Spark on K8s 在vivo大数据平台的混部实战
作者:vivo 互联网大数据团队- Qin Yehai 在离线混部可以提高整体的资源利用率,不过离线Spark任务部署到混部容器集群需要做一定的改造,本文将从在离线混部 ...
0
435
0
贡醮
.NET周刊【3月第5期 2025-03-30】
0
815
6
乙荒
大模型流式调用规范(SSE)
0
672
2
莠畅缕
张高兴的大模型开发实战:(五)使用 LLaMA Factory 微调与量化模型并部署至 Ollama
目录 [*]环境搭建与配置 [*]数据集准备 [*]WebUI 配置微调参数 [*]模型导出与量化 [*]导入 Ollama LLaMA Factory 是一个开源的全栈大模型微调框架,简化和加速 ...
0
1013
4
狭踝仇
Solon AI MCP Server 入门:Helloworld (支持 java8 到 java24。国产解决方案)
目前网上能看到的 MCP Server 基本上都是基于 Python 或者 nodejs ,虽然也有 Java 版本的 MCP SDK,但是鲜有基于 Java 开发的。 作为Java 开发中的国产顶级框架 ...
0
832
6
事确
解锁.NET 9性能优化黑科技:从内存管理到Web性能的最全指南
0
341
5
闾丘婉奕
SAP HANA使用命令行快速导出导入
0
592
2
锄淫鲷
探秘Transformer系列之(28)--- DeepSeek MLA
探秘Transformer系列之(28)--- DeepSeek MLA 目录 [*]探秘Transformer系列之(28)--- DeepSeek MLA [*]0x00 概述 [*]0x01 原理 [*]1.1 问题 [*]1.2 当前 ...
0
901
3
龙正平
重生之我是操作系统(十)----I/O管理
简介 操作系统的I/O管理(input/output mannagment)是协调,控制计算机与外部设备(如磁盘,键盘,网络接口)等之间数据交换的核心功能。实现可靠高效且统一(隐藏 ...
0
874
5
巨耗
Sentinel源码—4.FlowSlot实现流控的原理
大纲 1.FlowSlot根据流控规则对请求进行限流 2.FlowSlot实现流控规则的快速失败效果的原理 3.FlowSlot实现流控规则中排队等待效果的原理 4.FlowSlot实现流控规则 ...
0
855
4
任佳湍
邮件自动回复助手(Rasa/SMTP)实现教程
0
447
1
痕伯
Web前端入门第 37 问:多图细说 CSS grid 网格布局(二)子元素相关属性
学习本文之前,建议先学习上一篇了解父元素的相关属性。 前文对 grid 网格布局中父元素容器相关的 CSS 属性做了详细介绍,本篇将继续学习子元素相关的 CSS 属性 ...
0
590
3
公西颖初
K8S 部署 Deepseek 要 3 天?别逗了!Ollama+GPU Operator 1 小时搞定
最近一年我都在依赖大模型辅助工作,比如 DeepSeek、豆包、Qwen等等。线上大模型确实方便,敲几个字就能生成文案、写代码、做表格,极大提高了效率。但对于企业 ...
0
832
4
俞瑛瑶
聊聊一体机与AI知识库
提供AI咨询+AI项目陪跑服务,有需要回复1 之前写了一篇关于一体机的文章: DeepSeek一体机是个什么鬼 一体机产生的原因是春节期间DeepSeek的火爆带动了一些公司 ...
0
793
3
粹脍誊
多模态模型 Grounding DINO 初识
简介 Grounding DINO 是一种先进的零样本目标检测模型,由 IDEA Research 开发。它通过将基于 Transformer 的检测器 DINO 与Grounded Pre-Training相结合,实现 ...
0
239
4
卓卞恻
1 ...
430
431
432
433
434
435
436
437
... 1123
/ 1123 页
下一页