01 问题复现
在DolphinScheduler中有如下一个Shell任务:- current_timestamp() {
- date +"%Y-%m-%d %H:%M:%S"
- }
- TIMESTAMP=$(current_timestamp)
- echo $TIMESTAMP
- sleep 60
复制代码 在DolphinScheduler将工作流执行策略设置为并行:
定时周期调度设置为10秒一次:
将定时调度上线后,会调度执行任务,此时一切正常:
此时将Master节点给kill掉,模拟宕机:- $ jps
- 1979710 AlertServer
- 1979626 WorkerServer
- 1979546 MasterServer
- 1979794 ApiApplicationServer
- 1980483 Jps
- $ kill -9 1979546
复制代码 去到DolphinScheduler中查看,发现Master已经不存在了:
此时观察DolphinScheduler工作流执行,发现其不会继续调度任务执行了,并且所有的任务则会一直执行下去,直到报错。
当过了一段时间后(模拟发现了宕机问题),此时重启DolphinScheduler:- sh bin/stop-all.sh
- sh bin/start-all.sh
复制代码 重启完成后,就会将之前没有执行成功的任务,包括没有执行的调度任务,全部都执行一次:
这就有一个致命的问题:如果都是高性能任务的话,就会导致CPU、内存被打满,从而让服务器整个宕机!!!
02 多场景测试
- Master宕机后,重启整个DS:会产生上述问题。
- Master宕机后,重启相应的Master:会产生上述问题。——有缺陷,官方没有单独的Master后台启动,只有前台启动的脚本,但可以重复执行start-all.sh。
- Worker宕机后,重启整个DS:不会产生上述问题。——因为Master会持续的调度任务,而Worker宕机后的结果就是调度任务直接失败。
- Worker宕机后,重启相应的Worker:不会产生上述问题。——有缺陷,官方没有单独的Worker后台启动,只有前台启动的脚本,但可以重复执行start-all.sh。
- DS整个宕机后,重启整个DS:会产生上述问题。
- DS使用stop-all.sh停止后,重启整个DS:会产生上述问题。
其核心就是在于Master,只要配置了周期任务,无论Master是宕机还是调用脚本关闭的,其都会产生上述问题。
03 原理分析
DolphinScheduler核心角色:
- MasterServer主要负责 DAG 任务切分、任务提交监控,并同时监听其它MasterServer和WorkerServer的健康状态。MasterServer服务启动时向Zookeeper注册临时节点,通过监听Zookeeper临时节点变化来进行容错处理。
- WorkerServer主要负责任务的执行和提供日志服务。WorkerServer服务启动时向Zookeeper注册临时节点,并维持心跳。
- ApiServer主要负责处理前端UI层的请求。
大致的任务运行流程如下:
- 在API-Server中创建任务,并将元数据持久化到DB中。
- 通过手动点击或定时执行生成一个触发工作流执行的Command写入DB。
- Master消费DB中的Command,开始执行工作流,并将工作流中的任务分发给Worker执行。
- 当整个工作流执行结束之后,Master结束工作流的执行。
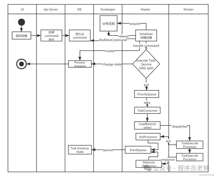
参考官网,上述的DolphinScheduler核心任务执行流程可以细化为如下:
鉴于任务调度的复杂性,一个大的流程可以划分为小的流程,在主线流程之外还附加了支线流程,下面对执行调度流程拆分进行分析一下,这样更容易理解:
在本次问题中,主要关注的就是Command分发流程。其Command分发流程是一个异步分布式生产消费模式。
i. 首先是生产者api-server,会将用户的运行工作流http请求封装成command数据,insert到t_ds_command表中,如下是一个启动工作流实例的command样例(老版本):- {
- "commandType": "START_PROCESS",
- "processDefinitionCode": 14285512555584,
- "executorId": 1,
- "commandParam": "{}",
- "taskDependType": "TASK_POST",
- "failureStrategy": "CONTINUE",
- "warningType": "NONE",
- "startTime": 1723444881372,
- "processInstancePriority": "MEDIUM",
- "updateTime": 1723444881372,
- "workerGroup": "default",
- "tenantCode": "default",
- "environmentCode": -1,
- "dryRun": 0,
- "processInstanceId": 0,
- "processDefinitionVersion": 1,
- "testFlag": 0
- }
复制代码 ii.其次是消费者,master server中的MasterSchedulerBootstrap loop程序, MasterSchedulerBootstrap使用ZK分配到自己的slot,从t_ds_command表中select属于slot的command列表处理,其查询语句是:- <select id="queryCommandPageBySlot" resultType="org.apache.dolphinscheduler.dao.entity.Command">
- select *
- from t_ds_command
- where id % #{masterCount} = #{thisMasterSlot}
- order by process_instance_priority, id asc
- limit #{limit}
- </select>
复制代码 iii.MasterSchedulerBootstrap loop轮训查到待处理的command任务,将command任务和master host生成ProcessInstance,将ProcessInstance对象插入到t_ds_process_instance表中, 同时生成包含运行所需要的上下文信息的可执行任务workflowExecuteRunnable。 将workflowExecuteRunnablecache到本地cache processInstanceExecCacheManager,同时生产将ProcessInstance的WorkflowEventType.START_WORKFLOW生产到workflowEventQueue队列中。
上面的步骤是用户在Web页面点击启动任务后的流程,而本次的问题是Master周期调度的问题。经过查阅资料,周期调度任务则是MasterServer将其封装为命令数据并插入t_ds_process_instance表中,后续步骤如上,大致流程如下:
- 命令分发:以用户提交的工作流请求为触发,MasterServer将其封装为命令数据并插入数据库中。
- 任务分配:MasterServer循环查询待处理的命令,依照负载情况将任务分配到对应的ProcessInstance中。
- 任务执行:根据DAG的依赖关系,WorkerServer会优先执行无依赖的任务,然后根据优先级逐步执行其他任务。
- 状态反馈:任务执行过程中,WorkerServer会定期回调MasterServer,通知任务的进展和执行状态。
所以,上述的问题就在这,当Master从停止到启动时,t_ds_command中会产生大量的任务数据。
在DolphinScheduler3.2.1中,其t_ds_command数据样例为:- id |command_type|process_definition_code|process_definition_version|process_instance_id|command_param |task_depend_type|failure_strategy|warning_type|warning_group_id|schedule_time |start_time |executor_id|update_time |process_instance_priority|worker_group|tenant_code|environment_code|dry_run|test_flag|
- ----+------------+-----------------------+--------------------------+-------------------+-------------------------------------+----------------+----------------+------------+----------------+-------------------+-------------------+-----------+-------------------+-------------------------+------------+-----------+----------------+-------+---------+
- 1988| 6| 15921642898976| 4| 0|{"schedule_timezone":"Asia/Shanghai"}| 2| 1| 0| 0|2024-12-11 00:36:40|2024-12-11 00:39:01| 2|2024-12-11 00:39:01| 2|default |default | -1| 0| 0|
- 1989| 6| 15921642898976| 4| 0|{"schedule_timezone":"Asia/Shanghai"}| 2| 1| 0| 0|2024-12-11 00:36:50|2024-12-11 00:39:01| 2|2024-12-11 00:39:01| 2|default |default | -1| 0| 0|
- 1990| 6| 15921642898976| 4| 0|{"schedule_timezone":"Asia/Shanghai"}| 2| 1| 0| 0|2024-12-11 00:37:00|2024-12-11 00:39:01| 2|2024-12-11 00:39:01| 2|default |default | -1| 0| 0|
复制代码 而command_type的枚举由源码中的CommandType定义,其内容如下:- /**
- * command types
- * 0 start a new process
- * 1 start a new process from current nodes
- * 2 recover tolerance fault process
- * 3 recover suspended process
- * 4 start process from failure task nodes
- * 5 complement data
- * 6 start a new process from scheduler
- * 7 repeat running a process
- * 8 pause a process
- * 9 stop a process
- * 10 recover waiting thread
- * 11 recover serial wait
- * 12 start a task node in a process instance
- */
- START_PROCESS(0, "start a new process"),
- START_CURRENT_TASK_PROCESS(1, "start a new process from current nodes"),
- RECOVER_TOLERANCE_FAULT_PROCESS(2, "recover tolerance fault process"),
- RECOVER_SUSPENDED_PROCESS(3, "recover suspended process"),
- START_FAILURE_TASK_PROCESS(4, "start process from failure task nodes"),
- COMPLEMENT_DATA(5, "complement data"),
- SCHEDULER(6, "start a new process from scheduler"),
- REPEAT_RUNNING(7, "repeat running a process"),
- PAUSE(8, "pause a process"),
- STOP(9, "stop a process"),
- RECOVER_WAITING_THREAD(10, "recover waiting thread"),
- RECOVER_SERIAL_WAIT(11, "recover serial wait"),
- EXECUTE_TASK(12, "start a task node in a process instance"),
- DYNAMIC_GENERATION(13, "dynamic generation"),
- ;
复制代码 那为什么会这样呢?本质上是Master自身的容错机制造成的,其容错机制可以细分为如下几个模块:
- 1)Master自身的容错:如果是多Master同时运行,其中一个作为Active Master负责处理任务调度请求,其他节点作为Standby Master。当Active Master出现故障时,Standby Master将自动接管其工作,确保系统的正常运行。这是通过ZooKeeper实现的,ZooKeeper负责选举Active Master节点,并监控节点的状态。
- 2)状态同步:多Master节点之间会进行状态同步,以确保在Active Master宕机时,Standby Master能够接管任务调度。
- 3)故障恢复:当Master节点宕机后,其他Master节点会通过ZooKeeper的Watcher机制监听到这一事件,并触发故障恢复。
- 4)正在运行任务的容错:当前Master节点宕机后,新Master会通过已下线的Master的地址和正在运行的工作流状态数组获取需要容错的ProcessInstance列表,之后将其放入t_ds_command表中(后续流程就是Master获取到并调度+Worker执行了)。
- 5)分布式锁:在容错过程中,Master节点会使用ZK分布式锁+采用指定command表分配ID的形式来确保只有一个Master节点执行容错操作,避免多个Master节点同时接管同一个任务。
- 6)定时容错线程:除了ZooKeeper的事件触发容错外,DolphinScheduler还实现了一个定时线程FailoverExecuteThread,用于Master重启后恢复自身之前的工作流实例。
- 7)任务重试:DolphinScheduler还支持任务失败后的重试机制,这与服务宕机容错相辅相成,确保任务的最终执行成功。
所以,此时根据原理+复现可以初步推测出,是在Master启动时的某一个线程进行的定时容错,接下来就进入源码来真正验证一下。
04 源码解析
在org.apache.dolphinscheduler.server.master.MasterServer下,启动Master时会有run入口:- /**
- * run master server
- */
- @PostConstruct
- public void run() throws SchedulerException {
- // init rpc server
- this.masterRPCServer.start();
- // install task plugin
- this.taskPluginManager.loadPlugin();
- this.masterSlotManager.start();
- // self tolerant
- this.masterRegistryClient.start();
- this.masterRegistryClient.setRegistryStoppable(this);
- this.masterSchedulerBootstrap.start();
- this.eventExecuteService.start();
- this.failoverExecuteThread.start();
- this.schedulerApi.start();
- this.taskGroupCoordinator.start();
- MasterServerMetrics.registerMasterCpuUsageGauge(() -> {
- SystemMetrics systemMetrics = metricsProvider.getSystemMetrics();
- return systemMetrics.getTotalCpuUsedPercentage();
- });
- MasterServerMetrics.registerMasterMemoryAvailableGauge(() -> {
- SystemMetrics systemMetrics = metricsProvider.getSystemMetrics();
- return (systemMetrics.getSystemMemoryMax() - systemMetrics.getSystemMemoryUsed()) / 1024.0 / 1024 / 1024;
- });
- MasterServerMetrics.registerMasterMemoryUsageGauge(() -> {
- SystemMetrics systemMetrics = metricsProvider.getSystemMetrics();
- return systemMetrics.getJvmMemoryUsedPercentage();
- });
- Runtime.getRuntime().addShutdownHook(new Thread(() -> {
- if (!ServerLifeCycleManager.isStopped()) {
- close("MasterServer shutdownHook");
- }
- }));
- }
复制代码 通过上面的代码,可以看到Master启动执行了:
- masterRPCServer.start():初始化并启动RPC服务器,用于节点间通信。
- taskPluginManager.loadPlugin():加载任务插件,这些插件可以扩展DolphinScheduler的任务类型。
- masterSlotManager.start():启动Master的Slot管理器,它负责管理Master的资源槽位,用于任务调度。
- masterRegistryClient.start():启动Master的注册客户端,它负责将Master节点注册到分布式协调服务(如ZooKeeper)中。
- masterRegistryClient.setRegistryStoppable(this):设置注册客户端的可停止对象,以便在Master停止时能够进行清理工作。
- masterSchedulerBootstrap.start():启动Master的调度引导服务,它负责初始化调度相关的服务。
- eventExecuteService.start():启动事件执行服务,它负责处理工作流中的事件,如任务状态变化。
- failoverExecuteThread.start():启动故障恢复执行线程,它负责在Master宕机后恢复任务执行。
- schedulerApi.start():启动调度API服务,提供调度相关的接口供外部调用。
- taskGroupCoordinator.start():启动任务组协调器,它负责协调任务组内的任务执行。
经过源码探查,发现最关键的failoverExecuteThread不是重新执行未调度的周期任务,而是容错未执行完的任务。并且其他源码中也没有关于恢复周期任务调度的内容。
那现在需要换一个思路,就是从下往上走:
- 首先发现重启恢复后,Web页面上的“运行类型”是“调度执行”,而数据库的“command_type”是“6”,那就意味着必须有一个服务会有往数据库里面去插入command_type为6的方法。并且其会去获取t_ds_schedules表中的任务定时调度实例。
- 根据源码,排查到dolphinscheduler-dao项目下会存放所有的数据库操作DAO,遂可以找到ScheduleMapper类,此类是和t_ds_schedules相关的DAO类;之后根据t_ds_command反查,找到了CommandServiceImpl类中的createCommand方法;再根据两者反查+command_type为6,找到了ProcessScheduleTask类中的executeInternal方法。
- ProcessScheduleTask类中的executeInternal方法,同时满足:获取了调度任务、插入command数据、类型为6这三个条件。
- 查看ProcessScheduleTask的executeInternal源码,前半部分是从Quartz上下文中获取到预定义的调度时间和调度实际运行时间,下半部分是校验这个调度Cron是否存在和上线。
- 在executeInternal中,最关键的其实就是scheduledFireTime和fireTime。
找到这里的话,我们再结合DolphinScheduler+Quartz总结一下调度的原理:
- Web页面设置调度,其会通过SchedulerController中的createSchedule()来创建调度,并往t_ds_schedules中插入一条数据;
- Web页面设置调度上线,其会通过QuartzScheduler中的insertOrUpdateScheduleTask()向Quartz中创建Trigger触发器,并往QRTZ_CRON_TRIGGERS中插入一条数据;
- 之后定期调用ProcessScheduleTask中的executeInternal()来往t_ds_command中插入数据;
- 之后就是Master-Worker的执行流程了;
了解了大致的调度流程后,结合源码中的scheduledFireTime和fireTime,就可以推断出调度时间不是由DolphinScheduler设置的,而是由Quartz设置的。
那就继续查阅Quartz相关的资料,发现在Quartz中有一个misfire机制:周期性任务A需要在某个规定的时间执行,但是由于某种原因导致任务A未执行,称为MisFire。
而Quartz判断一个任务是MisFire,提供了一个配置项:org.quartz.jobStore.misfireThreshold,默认是60000ms(即60秒)。
misfire产生需要有2个前置条件:
- 一个是job到达触发时间时没有被执行;
- 二是被执行的延迟时间超过了Quartz配置的misfireThreshold阀值;
如果延迟执行的时间小于阀值,则Quartz不认为发生了misfire,立即执行job;如果延迟执行的时间大于或者等于阀值,则被判断为misfire,然后会按照指定的策略来执行。
那misfire产生的原因一般如下:
- 当job达到触发时间时,所有线程都被其他job占用,没有可用线程。;
- 在job需要触发的时间点,scheduler停止了(可能是意外停止的);【——当前的问题属于这种类型】
- job使用了@DisallowConcurrentExecution注解,job不能并发执行,当达到下一个job执行点的时候,上一个任务还没有完成;
- job指定了过去的开始执行时间,例如当前时间是8点00分00秒,指定开始时间为7点00分00秒;
而判定了任务是MisFire后,会有一个补偿机制,补偿机制只有在任务确认为MisFire状态后,才会被执行。补偿机制配置在Quartz源码的Trigger中:- public interface Trigger extends Serializable, Cloneable, Comparable<Trigger> {
- long serialVersionUID = -3904243490805975570L;
- int MISFIRE_INSTRUCTION_SMART_POLICY = 0;
- int MISFIRE_INSTRUCTION_IGNORE_MISFIRE_POLICY = -1;
- int DEFAULT_PRIORITY = 5;
- ......
复制代码 但是这个补偿机制需要根据Trigger来判定,如下是不同的Trigger:
在DolphinScheduler中,各种类型的Trigg都会涉及到:
Trigger的类型:
- SimpleTrigger是一个简单的触发器,用于执行重复任务。它可以指定一个起始时间,然后按照固定的间隔时间重复执行任务,直到达到指定的重复次数。SimpleTrigger的属性包括重复间隔(repeatInterval)和重复次数(repeatCount),实际执行次数是repeatCount + 1,因为在开始时间(startTime)时会执行一次。
- CronTrigger:CronTrigger使用Cron表达式来定义复杂的调度计划。Cron表达式由6或7个空格分隔的时间字段组成,分别表示秒、分、小时、一个月中的日期、月份、一周中的日期和可选的年份。CronTrigger允许设定非常复杂的触发时间表,基本上覆盖了其他触发器的绝大部分能力。
- CalendarIntervalTrigger:CalendarIntervalTrigger指定从某一个时间开始,以一定的时间间隔执行的任务。不同于SimpleTrigger只支持毫秒单位的时间间隔,CalendarIntervalTrigger支持的间隔单位有秒、分钟、小时、天、月、年。它适合的任务类似于每周执行一次。
- DailyTimeIntervalTrigger:DailyTimeIntervalTrigger指定每天的某个时间段内,以一定的时间间隔执行任务。并且它可以支持指定星期。它适合的任务类似于每天9:00到18:00,每隔70秒执行一次,并且只要周一至周五执行。
- ......
所以,因为不同的Trigger类型其参数是不一样的,所以当Trigger触发Misfire机制时,根据Trigger的不同,策略也会不同:- /**
- 公共的Misfire机制,在Trigger类中
- **/
- // 这是一个智能策略,Quartz会根据Trigger的类型自动选择一个合适的misfire策略。对于CronTrigger,默认使用MISFIRE_INSTRUCTION_FIRE_ONCE_NOW。
- int MISFIRE_INSTRUCTION_SMART_POLICY = 0;
- // 这个策略会将所有错过的触发事件,立即执行所有补偿动作。即使定时任务执行的时间已经结束,它也会把所有应该执行的任务一次性全部执行完。
- int MISFIRE_INSTRUCTION_IGNORE_MISFIRE_POLICY = -1;
- /**
- SimpleTrigger的Misfire机制,在SimpleTrigger类中
- **/
- // 如果触发器错过了预定的触发时间,这个策略会立即执行一次任务,然后按照原计划继续执行后续的任务。
- int MISFIRE_INSTRUCTION_FIRE_NOW = 1;
- // 这个策略会将触发器的开始时间设置为当前时间,并立即执行错过的任务,包括已经错过的重复次数。
- int MISFIRE_INSTRUCTION_RESCHEDULE_NOW_WITH_EXISTING_REPEAT_COUNT = 2;
- // 类似于MISFIRE_INSTRUCTION_RESCHEDULE_NOW_WITH_EXISTING_REPEAT_COUNT,但是会忽略已经错过的触发次数,只执行剩余的重复次数。
- int MISFIRE_INSTRUCTION_RESCHEDULE_NOW_WITH_REMAINING_REPEAT_COUNT = 3;
- // 这个策略会忽略已经错过的触发次数,并在下一个预定的触发时间执行任务,执行剩余的重复次数。
- int MISFIRE_INSTRUCTION_RESCHEDULE_NEXT_WITH_REMAINING_COUNT = 4;
- // 类似于MISFIRE_INSTRUCTION_RESCHEDULE_NEXT_WITH_REMAINING_COUNT,但是会包括所有错过的重复次数。
- int MISFIRE_INSTRUCTION_RESCHEDULE_NEXT_WITH_EXISTING_COUNT = 5;
- /**
- CronTrigger的Misfire机制,在CronTrigger类中
- **/
- // 如果触发器错过了预定的触发时间,这个策略会立即执行一次任务,然后按照原计划继续执行后续的任务。
- int MISFIRE_INSTRUCTION_FIRE_ONCE_NOW = 1;
- // 对于CronTrigger,这个策略会忽略所有错过的触发事件,直接等待下一次预定的触发时间。
- int MISFIRE_INSTRUCTION_DO_NOTHING = 2;
- ......
复制代码 在QuartzScheduler的insertOrUpdateScheduleTask()中,用的只有CronTrigger,其源码如下:- CronTrigger cronTrigger = newTrigger()
- .withIdentity(triggerKey)
- .startAt(startDate)
- .endAt(endDate)
- .withSchedule(
- cronSchedule(cronExpression)
- .withMisfireHandlingInstructionIgnoreMisfires()
- .inTimeZone(DateUtils.getTimezone(timezoneId)))
- .forJob(jobDetail).build();
- // 往下走
- public CronScheduleBuilder withMisfireHandlingInstructionIgnoreMisfires() {
- this.misfireInstruction = -1;
- return this;
- }
复制代码 其补偿机制采用的-1编码,也就是会将所有错过的触发事件,立即执行所有补偿动作。所以此时就可以解释,为什么Master重启后,会将所有的未执行的周期任务,全部执行一次!!!
这个设置根据Trigger的不同,也可以分别设置不同的参数:- /**
- CronTrigger,引用CronScheduleBuilder中的设置
- **/
- public CronScheduleBuilder withMisfireHandlingInstructionIgnoreMisfires() {
- this.misfireInstruction = -1;
- return this;
- }
- public CronScheduleBuilder withMisfireHandlingInstructionDoNothing() {
- this.misfireInstruction = 2;
- return this;
- }
- public CronScheduleBuilder withMisfireHandlingInstructionFireAndProceed() {
- this.misfireInstruction = 1;
- return this;
- }
- /**
- SimpleTrigger,引用SimpleScheduleBuilder的设置
- **/
- public SimpleScheduleBuilder withMisfireHandlingInstructionIgnoreMisfires() {
- this.misfireInstruction = -1;
- return this;
- }
- public SimpleScheduleBuilder withMisfireHandlingInstructionFireNow() {
- this.misfireInstruction = 1;
- return this;
- }
- public SimpleScheduleBuilder withMisfireHandlingInstructionNextWithExistingCount() {
- this.misfireInstruction = 5;
- return this;
- }
- public SimpleScheduleBuilder withMisfireHandlingInstructionNextWithRemainingCount() {
- this.misfireInstruction = 4;
- return this;
- }
- public SimpleScheduleBuilder withMisfireHandlingInstructionNowWithExistingCount() {
- this.misfireInstruction = 2;
- return this;
- }
- public SimpleScheduleBuilder withMisfireHandlingInstructionNowWithRemainingCount() {
- this.misfireInstruction = 3;
- return this;
- }
复制代码 05 解决方案
- 将任务设置为“串行等待”。——可行,但无法发挥出大数据集群的并行化优势。并且有一个致命的缺陷,就是串行等待的任务无法在页面数手动停止,需要去到t_ds_process_instance中更改状态或删除数据。
- Master HA:单机Master时,对Master设置守护,宕机后自动拉起(但也有无法拉起的时候);多机Master时,部署多台Master,使其可以实现HA。
- DolphinScheduler监控告警:持续监控DolphinScheduler运行状态,当有角色宕机后,及时发出告警信息(会有半夜宕机而运维人员没有及时发现告警信息的情况)。
- 设置DolphinScheduler的CPU和内存使用阈值:在配置文件中,默认的CPU和内存阈值是70%,以为着当服务器的CPU和内存占用达到了70%后,DolphinScheduler就不会在这台服务器上调度任务了。这种方式的好处是可以保证服务器资源不被打满,弊端是如果Master容错的旧任务打满了资源,那就会影响DolphinScheduler正常状态下的新任务了。并且有的任务是非常关键的任务,必须要跑成功的。
- 设置DolphinScheduler的任务数:在配置文件中,DolphinScheduler默认的任务数是单Worker100个,单Master是1000个。而在现网中,无法对任务数去做到精细的控制,并且DolphinScheduler也无法做到自动调配。
- 在宕机后重新启动前删除t_ds_command表中的数据:经过验证,Master在宕机后是不会往t_ds_command中写数据了。其会在重启启动后,将数据写到t_ds_command后执行,但其中的时间大概就1~2秒钟,手工无法去执行删除。
- 修改t_ds_process_instance中的数据:根据时间周期,修改t_ds_process_instance中所有这个范围内的工作流的状态,人工使其结束(但如果DolphinScheduler和元数据库在一台服务器上,容易DolphinScheduler启动后里面把服务器资源打满,造成无法操作元数据库了)。
上面的解决方案主要是分为:
- 避免或减少Master的宕机;
- 在Master宕机后,不要运行MisFire的任务;
首先是“避免或减少Master宕机”,这在生产环境中是很难做到的,计算机程序的假设就是100%会在某一个时刻产生某些问题,所以才有了各种微服务架构、高可用HA、多活、容灾等等机制。
其次是“不要运行MisFire的任务”,依照前面的解决方案,没有一个方案能解决这个问题。所以,根据之前的源码解析,需要考虑采用源码修改+重新编译打包的方式进行解决。
06 修改源码
将关键源码修改为:- CronTrigger cronTrigger = newTrigger()
- .withIdentity(triggerKey)
- .startAt(startDate)
- .endAt(endDate)
- .withSchedule(
- cronSchedule(cronExpression)
- .withMisfireHandlingInstructionDoNothing()
- // .withMisfireHandlingInstructionIgnoreMisfires()
- .inTimeZone(DateUtils.getTimezone(timezoneId)))
- .forJob(jobDetail).build();
复制代码 07 开发环境验证
使用Java8进行。
更改Master、worker、API下的application.yaml中的MySQL链接信息:- spring:
- config:
- activate:
- on-profile: mysql
- datasource:
- driver-class-name: com.mysql.cj.jdbc.Driver
- url: jdbc:mysql://IP地址:3306/dolphinscheduler?useUnicode=true&characterEncoding=UTF-8&useSSL=false
- username: 账号
- password: 密码
- quartz:
- properties:
- org.quartz.jobStore.driverDelegateClass: org.quartz.impl.jdbcjobstore.StdJDBCDelegate
复制代码 更改Master、Worker、API下的Zookeeper信息:- registry:
- type: zookeeper
- zookeeper:
- namespace: dolphinscheduler_dev
- connect-string: IP地址:2181
- retry-policy:
- base-sleep-time: 60ms
- max-sleep: 300ms
- max-retries: 5
- session-timeout: 30s
- connection-timeout: 9s
- block-until-connected: 600ms
- digest: ~
复制代码 更改bom下面的pom:- <dependency>
- <groupId>mysql</groupId>
- mysql-connector-java</artifactId>
- <version>${mysql-connector.version}</version>
- </dependency>
复制代码 更改api、master、worker下的logback-spring.xml,开启运行日志:- <root level="INFO">
-
-
- </root>
-
- <root level="INFO">
-
-
-
- </root>
- <root level="INFO">
-
-
-
- </root>
复制代码 启动 Master、Worker、Api:
- Master VM Options:-Dlogging.config=classpath:logback-spring.xml -Ddruid.mysql.usePingMethod=false -Dspring.profiles.active=mysql
- Worker VM Options:-Dlogging.config=classpath:logback-spring.xml -Ddruid.mysql.usePingMethod=false -Dspring.profiles.active=mysql
- Api VM Options:-Dlogging.config=classpath:logback-spring.xml -Dspring.profiles.active=api,mysql
如果报错:
Error running 'ApiApplicationServer'
Error running ApiApplicationServer.
Command line is too long. Shorten the command line via JAR manifest or via a classpath file and rerun.
则加入:
如果还是报错缺少MySQL的JDBC驱动包,则在Master、Woker、API的Pom下面添加:- <dependency>
- <groupId>mysql</groupId>
- mysql-connector-java</artifactId>
- <version>8.0.33</version>
- </dependency>
复制代码 08 整体编译打包
需要注意,此时打包的项目,需要只是经过了《修改源码》环境的,不是进行了《开发环境验证》环节的!!!
使用Java8进行。
在项目根目录下执行命令,打包时间较长:
mvn spotless:apply clean package -Dmaven.test.skip=true -Prelease
打包后的二进制文件在dolphinscheduler-dist/target 下 bin.tar.gz 后缀文件。
之后就可以尝试重新部署,验证是否解决上面的问题了。
09 只编译单个模块
去到dolphinscheduler-scheduler-quartz根目录下,执行:
mvn spotless:apply clean package -Dmaven.test.skip=true -Prelease
打包后的文件在dolphinscheduler-scheduler-quartz/target目录下:
将其在服务器上进行替换:- su dolphinscheduler -
- mv /opt/module/dolphinscheduler-3.2.1/master-server/libs/dolphinscheduler-scheduler-quartz-3.2.1.jar /opt/module/dolphinscheduler-3.2.1/master-server/libs/dolphinscheduler-scheduler-quartz-3.2.1.jar.bak
- mv /opt/module/dolphinscheduler-3.2.1/api-server/libs/dolphinscheduler-scheduler-quartz-3.2.1.jar /opt/module/dolphinscheduler-3.2.1/api-server/libs/dolphinscheduler-scheduler-quartz-3.2.1.jar.bak
- cp dolphinscheduler-scheduler-quartz-3.2.1.jar /opt/module/dolphinscheduler-3.2.1/master-server/libs/dolphinscheduler-scheduler-quartz-3.2.1.jar
- cp dolphinscheduler-scheduler-quartz-3.2.1.jar /opt/module/dolphinscheduler-3.2.1/api-server/libs/dolphinscheduler-scheduler-quartz-3.2.1.jar
- chown -R dolphinscheduler:dolphinscheduler /opt/module/dolphinscheduler-3.2.1/
复制代码 之后就可以尝试重启DolphinScheduler,验证是否解决上面的问题了。
10 问题解决
再次进行问题复现,发现问题已经被解决了:
至此,本次问题排查及修复完成。
本文由 白鲸开源 提供发布支持!
来源:程序园用户自行投稿发布,如果侵权,请联系站长删除
免责声明:如果侵犯了您的权益,请联系站长,我们会及时删除侵权内容,谢谢合作! |