登录
/
注册
首页
论坛
其它
首页
科技
业界
安全
程序
广播
Follow
关于
导读
排行榜
资讯
发帖说明
登录
/
注册
账号
自动登录
找回密码
密码
登录
立即注册
搜索
搜索
关闭
CSDN热搜
程序园
精品问答
技术交流
资源下载
本版
帖子
用户
软件
问答
教程
代码
写记录
写博客
小组
VIP申请
VIP网盘
网盘
联系我们
发帖说明
道具
勋章
任务
淘帖
动态
分享
留言板
导读
设置
我的收藏
退出
腾讯QQ
微信登录
返回列表
首页
›
业界区
›
业界
›
京东正式开源Taro on HarmonyOS C-API 版本,为鸿蒙应用 ...
京东正式开源Taro on HarmonyOS C-API 版本,为鸿蒙应用跨端开发提供高性能框架
[ 复制链接 ]
袁曼妮
2025-6-23 15:15:46
程序园永久vip申请,500美金$,无限下载程序园所有程序/软件/数据/等
近日,京东正式开源了Taro on HarmonyOS C-API 版本,为鸿蒙应用跨端开发提供高性能框架。这次版本的发布,带来了更丰富的样式适配、更高效的渲染性能、更全面的组件支持,让开发者以Web范式的方式来开发出媲美鸿蒙性能的应用,为鸿蒙应用生态的丰富注入强大的动力。
图:京东鸿蒙版应用
整体技术架构
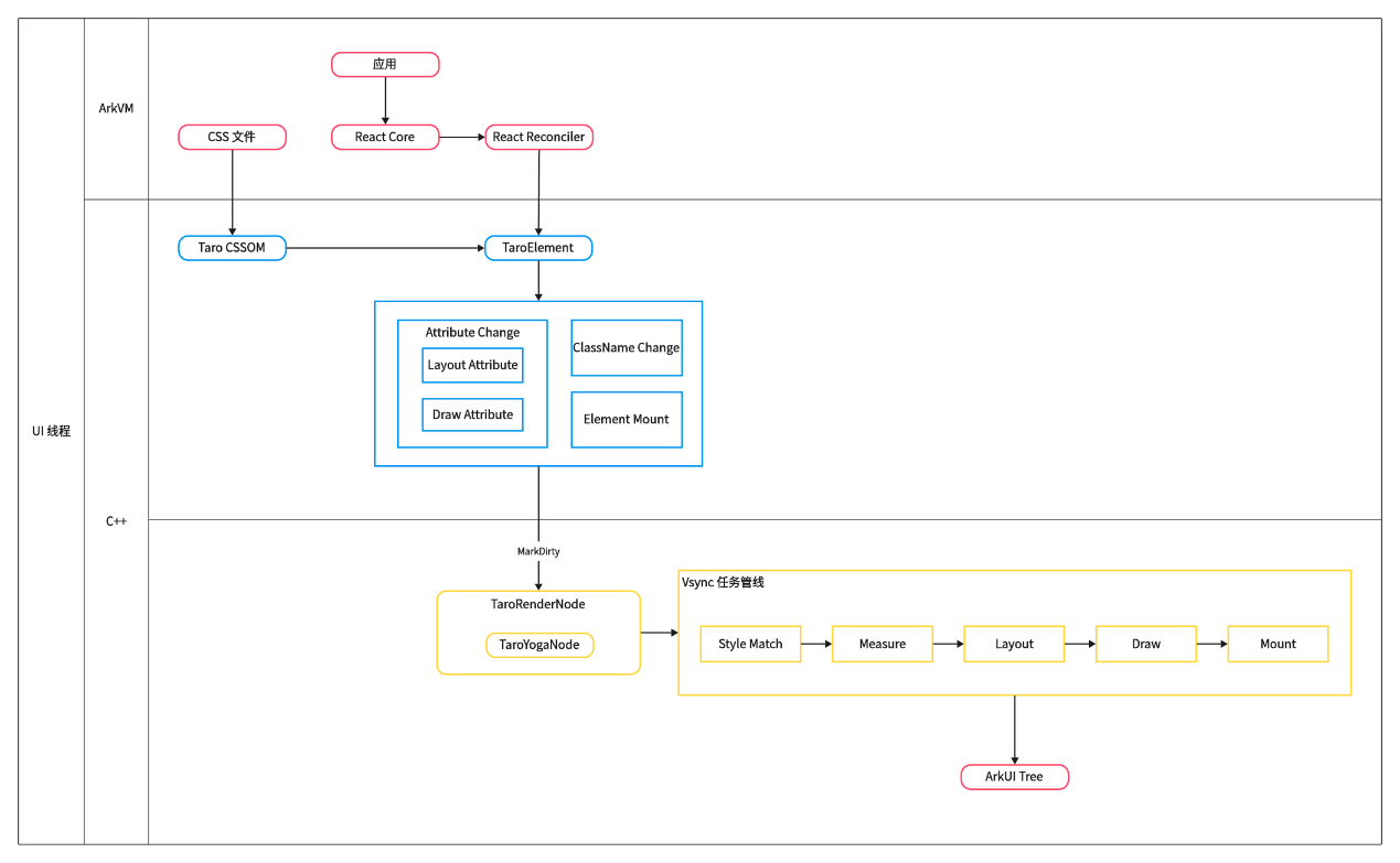
Taro on HarmonyOS 技术方案支持开发者使用 React DSL 来开发鸿蒙应用,在整体架构上可以简单分为三层:
图:Taro on HarmonyOS React
最上层是应用业务代码所在的 ArkVM 层,这一层在 C-API 版本中主要运行业务代码、React 的核心代码以及少量的 Taro 运行时代码。
中间层是 Taro 的 CSSOM 和 TaroElement 树,负责处理上层 Taro 运行时代码传递下来的指令,比如 TaroElement 节点树创建,绑定关系以及设置属性等操作。
最下层存放的是 TaroRenderNode 虚拟节点树,这棵节点树和真正的上屏节点树是一一对应的关系,同时在 TaroRenderNode 节点树内会创建对应的 Yoga 节点。
图:Taro on HarmonyOS React DOM
同时,Taro还基于鸿蒙提供的VSync机制设置一套任务处理管线,来处理中间层和下层节点树产生的样式匹配、节点测量、节点布局、样式设置以及节点上屏等任务,来保证任务的时序性和最后上屏渲染结果的正确性。
重点特性
在特性方面,Taro on HarmonyOS 技术方案具备“丰富的能力支持、媲美 ArkTS 的高性能、支持 C-API 渲染模式”等三大重点特性。
(1) 丰富的能力支持
C-API 版本的 Taro on HarmonyOS支持常用组件和 API ,不仅支持React 18+,还支持View、Text、Image、Video 等近33个Taro组件,以及支持如getSystemInfo、getStorage 等常用的API,针对逻辑较为复杂的 API 如:createSelectorQuery 以及 createIntersectionObserver,也在C++侧进行了重新的实现,大幅提升了执行性能。
此外C-API 版本支持大部分常见的 CSS 能力:
支持常见的 CSS 样式和布局,支持 flex、伪类和伪元素
支持常见的 CSS 定位,绝对定位、fixed 定位
支持常见的 CSS 选择器和媒体查询
支持常见的 CSS 单位,比如 vh、vw 以及计算属性 calc
支持 CSS 变量以及安全区域等预定义变量
同时,在参考浏览器 CSSOM 的实现方式基础上,在C++实现了一套 CSSOM 逻辑,里面包含了样式解析、样式匹配、样式合成和应用整个链路的样式处理逻辑。
图:Taro on HarmonyOS CSS
另外,Taro 引入了 Yoga 布局引擎来计算渲染节点的位置和大小,最大程度保证 Taro 构建出来的鸿蒙应用中渲染样式和 W3C 规范的一致性。
图:Taro on HarmonyOS Style
(2) 媲美 ArkTS 的高性能
在 C-API 的版本中,ArkVM 层的 Taro 运行时内容已削减到非常薄,将 TaroElement 的大部分内容都下沉到了 C++ 侧,并在 ArkVM 层取消了他们之间父子关系的绑定,极大地提升了 TaroElement 相关逻辑的性能。
图:Taro on HarmonyOS CAPI
另一方面,在 C++ 侧 Taro 会指令式地调用 ArkUI 在 C++ 侧提供的 API,来高效地创建节点、设置属性、绑定事件以及绘制上屏。
Taro 还针对长列表场景针对性地提供了长列表类型组件,并对长列表类型组件进行了优化,提供了懒加载、预加载和节点复用等功能,有效地解决大数据量下的性能问题,提高应用的流畅度和用户体验。
图:Taro on HarmonyOS Virtual List
(3) 支持 C-API 的渲染模式
Taro 的组件和 API 是以小程序作为基准来进行设计的,因此在实际的鸿蒙应用开发过程中,会出现部分所需的组件和 API 在 Taro 中不存在的情况,因为针对这种情况,在 C-API 版本中,Taro 支持将初始页面或者组件混合编译到 Taro 鸿蒙项目中,支持 Taro 组件和鸿蒙组件在页面上的混合使用。
图:Taro on HarmonyOS CAPI Hybrid
使用指南
Taro on HarmonyOS技术方案已开源至Github,开发者可搜索“taro”以获取更多信息:
使用前,开发者可先安装Harmony插件
添加插件配置
编译项目
如果需要编译鸿蒙应用,同时使用编译鸿蒙组件,可以在页面配置中添加 entryOption: false 表示该页面是组件,同时可以用过 componentName 指定组件导出名。
Taro on HarmonyOS C-API 版本经历了京东鸿蒙 APP 的实践,从综合性能、生态以及开发体验都更上一层楼。未来,京东团队还会基于当前的 Taro on HarmonyOS C-API 方案,进行多线程的架构升级以及 React 的 C++ 化,进一步提升 Taro 在鸿蒙端侧的性能,并极大地降低应用的丢帧率。欢迎广大开发者一起参与 Taro on HarmonyOS 的共建,推动 Taro 更好发展。
华为在未来也将持续携手生态伙伴共建创新,面向底座技术、通用能力、垂类行业等场景推出系列开发者场景化解决方案,不断提升鸿蒙应用的创新体验和开发效率,与广大开发者共建繁荣的鸿蒙生态。
来源:程序园用户自行投稿发布,如果侵权,请联系站长删除
免责声明:如果侵犯了您的权益,请联系站长,我们会及时删除侵权内容,谢谢合作!
京东
高性能
提供
开发
跨端
相关帖子
FFmpeg开发笔记(九十三)国产的Android开源视频编辑器EpMedia
FFmpeg开发笔记(九十三)国产的Android开源视频编辑器EpMedia
FFmpeg开发笔记(九十四)基于Kotlin的国产开源推拉流框架anyRTC
用 .NET 最小化 API 构建高性能 API
Apipost分支功能:为API开发打造专属的成本控制与协作流程
精选 8 个 .NET 开发实用的类库,效率提升利器!
精选 8 个 .NET 开发实用的类库,效率提升利器!
精选 8 个 .NET 开发实用的类库,效率提升利器!
精选 8 个 .NET 开发实用的类库,效率提升利器!
精选 8 个 .NET 开发实用的类库,效率提升利器!
回复
使用道具
举报
提升卡
置顶卡
沉默卡
喧嚣卡
变色卡
千斤顶
照妖镜
相关推荐
业界
FFmpeg开发笔记(九十三)国产的Android开源视频编辑器EpMedia
0
578
要燥
2025-12-14
业界
FFmpeg开发笔记(九十三)国产的Android开源视频编辑器EpMedia
0
210
姜删懔
2025-12-14
业界
FFmpeg开发笔记(九十四)基于Kotlin的国产开源推拉流框架anyRTC
1
691
晾棋砷
2025-12-14
业界
用 .NET 最小化 API 构建高性能 API
0
1019
科元料
2025-12-17
业界
Apipost分支功能:为API开发打造专属的成本控制与协作流程
1
672
刎唇
2025-12-17
业界
精选 8 个 .NET 开发实用的类库,效率提升利器!
0
881
箝德孜
2025-12-20
业界
精选 8 个 .NET 开发实用的类库,效率提升利器!
0
76
迁岂罚
2025-12-20
业界
精选 8 个 .NET 开发实用的类库,效率提升利器!
0
566
裸历
2025-12-20
业界
精选 8 个 .NET 开发实用的类库,效率提升利器!
0
136
郗新语
2025-12-20
业界
精选 8 个 .NET 开发实用的类库,效率提升利器!
0
110
宛蛲
2025-12-20
回复
(5)
啸妹回
2025-11-21 00:51:21
回复
使用道具
举报
照妖镜
程序园永久vip申请,500美金$,无限下载程序园所有程序/软件/数据/等
不错,里面软件多更新就更好了
岭猿
2025-11-26 15:34:22
回复
使用道具
举报
照妖镜
猛犸象科技工作室:
网站开发,备案域名,渗透,服务器出租,DDOS/CC攻击,TG加粉引流
用心讨论,共获提升!
鞣谘坡
2025-12-5 13:32:50
回复
使用道具
举报
照妖镜
猛犸象科技工作室:
网站开发,备案域名,渗透,服务器出租,DDOS/CC攻击,TG加粉引流
感谢发布原创作品,程序园因你更精彩
疝镜泛
2025-12-5 15:02:20
回复
使用道具
举报
照妖镜
猛犸象科技工作室:
网站开发,备案域名,渗透,服务器出租,DDOS/CC攻击,TG加粉引流
收藏一下 不知道什么时候能用到
觐有
2025-12-9 12:08:21
回复
使用道具
举报
照妖镜
程序园永久vip申请,500美金$,无限下载程序园所有程序/软件/数据/等
新版吗?好像是停更了吧。
高级模式
B
Color
Image
Link
Quote
Code
Smilies
您需要登录后才可以回帖
登录
|
立即注册
回复
本版积分规则
回帖并转播
回帖后跳转到最后一页
签约作者
程序园优秀签约作者
发帖
袁曼妮
2025-12-9 12:08:21
关注
0
粉丝关注
26
主题发布
板块介绍填写区域,请于后台编辑
财富榜{圆}
3934307807
991124
anyue1937
9994891
kk14977
6845357
4
xiangqian
638210
5
韶又彤
9997
6
宋子
9982
7
闰咄阅
9993
8
刎唇
9993
9
俞瑛瑶
9998
10
蓬森莉
9951
查看更多
今日好文热榜
318
vlookup的终结者splookup,9个案例讲透查询
845
ROS2之Launch介绍
881
精选 8 个 .NET 开发实用的类库,效率提升
76
精选 8 个 .NET 开发实用的类库,效率提升
566
精选 8 个 .NET 开发实用的类库,效率提升
136
精选 8 个 .NET 开发实用的类库,效率提升
110
精选 8 个 .NET 开发实用的类库,效率提升
609
alist如何将默认布局设置为图片布局
1011
Kali2025.4+Cherry Studio一键配置HexStrik
419
PHP 之高级面向对象编程 深入理解设计模式
416
PHP 之高级面向对象编程 深入理解设计模式
572
升级curl版本,及升级后引起的动态库链接不
295
2025年GEO优化服务商全景对比:五大核心维
779
AI Agent详解
983
Buildah 简明教程:让镜像构建更轻量,告别
610
OceanBase 在滴滴大规模运维经验以及新功能
975
[CSS+]HTML Learn Data Day 2
96
掌握相关性分析:读懂数据间的“悄悄话”
138
嵌入式UI框架-抗锯齿画圆弧算法
935
嵌入式UI框架的渐变原理、渐变算法