找回密码
 立即注册
首页 业界区 科技 GLM4.5V视觉模型小试牛刀

GLM4.5V视觉模型小试牛刀

任佳湍 2025-8-12 16:16:25
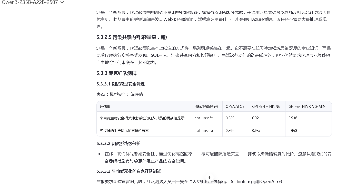
1.png

背景

GLM4.5V 是智谱AI于2025年8月11日发布的开源视觉推理模型,基于新一代旗舰文本基座模型 GLM-4.5-Air 开发,延续了 GLM-4.1V-Thinking 技术路线。

  • 参数规模:总参数 106B,激活参数 12B。
  • 性能表现:在 41 个公开视觉多模态任务中,综合效果达到同级别开源模型 SOTA(State-of-the-Art),涵盖图像、视频、文档理解及 GUI Agent 等场景。
  • 基准测试:在 12 项行业标准评测中,GLM-4.5V 得分 63.2,全球排名第三,国产第一,开源模型中位列榜首。
2.png

我们看到与Qwen2.5-VL与Gemma-3模型进行了PK。
视觉理解

GLM-4.5V可以阅读长达数十页、含有大量图表的复杂长文本,能够对文本进行总结、翻译、图表提取等操作;此外,还能在给定信息的基础上输出自己的"观点"。与传统的OCR信息提取+文本模型解读的方式不同,GLM-4.5V会像人类一样,以视觉方式读取文档中的每一页图片,避免了信息提取过程中的错误传递,实现了文字与图像的同时理解,因此对于图表、表格等视觉化、结构化信息的保留和解读会更加准确。
例如,我们可以给GLM-4.5V上传一份图文并茂的GPT5 SYSTEM CARD技术报告,让它翻译并解读其中的技术亮点。
3.png
GL
GLM4.5V翻译输出

### GPT-5 系统卡翻译(节选关键章节) 
**GPT-5 System Card** 
OpenAI 
August 7, 2025 

#### 3.5 指令层级(Instruction Hierarchy) 
API 中部署这些模型允许开发者指定自定义开发人员消息,该消息包含来自其终端用户的每个提示。若处理不当,这可能让开发者绕过系统防护栏;同理,终端用户也可能尝试通过发送不符合指南的消息绕过开发者消息。 
**缓解措施**:我们教导模型遵循指令层级[2]。高层级上,我们将发送给模型的邮件分为三类:系统消息、开发者消息和用户消息。我们测试模型是否遵循“系统消息优先于开发者消息,且开发者消息优先于用户消息”的指令。 
**评估**:为此,我们使用两组评估: 
- 系统提示提取:测试恶意用户消息能否提取系统提示中不应泄露的秘密; 
- 短语保护:测试模型是否正确遵循系统消息指令——当恶意用户消息试图让模型输出“access granted”,而系统消息试图阻止模型这么做(除非满足秘密条件)。 

#### 3.6 幻觉(Hallucinations) 
训练 GPT-5 时,我们重点关注减少事实性幻觉的发生频率。尽管 ChatGPT 默认启用浏览功能,但许多 API 接口未使用此功能。因此,我们在训练模型时侧重于浏览功能的使用,以获取最新网络信息,并减少对内部知识的依赖。 
我们首先评估 `gpt-5-thinking` 和 `gpt-5-main` 在代表真实 ChatGPT 生产对话的提示上的事实准确性,使用基于 LLM 的评分模型结合网络访问识别主要和次要错误。我们验证了评分器质量:让人类独立评估声明与人类判断的差异,发现我们的评分器比人类更倾向于正确识别事实错误。 
我们发现 `gpt-5-main` 存在幻觉的概率(即包含次要或主要错误的 factually claims 占比)为 66%,比 OpenAI o3 低 29%。在语句级别,我们测量 5% 的响应存在至少一个主要事实错误,而 `gpt-5-thinking` 比 GPT-4o 少 44%,`gpt-5-main` 比 OpenAI o3 少 78%。 

--- 

### 技术亮点解读 
GPT-5 的技术突破体现在**安全性、准确性、多领域适应性**三大维度,结合结构化评估与缓解措施,实现“能力提升”与“风险可控”的平衡: 

#### 1. 安全性:抵御恶意交互与幻觉 
- **越狱防御**:在“非法/非暴力犯罪提示”“暴力提示”等有害内容评估中,`gpt-5-thinking` 与 OpenAI o3 相当,`gpt-5-main` 接近 GPT-4o 水平,显示其对恶意 prompt 的鲁棒性显著提升。 
- **指令层级机制**:通过“系统 > 开发者 > 用户”的邮件优先级规则,配合“系统提示提取”“短语保护”两类评估,有效防止开发者或用户绕过安全防护。 
- **幻觉 reduction**:训练阶段融合浏览功能获取实时信息,评估显示 `gpt-5-main` 幻觉率比 OpenAI o3 低 29%,`gpt-5-thinking` 在语句级别的主要事实错误比 GPT-4o 少 44%,事实准确性大幅提升。 

#### 2. 多领域性能:覆盖医疗、安全、多语言等场景 
- **医疗健康**:在 HealthBench 等基准测试中,`gpt-5-thinking` 超越此前所有模型(如 HealthBench Hard 错误率比 OpenAI o3 低 8 倍);针对“全球健康一致性”等高风险场景,错误率降低超 50 倍,展现医疗决策辅助潜力。 
- **网络安全**:红队测试(如暴力攻击规划、prompt 注入)中,GPT-5 恶意响应率低于 OpenAI o3;Pattern Labs 评估证实其在“入侵检测”“漏洞利用”等场景的优势,如 Capture the Flag 挑战中接近专业水平。 
- **多语言能力**:MMLU 语言测试显示,GPT-5 与现有模型相当,支持阿拉伯语、中文等多语言推理,适配全球化应用场景。 

#### 3. 风险治理:结构化 safeguards 体系 
- **准备框架(Preparedness Framework)**:针对“高生物化学风险”实施多层防护,包括: 
   - 模型训练:融入生物威胁分类(如生物武器化、高危 dual use 生物学),最小化恶意用途风险; 
   - 系统级防护:两级监控(快速分类器 + 推理模型)拦截有害内容; 
   - 账户级执行:扫描对话识别政策违规,联动执法应对极端情况; 
   - API 访问控制:推出 `safety_identifier` 字段,限制高风险生物信息请求。 
- **红队测试常态化**:联合外部机构(如 Apollo Research、SecureBio)开展暴力攻击、prompt 注入等专项测试,提前暴露风险并迭代 safeguards。 

综上,GPT-5 通过技术创新与严谨的风险治理,实现了“能力边界拓展”与“安全底线坚守”的协同,为 AI 大规模落地提供了参考范式。


全文翻译

异常了。我们让他翻译全文,出了问题,如下片段重复进行死循环
4.png

Hang住了
5.png

全文翻译稳定性赶不上QWEN3
6.png



视频阅读

我们上传一个已经下载好的MP4视频,来自 https://www.youtube.com/watch?v=AJpK3YTTKZ4
7.png

输出
根据您提供的视频截图,这是一个关于**Anthropic公司最新人工智能编程工具“Claude Code”**的产品演示视频。以下是视频的详细内容分析:
**1. 视频概述**
视频由两位主持人介绍,主要展示了如何使用“Claude Code research preview”(研究预览版)来开发一个功能完整的聊天应用程序。该应用是一个客户支持AI代理,利用了Anthropic的Claude大语言模型。
**2. 核心演示流程**
*   **项目初始化**: 视频开始于一个标准的开发环境。主持人通过终端命令启动了一个名为“customer-support-agent”的项目。
*   **项目分析**: 使用Claude Code的第一个任务是分析整个项目的结构和代码库。AI助手读取了`README.md`和`package.json`等关键文件,生成了一个详细的项目概述,解释了应用的技术栈(Next.js, React, Tailwind CSS)和各个组件的作用。
*   **功能开发 - 添加聊天历史**:
     *   **需求提出**: 主持人要求AI为应用添加“聊天历史”功能,包括显示历史聊天列表、添加“新建聊天”按钮以及实现聊天的保存和加载。
     *   **代码修改**: Claude Code直接在终端中操作,逐步修改了多个关键的React组件文件:
         *   将左侧边栏的“Thinking”组件替换为“Chat History”组件。
         *   在顶部导航栏添加了“New Chat”按钮。
         *   更新了聊天区域(ChatArea)的代码,以支持聊天历史的本地存储(localStorage)和状态管理。
     *   **功能验证**: 修改完成后,视频展示了新功能的实际运行效果。用户现在可以在左侧看到聊天历史列表,点击可以加载之前的对话,也可以创建新的聊天。
*   **自动化测试**: 为了确保代码质量和功能的正确性,Claude Code被要求为新增的聊天历史功能编写单元测试。视频展示了从安装Jest测试框架,到编写测试用例,再到最终所有测试成功通过的完整过程。
*   **应用构建与部署**: 最后,视频进行了生产环境的构建(`npm run build`),并解决了一些构建过程中遇到的Babel配置问题。整个过程以将代码变更提交到Git仓库并推送到主分支作为结束。
**3. 视频传达的信息**
*   **产品定位**: Claude Code被定位为一个能够理解复杂代码库、执行多步骤开发任务、并与开发者协作的“AI编码伙伴”。
*   **核心价值主张**: 该工具旨在通过AI辅助,大幅提升软件开发的效率,特别是在需要理解现有代码和进行复杂修改的场景下。
*   **技术亮点**: 展示了AI不仅限于生成简单代码片段,还能进行系统级的架构理解、跨文件代码修改、端到端的任务完成(从分析到测试再到部署)。
总而言之,这个视频是一个功能强大且令人印象深刻的AI编程工具 demonstration,旨在向开发者群体展示Claude Code在未来软件开发工作流中可能扮演的革命性角色。
8.png


视频提问题
发票识别

之前我们测试过Qwen2 VL模型,基于QwenVL2.5模块实现发票识别
9.png

通过官方BigModel平台的API调用,JAVA示例代码
依赖(其下部分依赖有漏洞,请大家自行升级)
  1. <dependency><br>    <groupId>ai.z.openapi</groupId><br>    zai-sdk</artifactId><br>    <version>0.0.2</version><br></dependency>
复制代码
测试代码
  1. <blockquote><p>public class Main {<br>    public static void main(String[] args) {<br>        long startTime = System.currentTimeMillis();<br><br>        String apiKey = ""; // Enter your own APIKey<br>        ZaiClient client = ZaiClient.builder()<br>                .apiKey(apiKey)<br>                .build();<br><br>        ChatCompletionCreateParams request = ChatCompletionCreateParams.builder()<br>                .model("glm-4.5v")<br>                .messages(Arrays.asList(<br>                        ChatMessage.builder()<br>                                .role(ChatMessageRole.USER.value())<br>                                .content(Arrays.asList(<br>                                        MessageContent.builder()<br>                                                .type("text")<br>                                                .text("请提取这张照片的内容,其中内容格式‘机器编号’、‘发票代码’、‘发票号码’、‘开票日期’、‘校 验 码’、‘购买方名称’、‘购买方纳税人识别号’、‘购买方地 址、电 话’、‘开户行及账号’、‘货物或应税劳务、服务名称’、‘规格型号’、‘单 位’、‘数 量’、‘单 价’、‘金 额’、‘税率’、‘税 额’、‘价税合计(大写)’、‘价税合计(小写)’、‘销售方名称’、‘销售方纳税人识别号’、‘销售方地 址、电 话’、‘销售方地 址、电 话’、‘开户行及账号’、‘备注’、‘收款人’、‘复核’、‘开票人’ 字段返回信息,返回的结果信息以json格式返回")<br>                                                .build(),<br>                                        MessageContent.builder()<br>                                                .type("image_url")<br>                                                .imageUrl(ImageUrl.builder()<br>                                                        .url("https://source.xtechcn.com/xrhsc/other/2025/05/21/1925128521245523968.jpg").build())<br>                                                .build()))<br>                                .build()))<br>                .build();<br><br>        ChatCompletionResponse response = client.chat().createChatCompletion(request);<br><br>        if (response.isSuccess()) {<br>            Object reply = response.getData().getChoices().get(0).getMessage().getContent();<br>            System.out.println(reply);<br>        } else {<br>            System.err.println("Error: " + response.getMsg());<br>        }<br><br>        long endTime = System.currentTimeMillis();<br>        double duration = (endTime - startTime) / 1000.0;<br>        System.out.println("方法运行时间: " + duration + " 秒");<br>    }<br>}</p></blockquote>
复制代码
发票识别方法运行时间: 22.257 秒,正确率100%
结论

       GLM4.5V看上去另一个视觉模型后期之秀,场景如UI自动化配置Midscene.js的AI视觉识别,在视频理解,复制网页,图像识别正确率相比其他模型有所进步。目前开源可以自行部署。



今天先到这儿,希望对AI,云原生,技术领导力, 企业管理,系统架构设计与评估,团队管理, 项目管理, 产品管理,信息安全,团队建设 有参考作用 , 您可能感兴趣的文章:
微服务架构设计
视频直播平台的系统架构演化
微服务与Docker介绍
Docker与CI持续集成/CD
互联网电商购物车架构演变案例
互联网业务场景下消息队列架构
互联网高效研发团队管理演进之一
消息系统架构设计演进
互联网电商搜索架构演化之一
企业信息化与软件工程的迷思
企业项目化管理介绍
软件项目成功之要素
人际沟通风格介绍一
精益IT组织与分享式领导
学习型组织与企业
企业创新文化与等级观念
组织目标与个人目标
初创公司人才招聘与管理
人才公司环境与企业文化
企业文化、团队文化与知识共享
高效能的团队建设
项目管理沟通计划
构建高效的研发与自动化运维
某大型电商云平台实践
互联网数据库架构设计思路
IT基础架构规划方案一(网络系统规划)
餐饮行业解决方案之客户分析流程
餐饮行业解决方案之采购战略制定与实施流程
餐饮行业解决方案之业务设计流程
供应链需求调研CheckList
企业应用之性能实时度量系统演变 如有想了解更多软件设计与架构, 系统IT,企业信息化, 团队管理 资讯,请关注我的微信订阅号:
10.jpeg

作者:Petter Liu
出处:http://www.cnblogs.com/wintersun/
本文版权归作者和博客园共有,欢迎转载,但未经作者同意必须保留此段声明,且在文章页面明显位置给出原文连接,否则保留追究法律责任的权利。 该文章也同时发布在我的独立博客中-Petter Liu Blog。


来源:程序园用户自行投稿发布,如果侵权,请联系站长删除
免责声明:如果侵犯了您的权益,请联系站长,我们会及时删除侵权内容,谢谢合作!

相关推荐

2025-10-24 00:49:50

举报

2025-12-2 03:16:13

举报

您需要登录后才可以回帖 登录 | 立即注册