找回密码
 立即注册
首页 业界区 业界 LLM ,MCP协议,A2A协议,RAG,智能体(AI Agent) 图解详 ...

LLM ,MCP协议,A2A协议,RAG,智能体(AI Agent) 图解详细讲解

致掣 2025-8-23 10:21:12
LLM ,MCP协议,A2A协议,RAG,智能体(AI Agent) 图解详细讲解

@
目录

  • LLM ,MCP协议,A2A协议,RAG,智能体(AI Agent) 图解详细讲解
  • MCP 概述

    • 如何理解 LLM 和 MCP
    • MCP 能做什么?

      • 对于程序员来说 MCP 能
      • 对于大众用户来说 MCP 能

    • MCP 的理解
    • 程序员使用 MCP

      • 使用前的准备工作:
      • stdio 的本地环境安装

    • MCP 的工作原理
    • MCP 的工作流程

  • A2A 协议
  • RAG 概述

    • 为什么需要 RAG

  • 智能体(AI  Agent) 的概述

    • 智能体(AI  Agent) 的核心五要素:

      • 一. 核心要素 1:大模型(LLM)
      • 二. 核心要素 2:记忆(Memory)
      • 三. 核心要素 3:工具使用(Tool Use)
      • 四. 核心要素 4:规划决策(Planning)
      • 五. 核心要素 5:行动(Action)


  • 最后:

MCP 概述

两个互联网领域的重大挑战:

  • 第一:Agent 与 Tools(工具)的交互
Agent 需要调用外部工具和 API,访问数据库,执行代码等
MCP 协议解决

  • 第二:Agent 与 Agent(其他智能体或用户)的交互
Agent 需要理解其他 Agent 的意图,协同完成任务,与用户进行自然的对话。
A2A 协议解决
1.gif

2.png

3.png

4.png

如何理解 LLM 和 MCP

5.png

MCP 能做什么?

对于程序员来说 MCP 能


  • 举例 1:开发部署:
开发者通过自然语言指令“部署新版本到测试环境”,触发 MCP 链式调用 GitLab API (代码合并)、Jenkins API(构建镜像)、Slack API(通知团队)。

  • 举例 2:SQL 查询
开发者通过自然语言输入,比如“查询某集团部门上个季度销售额”,就能查询出数 据库的数据,并结合大模型进行回答,不再需要编写 SQL,MCP 自动转换为精准 SQL 语句并执行。
举例 3:manus 智能体
Manus的每一次任务处理都至少需要调用网页搜索、网页访问、网页信息获取、本地文件创建、代码解释器等几十个外部工具。
这里就暴露了两个问题。
问题1:可供大模型调用的工具不足。
问题2:调用工作量很大。
6.png

借助 MCP,只要支持了该协议,就能轻松将各种数据源和工具连接到 LLM。
对于大众用户来说 MCP 能

举例 1:旅游规划
当我要去旅行时,旅行规划助手通过 MCP 同时调用天气 API(获取目的地气象)、交 通 API(查询航班动态)、地图 API(规划路线),AI 自动生成带实时数据的行程方案。
举例 2:联网搜索
我们在与 LLM 交互时,经常需要联网搜索最新信息以减少幻觉。然而,这里也存在问 题:
1、并非所有聊天机器人都支持联网功能
2、即使支持联网,也可能不包含你习惯使用的搜索引擎。
在没有 MCP 的情况下,用户只能等待开发者添加特定搜索引擎的支持。
7.png

有了 MCP 后,只需简单配置,就能将所需服务接入当前使用的聊天机器人。
8.png

举例 3:业绩查询
用户询问“查询上季度营业额”,MCP 自动组合调用 CRM 系统 API(获取客户数据) + 财务系统 API(调取报表)+ 邮件 API(发送总结报告)。
MCP 的理解

MCP(Model Context Protocol,模型上下文协议) ,2024年11月底,由 Anthropic 推出的一种开放标准。旨在为大语言模型(LLM)提供统一的、 标准化方式与外部数据源和工具之间进行通信。
MCP(Model Context Protocol,模型上下文协议) ,2024年11月底,由 Anthropic 推出的一种开放标准。旨在为大语言模型(LLM)提供统一的、 标准化方式与外部数据源和工具之间进行通信。

  • 传统AI集成的问题:这种为每个数据源构建独立连接的方式,可以被视为一个M*N问题。
  • 问题:架构碎片化,难以扩展,限制了AI获取必要上下文信息的能力
  • MCP解决方案:提供统一且可靠的方式来访问所需数据,克服了以往集成方法的局限性。
9.png

MCP 作为一种标准协议,极大地简化了大语言模型与外部世界的交互方式,使开发者能够以统一的方式为 AI 应用添加各种能力。
MCP 的官方文档:https://modelcontextprotocol.io/introduction
10.png

程序员使用 MCP

MCP 的应用场景:
11.png

使用前的准备工作:

MCP 的通信机制:
根据 MCP 的规范,当前支持两种通信机制(传输方式):

  • stdio(标准输入输出):主要用在本地服务上,操作你本地的软件或者本地的文件。比如 Bleander 这种就只能用 Stdio 因为它没有在线服务。MCP 默认通信方式。
  • SSE(Server-Sent-Events): 主要用在远程通信服务上,这个服务本身就有在线的 API,比如访问你的谷歌邮箱,天气情况等。简单的理解就是一种流式输出(服务器接受一点,就输出一点)
12.png

MCP的通信机制:stdio方式:
优点
•   这种方式适用于客户端和服务器在同一台机器上运行的场景,简单。
•   stdio模式无需外部网络依赖,通信速度快,适合快速响应的本地应用。
•   可靠性高,且易于调试。
缺点
•   Stdio 的配置比较复杂,我们需要做些准备工作,你需要提前安装需要的命令行工具。
•   stdio模式为单进程通信,无法并行处理多个客户端请求,同时由于进程资源开销较大,不适合在本地运行大量服务。(限制了其在更复杂分布式场景中的使用)
MCP的通信机制:SSE方式:
场景
•   SSE方式适用于客户端和服务器位于不同物理位置的场景。
•   适用于实时数据更新、消息推送、轻量级监控和实时日志流等场景
•   对于分布式或远程部署的场景,基于 HTTP 和 SSE 的传输方式则更为合适。
优点
•   配置方式非常简单,基本上就一个链接就行,直接复制他的链接填上就行
stdio 的本地环境安装

stdio的本地环境有两种:

  • 一种是Python 编写的服务,
  • 一种用TypeScript 编写的服务。 分别对应着uvx 和 npx 两种指令。
** stdio的本地环境安装:uvx**
第1种:若已配置Python环境,可使用以下命令安装:
  1. pip install uv
复制代码
安装了 uv ,就会按照对应 uvx
两种安装方式:
第2种:在Windows下可以通过PowerShell运行命令来安装 uv。
  1. powershell -ExecutionPolicy ByPass -c "irm https://astral.sh/uv/install.ps1 | iex”
复制代码
13.png

验证:重启终端并运行以下命令检查是否正常:
  1. uv --version
  2. uvx --help
复制代码
stdio的本地环境安装:npx
Node.js下载的官网:https://nodejs.org/zh-cn
14.png

配置环境变量,并测试
15.png

16.png

MCP 的工作原理

MCP 的 C / S 架构:
17.png

5 个核心概念:
MCP 遵循客户端 —— 服务器架构(client-server) ,其中包含以下几个核心概念:

  • MCP 主机(MCP Hosts)
  • MCP 客户端(MCP Clients)
  • MCP 服务器(MCP Servers)
  • 本地资源(Local Resources)
  • 远程资源(Remote Resources)
18.png

MCP Host:
作为运行 MCP 的主应用程序,例如 Claude Desktop、Cursor、Cline 或 AI 工具。 为用户提供与LLM交互的接口,同时集成 MCP Client 以连接 MCP Server。
19.png

MCP Client:
MCP client 充当 LLM 和 MCP server 之间的桥梁,嵌入在主机程序中,主要负责:
•   接收来自LLM的请求;
•   将请求转发到相应的 MCP server
•   将 MCP server 的结果返回给 LLM
20.png

有哪些常用的Clients
MCP 官网(https://modelcontextprotocol.io/clients)) 列出来一些支持 MCP 的 Clients。 分为两类:
•   AI编程IDE:Cursor、Cline、Continue、Sourcegraph、Windsurf 等
•   聊天客户端:Cherry Studio、Claude、Librechat、Chatwise等
更多的Client参考这里:
MCP Clients:https://www.pulsemcp.com/clients
Awesome MCP Clients:https://github.com/punkpeye/awesome-mcp-clients/
MCP Server:
每个 MCP 服务器都提供了一组特定的工具,负责从本地数据或远程服务中检索信息。 是 MCP 架构中的关键组件。
21.png

与传统的远程 API 服务器不同,MCP 服务器既可以作为本地应用程序在用户设备上运 行,也可部署至远程服务器。
比如你让助手:
•   “帮我查航班信息” → 它调用航班查询 API
•   “算一下 37% 折扣后多少钱” → 它运行计算器函数
作用:让 LLM 不仅能“说”,还能“做”(执行代码、查询数据等)
MCP Server 的本质:本质是运行在电脑上的一个nodejs 或 python程序。可以理解为客户端用命令行调用了电脑上的 nodejs或 python程序。
•   使用 TypeScript 编写的 MCP server 可以通过 npx 命令来运行
•   使用 Python 编写的 MCP server 可以通过 uvx 命令来运行。
22.png

23.png
24.png
25.png
26.png

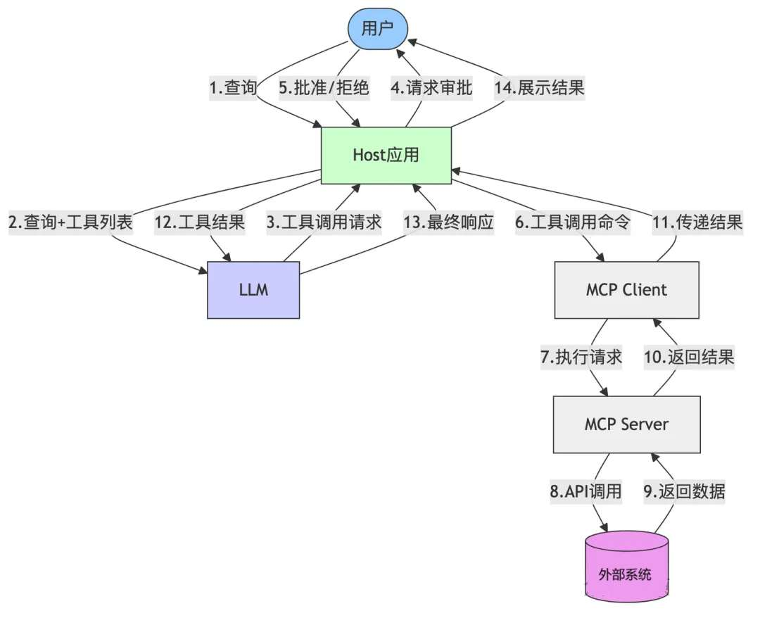
MCP 的工作流程

API 主要有两个
•   tools/list:列出 Server 支持的所有工具
•   tools/call:Client 请求 Server 去执行某个工具, 并将结果返回
27.png

28.png

29.png

数据流向图:
30.png

A2A 协议

A2A协议:开启Agent间 自 然 协 作
31.png

在 AI Agent 的世界里,主要解决两大互联领域的挑战:

  • 第一、Agent 与 Tools(工具)的交互
Agent 需要调用外部 API、访问数据库、执行代码等。

  • 第二、Agent 与 Agent(其他智能体或用户)的交互
Agent 需要理解其他 Agent 的意图、协同完成任务、 与用户进行自然的对话。
32.png

A2A 的发布:
谷歌,25年4月10日发布开源的、应用层协议 A2A(Agent-to-Agent 协议),即 Agent-to-Agent。其设计目的是使智能体(Agent)间能够以一种自然的模态进行协 作,类似于人与人之间的互动。
Github 地址:https://github.com/google/A2A
A2A 的设计意义:
基于不同底层框架和供应 商平台创建的 AI Agent 之间 可以实现通信、发现彼此 的能力、协商任务并开展 合作,企业可以通过专业 的智能体团队处理复杂的 工作流程。这无疑是其最 为突出的贡献。
33.png

34.png

举例:阿里云 & 火山云
阿里云上创建的 AI Agent,通过A2A协议,可以与火山云上创建的 AI Agent 进行无缝的通信与协作。
举例2:修理汽车:
用户(或代表用户的智能体)对修理店智能体说:“给我看看左前轮的照片,似 乎漏液了,这种情况多久了?”
•   A2A 协议使得人与智能体之间这种更自然、多轮次的对话式互动成为可能。
修理店智能体在诊断出问题后,可能需要向零件供应商智能体查询某个零件的库 存和价格。
•   这种智能体与智能体之间的协作同样需要 A2A 协议来支持。
举例3:人才招聘:
利用 A2A 协议,招聘流程可以如此高效:
在谷歌的 Agentspace 统一界面中,招聘经理可以向自己的智能体下达任务, 让其寻找与职位描述、工作地点和技能要求相匹配的候选人。
然后,该智能体立即与其他专业智能体(专门是用来寻找并招聘我们的人才的智能体)展开互动,寻找潜在候选人。 用户会收到推荐人选,之后可以指示自己的智能体安排进一步的面试,面试 环节结束后,还可以启动另一个智能体来协助进行背景调查。
专业的事情,交给专业的处理这部分内容的智能体解决
RAG 概述

什么是 RAG:
RAG(Retrieval-Augmented Generation,检索增强生成)是一种结合信息检索(Retrieval)与文本生成(Generation)的技术,旨在提升大语言模型在回答专业
问题时的准确性和可靠性。
为什么需要 RAG

场景 1:大型语言模型(LLM) 的训练依赖于网络上海量公开的静态数据(注意仅仅只是公开的数据而已),而某些特定领域(如企业内部资料,专有技术文档等等)的数据通常不会作为公开的训练数据,导致模型在面对这些领域的查询时,可能因缺乏足够的信息而生产不准确甚至虚构的回复。
解决方案: 为了解决这一类问题,RAG 技术通过引入向量数据库(Vector Database)作为外部知识源,将模型缺失的知识以结构化的形式提供。
35.png

场景 2:
随着 LLM(大模型) 规模扩大,训练成本与周期相应增加。因此,包含最新信息的数据难以融入模型训练过程,无法及时反映最新的信息或动态变化。导致 LLM 在应对诸如 “请推荐当前热门影片”等时间敏感问题。
解决方案:提供联网搜索功能。
36.png

LLM 在考试的时候面对陌生的领域,答复能力有限,然后就准备放飞自我了,而此时 RAG 给了一些提示和思路,让 LLM 懂了开始往这个提示的方向做,最终考试的正确率从 60% 到了 90%。
37.png

智能体(AI  Agent) 的概述

2025年,被视为智能体落地的元年!

  • 智能体在自主能力、决策能力、协作交互等方面展现出优势,弥补了大模型的不足,是未来大模型最主流的使用方式。
目前国内各大厂商推出的大模型智能体:
38.png

智能体的应用领域:
39.png

什么是智能体:
OpenAI的元老翁丽莲于2023年6月在个人博客首次提出了现代AI Agent 架构。
智能体(AI Agent)是一种能够自主行动,感知环境,做出决策并与环境交互的计算机系统或实体,通常依赖大型语言模型作为其核心决策和处理单元,具备独立思考,调用工具去逐步完成给定目标的能力。
智能体架构:
40.png

41.png

智能体(AI  Agent) 的核心五要素:

42.png

一. 核心要素 1:大模型(LLM)

大模型作为“大脑”:提供推理,规划和知识理解能力,是 AI Agent 的决策中枢。
二. 核心要素 2:记忆(Memory)

记忆被分为:短期记忆,长期记忆。

  • 短期记忆:存储单次对话周期的上下文信息,属于临时信息存储机制。受限于模型的上下文窗口长度。
  • 长期记忆:可以横跨多个任务或时间周期,可存储并调用核心知识,非即时任务。
长期记忆,可以通过大模型参数微调(固化知识)知识图谱(结构化语义网络),或向量数据库(相似数据库)(相似性检索)方式实现。
三. 核心要素 3:工具使用(Tool Use)

工具使用:调用外部工具(如 API,数据库)扩展能力边界。
四. 核心要素 4:规划决策(Planning)

规划决策:通过任务分解,反思与自省框架实现复杂任务处理。例如:利用思维链(Chain of Thought) 将目标拆解为子任务,并通过反馈优化策略。
五. 核心要素 5:行动(Action)

行动: 实际执行决策的模块,涵盖软件接口操作(如自动订票)和物理交互(如机器人执行搬运)。比如:检索,推理,编程等。
最后:

“在这个最后的篇章中,我要表达我对每一位读者的感激之情。你们的关注和回复是我创作的动力源泉,我从你们身上吸取了无尽的灵感与勇气。我会将你们的鼓励留在心底,继续在其他的领域奋斗。感谢你们,我们总会在某个时刻再次相遇。”
43.gif


来源:程序园用户自行投稿发布,如果侵权,请联系站长删除
免责声明:如果侵犯了您的权益,请联系站长,我们会及时删除侵权内容,谢谢合作!

相关推荐

您需要登录后才可以回帖 登录 | 立即注册