找回密码
 立即注册
首页 业界区 业界 技术面:Java并发(线程池、ForkJoinPool)

技术面:Java并发(线程池、ForkJoinPool)

揉幽递 2025-9-5 20:16:22
线程池是如何实现的?

线程池

线程池,就是提前创建好一批线程,然后存储在线程池中,当有任务需要执行的时候,从线程池中选一个线程来执行。可以频繁的避免线程的创建和销毁的开销。
线程池是基于池化思想的一种实现,本质就是提前准备好一批资源,以备不时之需,在资源有限的情况下,可以大大的提高资源的利用率,提升性能。
还有一些其他基于池化思想的实现:

  • 连接池
  • 内存池
  • 对象池
Java中线程池各接口与实现类之间的关系
1.png

线程池的实现原理

除了ForkJoinPool以外,上图中,无论是通过接口还是实现类来创建线程池,最终都是通过ThreadPoolExecutor的构造方法来实现的。
在构造方法中参数,可以反应出这个对象的数据结构,就是下面这些参数
2.png


  • corePoolSize,核心线程数数量,线程池中正式员工的数量。
  • maximumPoolSize,最大线程数数量,线程池中,正式员工与临时工(非核心线程)两者总共最大的数量
  • workQueue,任务等待队列,当核心线程数量的线程任务处理不过来的时候,会先将任务放到这个队列里面进行等待,直到队列满了,然后再有任务就继续创建线程,直到创建线程的数量到达maximumPoolSize数量。
  • keepAliveTime,非核心线程的最大空闲时间,就是当没有任务需要处理的时候,临时工可以待多久,超过这个时间就会被解雇
  • threadFactory,创建线程的工程,可以统一处理创建线程的属性。可以理解为每个公司对员工的要求都不一样,可以在这里指定员工手册。
  • handler,线程池拒绝策略,当核心线程数,处理不过来任务,等待队列里也满了,算上临时工线程数量也已经到了maxmumPoolSize了,还有任务提交过来,这个时候可以配置的拒绝任务的策略。默认情况下是抛出异常,告诉任务提交者,“忙不过来了,老子不干了!”
拒绝策略JDK提供的有这么几种:

  • AbortPolicy(默认策略)
    抛出 RejectedExecutionException 异常,立即拒绝任务。
    适用场景:任务必须被处理,拒绝后需人工干预。
  • DiscardPolicy
    静默丢弃任务,不抛异常。
    适用场景:非关键任务(如日志记录、统计)。
  • DiscardOldestPolicy
    丢弃队列中最旧的任务,再尝试提交新任务。
    适用场景:实时性要求高的任务(如实时计算)。
  • CallerRunsPolicy
    由调用线程(提交任务的线程)直接执行任务。
    适用场景:降低任务提交速度,缓冲系统压力。
3.png

Worker

ThreadPoolExecutor里面还有一个重要的内部类Worker,这个Worker的概念也是比较重要的。它实现了Runnable接口,并且每个Worker对象包含一个任务和一个线程。

  • 任务(Runnable firstTask),这个任务就是我们提交给线程池要执行的那个任务(Runnable类型),就是说一个任务想要被线程池执行就必须变成一个Worker
  • 线程(Thread thead),每个Worker会有一个线程来执行,这个线程是有ThreadPoolExecutor来进行管理的。
4.png

当 Worker被创建时,它会通过构造函数接收一个 Runnable 类型的任务。但是Worker并不是执行完这个任务就结束了,而是会继续从任务队列中取任务并执行,直到线程池关闭或任务队列为空。
Worker 中的Thread 对象,表示实际执行任务的工作线程。
每个 Worker都会拥有一个工作线程,工作线程会执行run()方法中的任务。
在 run()方法中,Worker 反复执行 runTask(firstTask)来执行任务。执行完一个任务后, Worker 会继续检查线程池的状态(runStateAtLeast(ctl.get(),SHUTDOWN))并获取新的任务,直到线程池关闭。
在ThreadPoolExecutor中有一个字段,workers类型是HashSet,专门用来存储工作线程集合,负责管理所有工作线程的生命周期,无论是想停止线程池还是说结束线程池,都会检查workers集合中是否还有正在运行的工作线程。
线程池执行任务

下面我们来看一下线程池是如何执行任务的,直接贴源码,因为用线程池执行任务,无论是使用execute方法还是使用submit方法,最终都是会调用execute方法,所以直接贴出execute方法的源码
  1. public void execute(Runnable command) {
  2.      if (command == null)
  3.          throw new NullPointerException();
  4.      /*
  5.       * Proceed in 3 steps:
  6.       *
  7.       * 1. If fewer than corePoolSize threads are running, try to
  8.       * start a new thread with the given command as its first
  9.       * task.  The call to addWorker atomically checks runState and
  10.       * workerCount, and so prevents false alarms that would add
  11.       * threads when it shouldn't, by returning false.
  12.       *
  13.       * 2. If a task can be successfully queued, then we still need
  14.       * to double-check whether we should have added a thread
  15.       * (because existing ones died since last checking) or that
  16.       * the pool shut down since entry into this method. So we
  17.       * recheck state and if necessary roll back the enqueuing if
  18.       * stopped, or start a new thread if there are none.
  19.       *
  20.       * 3. If we cannot queue task, then we try to add a new
  21.       * thread.  If it fails, we know we are shut down or saturated
  22.       * and so reject the task.
  23.       * 这段注释就是介绍的线程池的执行流程,后面有翻译成中文的说明。
  24.       */
  25.      int c = ctl.get();
  26.      // 1. 如果当前运行的线程数少于 corePoolSize,尝试启动一个新线程并将其给定的任务作为第一个任务。
  27.      if (workerCountOf(c) < corePoolSize) {
  28.      // 调用 addWorker 方法会原子性地检查 runState 和 workerCount,通过返回 false 来防止在不应该添加线程时的误报。
  29.          if (addWorker(command, true))
  30.              return;
  31.          c = ctl.get();
  32.      }
  33.      // 2. 如果任务可以成功排队,那么我们仍然需要再次检查是否应该添加一个线程(因为自上次检查以来已有线程死亡)
  34.      if (isRunning(c) && workQueue.offer(command)) {
  35.          int recheck = ctl.get();
  36.          // 或者在此方法进入后线程池已关闭。因此我们需要重新检查状态,如果停止则回滚入队操作,或者在没有线程的情况下启动新线程。
  37.          if (! isRunning(recheck) && remove(command))
  38.              reject(command);
  39.          else if (workerCountOf(recheck) == 0)
  40.              addWorker(null, false);
  41.      }
  42.      // 3. 如果我们无法将任务加入队列,则尝试添加一个新线程。如果失败,我们知道线程池已经关闭或饱和,因此拒绝该任务。
  43.      else if (!addWorker(command, false))
  44.          reject(command);
  45. }
复制代码
执行步骤

  • 如果当前运行的线程数少于 corePoolSize,尝试启动一个新线程并将其给定的任务作为第一个任务。调用 addWorker 方法会原子性地检查 runState 和 workerCount,通过返回 false 来防止在不应该添加线程时的误报。
  • 如果任务可以成功排队,那么我们仍然需要再次检查是否应该添加一个线程(因为自上次检查以来已有线程死亡)或者在此方法进入后线程池已关闭。因此我们需要重新检查状态,如果停止则回滚入队操作,或者在没有线程的情况下启动新线程。
  • 如果我们无法将任务加入队列,则尝试添加一个新线程。如果失败,我们知道线程池已经关闭或饱和,因此拒绝该任务。
通过上面这段源码,我们可以看出来,最核心的,用来执行任务的方法就是addWorker那就也看看addWorker是如何执行的。
  1. private boolean addWorker(Runnable firstTask, boolean core) {
  2.     // 检查代码逻辑省略
  3.     boolean workerStarted = false;
  4.     boolean workerAdded = false;
  5.     Worker w = null;
  6.     try {
  7.         //1. 创建一个worker对象,firstTask作为传递给worker的任务。
  8.         w = new Worker(firstTask);
  9.         // 2. 创建完worker对象后,会从线程池里面拿出一个线程用来执行worker
  10.         final Thread t = w.thread;
  11.         if (t != null) {
  12.         // 3. 由于线程池需要保持对工作线程集合(workers)的同步访问,线程池会用一个锁来保护执行任务的逻辑。
  13.             final ReentrantLock mainLock = this.mainLock;
  14.             mainLock.lock();
  15.             try {
  16.                 // Recheck while holding lock.
  17.                 // Back out on ThreadFactory failure or if
  18.                 // shut down before lock acquired.
  19.                 int c = ctl.get();
  20.                                 // 4. 先判断线程池是否处于运行状态,
  21.                                 // 若线程池没有关闭且任务有效,则允许添加工作线程。
  22.                 if (isRunning(c) ||
  23.                     (runStateLessThan(c, STOP) && firstTask == null)) {
  24.                     // 5. 确保新创建出来的线程状态是NEW,即尚未开始执行。
  25.                     if (t.getState() != Thread.State.NEW)
  26.                         throw new IllegalThreadStateException();
  27.                     // 6. 将worker对象添加到工作线程集合(workers)中。
  28.                     workers.add(w);
  29.                     workerAdded = true;
  30.                     int s = workers.size();
  31.                     if (s > largestPoolSize)
  32.                     // 7. 更新largestPoolSize,
  33.                     // 记录线程池中最大线程数,方便监控线程池负载情况。
  34.                         largestPoolSize = s;
  35.                 }
  36.             } finally {
  37.                 mainLock.unlock();
  38.             }
  39.             // 8. worker对象添加到工作线程集合成功,开始启动工作线程执行worker。
  40.             if (workerAdded) {
  41.                 container.start(t);
  42.                 workerStarted = true;
  43.             }
  44.         }
  45.     } finally {
  46.         if (! workerStarted)
  47.             addWorkerFailed(w);
  48.     }
  49.     return workerStarted;
  50. }
复制代码

  • 创建一个worker对象,firstTask作为传递给worker的任务。
  • 创建完worker对象后,会从线程池里面拿出一个线程用来执行worker,如果能从线程池中拿到线程,接下来就用这个线程开始执行worker。
  • 由于线程池需要保持对工作线程集合(workers)的同步访问,线程池会用一个锁来保护执行任务的逻辑。
  • 先判断线程池是否处于运行状态,若线程池没有关闭且任务有效,则允许添加工作线程。
  • 确保新创建出来的线程状态是NEW,即尚未开始执行。
  • 将worker对象添加到工作线程集合(workers)中。
  • 更新largestPoolSize,记录线程池中最大线程数,方便监控线程池负载情况。
  • worker对象添加到工作线程集合成功,开始启动工作线程执行worker。
那么线程池的线程数具体应该设置成多少呢?

这个问题,面试官一般不是想听到你给出一个具体的数值,而是想听到的是你的一个思考过程,就算你回答出来了一个具体数值,也会问你为什么是这个值。
影响线程池线程数量的因素


  • CPU核数,多核处理器当然是每个CPU运行一个线程最高效,但是随着技术的发展现在很多的CPU都有了超线程技术,也就是利用特殊的硬件指令,将两个逻辑内核模拟成物理处理器,单核处理器可以让线程并行执行,所以会看到有“4核8线程的CPU”。
  • 任务类型

    • CPU密集型,这种任务的核心线程数最好设置成cpu数的1至1.5倍
    • I/O密集型,有阻塞有等待的任务,例如:数据库连接,文件操作,网络传输等,可以将核心线程数量设置成cpu数量的2倍,利用阻塞时间让其他CPU去干更多的事情。

  • JVM和系统资源

    • 内存限制,每个线程占用一定的内存,线程过多有内存溢出的风险。
    • 操作系统限制,通常操作系统对单个进程可创建的线程也是有数量限制的,数量过多会降低系统效率。

  • 并发量与响应时间

    • 高并发场景:增加线程数,但需避免资源竞争。
    • 快速响应需求:减少任务等待时间,适当增加线程数或队列容量。

具体该怎么设置线程数量呢?

网上流传着一些固定的公式来告诉大家如何配置核心线程数量。
就是基于简单因素考虑,在主要参考CPU和任务类型时:

  • CPU密集型任务,线程池的线程数量配置为(CPU数量+1)
  • I/O密集型任务,线程池的线程数量配置为(2*CPU数量)+1
由于无法根据具体的指标判断任务类型到底是CPU密集型还是I/O密集型,所以又有了,下面一个公式:
5.png

等段时间,线程执行过程中等待外部操作完成的时间。在等待时间内,线程通常不占用CPU资源。
计算时间,通常指线程实际计算处理的时间。
不建议直接套用公式

虽然网上流传了这些公式,但是并不是这个公式就是万能呢,很多时候我们的任务在执行的时候要考虑的因素有很多。而且现在很多服务器都是虚拟机,并不能真正的发挥出物理机的全部能力,所以很多依赖因素也是不准确的。
所以建议用以下的方式来进行配置:

  • 可以在刚上线的时候,先根据公式大致的设置一个数值,然后再根据你自己的实际业务情况,以及不断的压测结果,再不断调整,最终达到一个相对合理的值。
  • 也可以结合监控工具(如Prometheus、Grafana)实时检测线程池的线程数量,然后再通过ThreadPoolExecutor.setCorePoolSize() 和 setMaximumPoolSize() 动态修改参数。一些成熟的动态线程池框架,比如dynamicTp,不仅支持线程数调整,还支持队列容量和拒绝策略的调整。
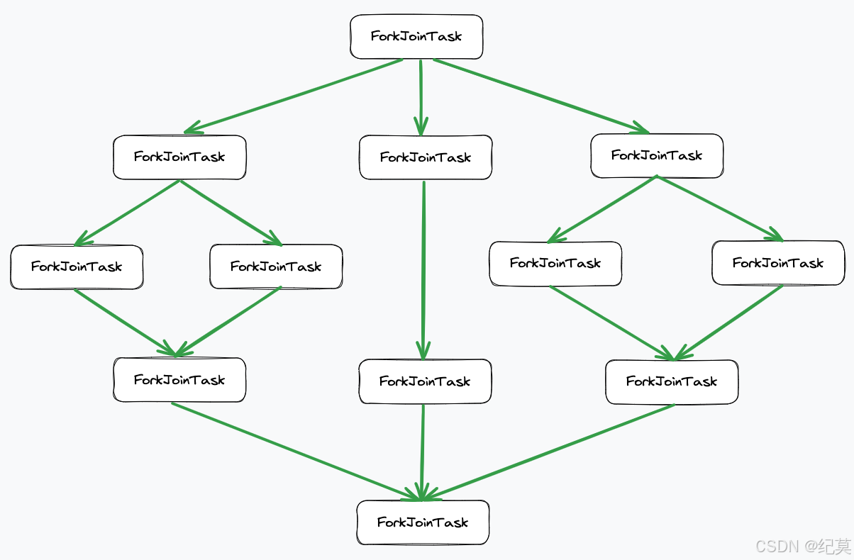
ForkJoinPool和ThreadPoolExecutor有什么区别?

ForkJoinPool是基于工作窃取(Work-Stealing)算法实现的线程池,ForkJoinPool 中每个线程都有自己的工作队列,用于存储待执行的任务。当一个线程执行完自己的任务之后,会从其他线程的工作队列中窃取任务执行,以此来实现任务的动态均衡和线程的利用率最大化。
ThreadPoolExecutor 是基于任务分配(Task-Assignment)算法实现的线程池,ThreadPoolExecutor 中线程池中有一个共享的工作队列,所有任务都将提交到这个队列中。线程池中的线程会从队列中获取任务执行,如果队列为空,则线程会等待,直到队列中有任务为止。
ForkJoinPool的任务调度是通过fork()拆分,再通过join() 合并结果,支持递归分治。
默认线程数等于 CPU 核心数(Runtime.getRuntime().availableProcessors()),支持动态调整。
通过 ForkJoinTask 的异常传播机制处理子任务异常。
6.png

ForkJoinPool 中的工作线程是一种特殊的线程,与普通线程池中的工作线程有所不同。
它们会自动地创建和销毁,以及自动地管理线程的数量和调度。
这种方式可以降低线程池的管理成本,提高线程的利用率和并行度。
提交任务方式与使用场景

提交任务
特性ForkJoinPoolThreadPoolExecutor任务类型必须继承 ForkJoinTask 的子类(如 RecursiveAction 或 RecursiveTask)。提交普通 Runnable 或 Callable 任务。任务提交方法使用 submit(ForkJoinTask) 或 invoke(ForkJoinTask)。使用 execute(Runnable) 或 submit(Callable/Runnable)。任务依赖性任务间存在依赖关系
(需合并子任务结果)。任务间独立,无依赖关系。使用场景
ForkJoinPoolThreadPoolExecutor并行计算(如数组求和、归并排序);
分治算法(如矩阵乘法);
- Java 并行流(parallelStream());网络请求处理;
-文件批量处理;
定时任务(如 ScheduledThreadPoolExecutor);CompletableFuture底层就是用ForkJoinPool来实现。
代码示例

[code]public class SumTask extends RecursiveTask {    private final long[] array;    private final int start, end;    private static final int THRESHOLD = 1000;    public SumTask(long[] array, int start, int end) {        this.array = array;        this.start = start;        this.end = end;    }    @Override    protected Long compute() {        if (end - start

相关推荐

您需要登录后才可以回帖 登录 | 立即注册