登录
/
注册
首页
论坛
其它
首页
科技
业界
安全
程序
广播
Follow
关于
导读
排行榜
资讯
发帖说明
登录
/
注册
账号
自动登录
找回密码
密码
登录
立即注册
搜索
搜索
关闭
CSDN热搜
程序园
精品问答
技术交流
资源下载
本版
帖子
用户
软件
问答
教程
代码
写记录
写博客
小组
VIP申请
VIP网盘
网盘
联系我们
发帖说明
道具
勋章
任务
淘帖
动态
分享
留言板
导读
设置
我的收藏
退出
腾讯QQ
微信登录
返回列表
首页
›
业界区
›
安全
›
一文吃透 SeaTunnel 线程共享机制与任务执行模型设计优 ...
一文吃透 SeaTunnel 线程共享机制与任务执行模型设计优化
[ 复制链接 ]
愤血冒
2025-9-24 15:46:15
猛犸象科技工作室:
网站开发,备案域名,渗透,服务器出租,DDOS/CC攻击,TG加粉引流
Apache SeaTunnel Zeta 引擎是社区独立设计的大数据集成和同步专用引擎,本文聚焦于 Zeta 引擎中 TaskExecutionService 和任务调度模型的优化设计,涵盖 TaskGroup 的通信方式、call() 驱动模型,以及静态标记与动态线程共享两种线程资源优化策略,深度剖析这些创新机制如何让 Zeta 引擎实现性能数倍提升。
设计方案说明
TaskExecutionServer 是一个用于执行 Task 的服务,会在每个节点上运行一个实例。
它接收来自 JobMaster 的 TaskGroup 并运行其中的 Task,还维护着 TaskID 到 TaskContext 的映射,具体的 Task 操作封装在 TaskContext 中。
Task 内部持有 OperationService,这意味着 Task 可以通过 OperationService 远程调用并与其他 Task 或 JobMaster 通信。
TaskGroup 设计
TaskGroup 中的所有任务都在同一个节点上运行。
优化点
同一个 TaskGroup 中任务之间的数据通道使用本地队列,而不同 TaskGroup 之间可能会使用分布式队列(如 Hazelcast 的 Ringbuffer),因为它们可能被分配到不同节点上执行。
任务执行状态反馈机制:基于call()的ProgressState 返回
Task 中最关键的方法之一是 call(),executor(执行器)通过反复调用 Task 的 call() 方法来驱动任务的执行。
该 call() 方法会返回一个 ProgressState,执行器可以通过它判断任务是否已经结束,或者是否还需要继续调用。如下图所示:
线程共享两大优化策略
线程共享在需要同步大量小任务的场景中,会产生大量的任务。如果每个 Task 都使用一个线程,那会导致大量线程运行,造成资源浪费。
此时,如果能让一个线程运行多个 Task,就能大幅优化资源使用。
但问题在于,一个线程如何能执行多个任务?
由于 Task 是通过反复调用 call() 来驱动的,因此一个线程可以轮流调用它负责的多个 Task 的 call() 方法来实现并发执行。如下图所示:
但这也会带来一个问题:如果某个任务的 call() 执行时间非常长,该线程会被这个任务长时间占用,从而导致其它共享该线程的任务延迟严重。
为了解决这个问题,我想到以下两个优化策略:
策略一:标记 Thread Share(线程共享标记)
为 Task 提供一个标记,用于指示该任务是否支持线程共享。
在具体任务的实现中,由开发者评估和标记这个 Task 是否支持线程共享。
判断标准可以是 call() 方法的执行时间:如果始终在毫秒级以内,则可以将该任务标记为支持线程共享。
策略二:动态Thread Share(动态线程共享)
上述静态标记方案存在一个根本问题:call() 方法的执行时间通常不可预测,Task 自身也难以判断。
因为任务在不同阶段、处理的数据量不同,会直接影响 call() 的耗时。
因此,用固定标记来区分是否支持线程共享不够准确。
一旦某个标记为“可共享”的任务出现了长时间运行,就会严重影响其它任务。而不共享线程又会造成资源浪费的问题依然存在。
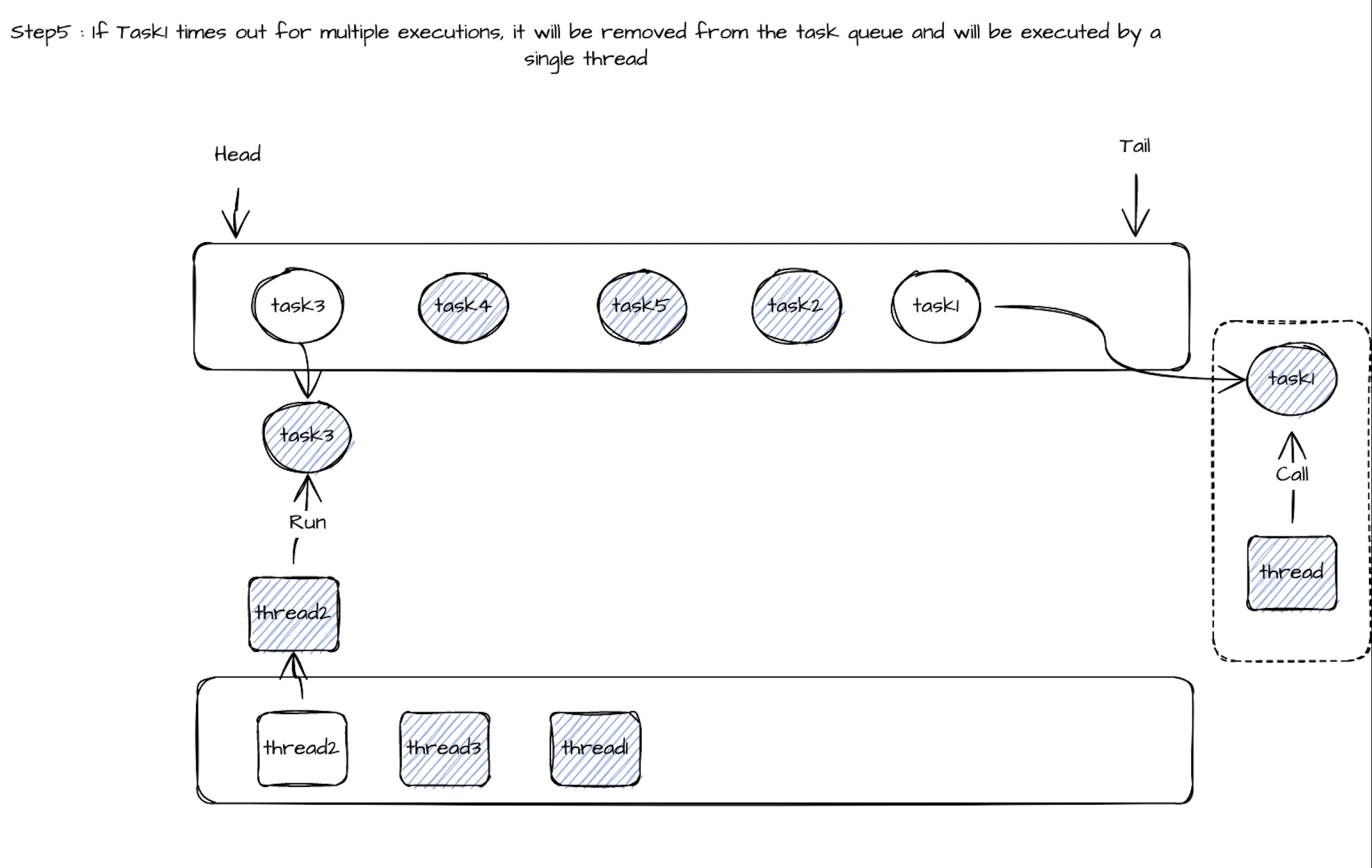
因此,建议采用动态线程共享机制:让一组任务通过一个线程池来调度执行(任务数 >> 线程数)。
当线程 thread1 执行 Task1 的 call() 方法时,如果执行时间超过设定值(如 100ms),就从线程池中取出 thread2 来执行 Task2 的 call()。
这样就能避免因为 Task1 执行时间太长而影响其它任务的执行延迟。
如果 Task2 的 call() 方法在超时时间内正常完成,它会被重新放回队列尾部等待再次调度,thread2 则会继续从队列中取出下一个任务(如 Task3)执行。
当 Task1 的 call() 执行完后,thread1 会被释放回线程池,同时记录 Task1 的一次“超时”行为。
当一个任务的超时次数达到某个限制后,它将被从共享队列中移除,之后独占一个线程来执行。
相关执行流程如下:
随着任务执行模型的不断演进,Apache SeaTunnel 在高并发、小任务场景下的资源调度能力也在持续优化中。本文档提出的线程共享机制,既提升了执行效率,又保障了任务的响应性能,是Apache SeaTunnel Zeta 引擎性能比同类产品更快、性能复更高的重要因素。
如果你还有更好的想法,真诚欢迎你来 GitHub,提出你的 idea,参与共建更高效、更稳定的数据集成引擎!
本文由 白鲸开源 提供发布支持!
来源:程序园用户自行投稿发布,如果侵权,请联系站长删除
免责声明:如果侵犯了您的权益,请联系站长,我们会及时删除侵权内容,谢谢合作!
一文
吃透
SeaTunnel
线程
共享
相关帖子
一文了解时序数据库 IoTDB 分区、同步与备份
SeaTunnel(2.3.12)部署及其Demo(含CDC实时采集demo)
一文打通软件测试中pytest框架
推荐一种并发线程中资源同步常用方法
线程池和高并发
别再迷信“准确率”了!一文读懂 AI 图像分割的黄金标尺 —— Dice 系数
SeaTunnel(2.3.12)和Datax(3.0)对比
SeaTunnel(2.3.12)核心能力总结
一文读懂RAG架构如何助力AI
一文读懂RAG架构如何助力AI
回复
使用道具
举报
提升卡
置顶卡
沉默卡
喧嚣卡
变色卡
千斤顶
照妖镜
相关推荐
安全
一文了解时序数据库 IoTDB 分区、同步与备份
2
865
郏琼芳
2025-12-03
业界
SeaTunnel(2.3.12)部署及其Demo(含CDC实时采集demo)
1
632
溧久苟
2025-12-11
安全
一文打通软件测试中pytest框架
0
62
庾签
2025-12-13
安全
推荐一种并发线程中资源同步常用方法
0
546
汝雨竹
2025-12-15
安全
线程池和高并发
0
584
荦绅诵
2025-12-16
业界
别再迷信“准确率”了!一文读懂 AI 图像分割的黄金标尺 —— Dice 系数
0
712
轩辕琳芳
2025-12-18
业界
SeaTunnel(2.3.12)和Datax(3.0)对比
2
289
郦湘云
2025-12-18
安全
SeaTunnel(2.3.12)核心能力总结
0
522
上官银柳
2025-12-18
业界
一文读懂RAG架构如何助力AI
0
745
董绣梓
2025-12-21
业界
一文读懂RAG架构如何助力AI
0
500
康器
2025-12-21
高级模式
B
Color
Image
Link
Quote
Code
Smilies
您需要登录后才可以回帖
登录
|
立即注册
回复
本版积分规则
回帖并转播
回帖后跳转到最后一页
签约作者
程序园优秀签约作者
发帖
愤血冒
2025-9-24 15:46:15
关注
0
粉丝关注
22
主题发布
板块介绍填写区域,请于后台编辑
财富榜{圆}
3934307807
991124
anyue1937
9994892
kk14977
6845358
4
xiangqian
638210
5
韶又彤
9997
6
宋子
9981
7
闰咄阅
9993
8
刎唇
9993
9
俞瑛瑶
9998
10
蓬森莉
9949
查看更多
今日好文热榜
375
NGD-SLAM(三)
42
AI 领域职业发展分享总结(吴恩达新课内容
99
【面试题】数据库事务隔离与传播属性是什么
187
2025年儿童羽绒服十大名牌排名:宝妈选购指
310
2025年儿童羽绒服十大名牌排名:宝妈选购指
757
Flink源码阅读:如何生成ExecutionGraph
417
Github项目CI&CD部署
313
AgentScope深入分析-LLM&MCP
597
《痞子衡嵌入式半月刊》 第 120 期
626
go项目使用go build 与 MakeFile 构建项目
765
监控指标与容量预警——延迟、命中率、慢查
673
2026 年别墅防水服务商 TOP5 推荐:高端住
963
MAUI库推荐二:MPowerKit
962
.NET10 New feature 新增功能介绍-JIT编译
404
报考陪诊师选守嘉陪诊的理由
272
C#AI系列(7):从零开始LLM之Tokenizer实现
286
C#AI系列(7):从零开始LLM之Tokenizer实现
827
Pytest 测试用例自动生成:接口自动化进阶
848
一天一个Python库:NumPy - 科学计算的基石
16
FFmpeg 内存输入&输出