找回密码
 立即注册
首页 业界区 业界 企业级LDAP-RADIUS深度集成高可用方案

企业级LDAP-RADIUS深度集成高可用方案

嘀荼酴 2025-9-25 10:47:51
一、环境规划总表
1. 节点规划与资源配置
节点类型
主机名
IP地址
VIP
角色
CPU/内存
存储
操作系统
LDAP节点
ldap01
10.0.0.11
10.0.0.10
OpenLDAP主节点
4C/8G
100GB SSD
Ubuntu 22.04
 ldap02
10.0.0.12
10.0.0.10
OpenLDAP主节点
4C/8G
100GB SSD
Ubuntu 22.04
 ldap03
10.0.0.13
10.0.0.10
OpenLDAP主节点
4C/8G
100GB SSD
Ubuntu 22.04
RADIUS节点
radius01
10.0.0.21
10.0.0.100
FreeRADIUS+MySQL
8C/16G
200GB SSD
Ubuntu 22.04
 radius02
10.0.0.22
10.0.0.100
FreeRADIUS+MySQL
8C/16G
200GB SSD
Ubuntu 22.04
DB节点
mysql03
10.0.0.23
10.0.0.200
MySQL专用节点
8C/16G
500GB SSD
Ubuntu 22.04
LVS节点
lvs01
10.0.0.31
-
LVS主控制器
2C/4G
50GB SSD
Ubuntu 22.04
 lvs02
10.0.0.32
-
LVS备控制器
2C/4G
50GB SSD
Ubuntu 22.04
2. 虚拟IP分配
VIP名称
IP地址
服务
绑定节点
ldap-vip
10.0.0.10
OpenLDAP服务
ldap01,ldap02,ldap03
radius-vip
10.0.0.100
FreeRADIUS服务
lvs01,lvs02
mysql-vip
10.0.0.200
MySQL服务
radius01,radius02,mysql03
3. 网络端口规划
服务
协议/端口
源地址
目标地址
用途
LDAP
TCP/389
RADIUS集群
10.0.0.10
用户认证
LDAPS
TCP/636
RADIUS集群
LDAP集群
加密通信
RADIUS Auth
UDP/1812
网络设备
10.0.0.100
认证请求
RADIUS Acct
UDP/1813
网络设备
RADIUS集群
记账数据
MySQL
TCP/3306
RADIUS节点
10.0.0.200
数据库访问
VRRP
IP/112
LVS节点
224.0.0.18
心跳检测

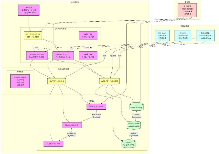
二、详细架构拓扑图
 
1.png

拓扑图说明:
1. 网络接入层

  • 网络设备:交换机、无线AP、防火墙等
  • 认证指向:LVS VIP 10.0.0.100:1812/1813
  • 协议:RADIUS over UDP
2. 负载均衡层

  • LVS集群:双节点热备 (lvs01/lvs02)
  • VIP:10.0.0.100 使用DR模式
  • 调度算法:加权最小连接 (wlc)
  • 健康检查:RADIUS Status-Packet检测
3. RADIUS应用层

  • 节点:radius01/radius02
  • 核心功能:

    • LDAP认证集成
    • 动态策略执行(VLAN分配/时间控制)
    • 记账数据存储

  • 高可用:无状态设计,支持水平扩展
4. 数据存储层

  • OpenLDAP集群:

    • 三节点多主复制 (ldap01/ldap02/ldap03)
    • VIP: 10.0.0.10
    • 同步协议:SyncRepl

  • MySQL集群:

    • Galera三节点 (radius01/radius02/mysql03)
    • VIP: 10.0.0.200
    • 同步复制保证数据一致性

5. 管理监控层

  • ELK Stack:日志收集与分析
  • Grafana:实时性能监控仪表盘
  • 备份系统:

    • LDAP每日全量备份
    • MySQL Binlog实时备份

6. 安全控制层

  • 加密通信:

    • LDAPS (TCP/636)
    • RADIUS DTLS (UDP/2083)
    • MySQL SSL

  • 动态防火墙:基于MAC地址的访问控制
  • 证书管理:自动化轮换机制
流量路径示例:
图表
 
2.png

关键设计特点:

  • 全冗余架构:无单点故障设计
  • 智能路由:

    • LDAP请求自动选择最近节点
    • MySQL写操作优先本地节点

  • 安全纵深防御:

    • 网络隔离(管理/业务分离)
    • 全链路加密
    • 动态策略执行

  • 弹性扩展:

    • 可动态添加LDAP/RADIUS节点
    • 支持容器化部署

  • 统一监控:

    • 实时认证状态追踪
    • 自动异常告警
    • 历史审计报表

三、完整部署流程
阶段1: OpenLDAP多主集群部署
bash
# 所有LDAP节点执行
sudo apt update && sudo apt install -y slapd ldap-utils
sudo systemctl stop slapd
 
# 配置第一个节点 (ldap01)

sudo cat > /etc/ldap/slapd.d/cn=config.ldif

相关推荐

2025-11-27 16:47:21

举报

您需要登录后才可以回帖 登录 | 立即注册