找回密码
 立即注册
首页 业界区 安全 新人产品经理必会的6种图及绘图工具指南 ...

新人产品经理必会的6种图及绘图工具指南

揉幽递 2025-5-30 13:14:17
作为产品经理,在日常工作中少不了可视化的产出,其中图标的制作是必备技能。本文将结合实用绘图工具——墨刀白板、博思白板,以及覆盖电商、医疗、餐饮等行业实际案例应用,介绍新人产品经理六种必须掌握的图示类型。
一、商业模式画布

商业模式画布(Business Model Canvas)是一种将企业价值主张、客户细分、渠道、收益模式、成本结构等九大要素汇聚于一张图上的工具。以“宠物行业电商”为例,商业模式画布可以将宠物用品进货成本、线上推广渠道、付费会员机制、核心客户群(如宠物主人、宠物美容师)、关键伙伴(宠物品牌商、物流服务商)等信息,按模块呈现,帮助团队在项目初期快速梳理全局。

二、用户画像图

用户画像(User Persona)通过收集、分析目标人群的基本信息、行为偏好和痛点需求,形成具象化的“虚拟用户”,让产品设计和运营策略更具针对性。以电商平台为例,对三类不同用户群体的用户画像图会包括:基本信息、目标动机、用户路径、痛点分析、具体使用场景等。通过深入了解用户画像,电商平台可以更有针对性地制定营销策略,向目标用户推送个性化的广告和促销信息,提高广告点击率和转化率。
2.jpeg

三、用户旅程图

用户旅程图(Customer Journey Map)是一种以时间线为轴,将用户在使用产品或服务过程中每个节点的行为、想法、情感和痛点一并描绘的工具。例如针对一款“宠物APP”,可以展示用户从开始使用宠物APP到达目标的整个过程,包括用户的行为、情感和需求,帮助理解用户在使用宠物APP时的需求和期望。
3.jpeg

四、产品架构图

产品架构图(Product Architecture Diagram)用来展示系统各功能模块及其相互关系。以“点餐系统”为例,可划分为:用户端、商家端、后台系统。通过架构图的形式,清晰地展示了点餐系统的功能组成和模块之间的交互关系,发现系统设计中的模块之间的关系和依赖,进而进行优化和改进,提高系统的可扩展性和性能。
4.jpeg

五、系统流程图

系统流程图(Flowchart)用于刻画业务或系统内部操作的执行顺序和决策分支。以“图书馆管理系统”为例,划分图书类别管理、图书信息管理、密码修改、读者信息查询、借阅管理5个核心模块,展示图书馆管理系统中各个功能和操作的执行顺序和流程,以及它们之间的关系。
5.jpeg

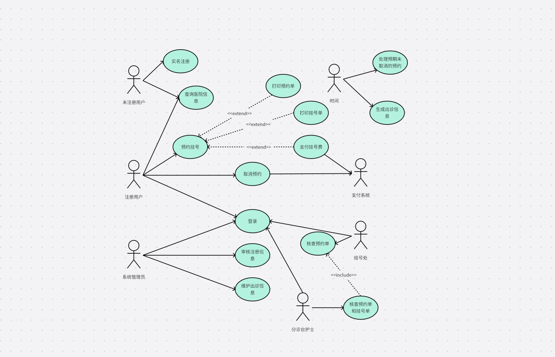
六、用例图

用例图(Use Case Diagram)以“参与者—用例”的形式,描绘系统功能与用户角色的交互。以“医院预约挂号系统”用例图为例,清晰地展示了医院预约挂号系统中的各个功能,包括用户注册、预约挂号、查询挂号信息等。描述了系统与用户之间的交互关系,包括用户的行为和系统的响应。通过分析医院预约挂号系统用例图,可以了解用户的需求和期望,帮助系统开发团队准确理解和满足用户的需求。
6.jpeg

绘图工具指南:墨刀白板、博思白板

以上产品经理必会6种图标绘制都可以通过墨刀白板或博思白板工具完成。选择一款高效、易用的在线白板工具完成,对于团队实时协作尤为关键。墨刀是一款集白板、绘图、原型、设计、交付于一体的在线协作平台,其白板工具有丰富的模板可以快速上手,在无限画布中建立自己的专属知识库,容纳图片/文档/文本/链接/代码等多模态文件形式。
博思白板与墨刀携手打造,不仅支持万级节点大型架构图绘制,两个工具均拥有白板AI功能,支持自然语言生成思维导图、流程图、分析报告等等。
7.jpeg

通过白板协作工具,产品经理可以在项目立项、需求评审等各个环节,高效地完成以上六种核心图示的绘制与沟通,提升工作效率和团队协作质量。
注:本文推荐工具仅为个人经验分享无其他目的,图表均来源白板社区公开模板。

来源:程序园用户自行投稿发布,如果侵权,请联系站长删除
免责声明:如果侵犯了您的权益,请联系站长,我们会及时删除侵权内容,谢谢合作!

相关推荐

2025-10-29 00:46:58

举报

懂技术并乐意极积无私分享的人越来越少。珍惜
您需要登录后才可以回帖 登录 | 立即注册