找回密码
 立即注册
首页 业界区 安全 Blender 入门教程(二):纹理绘制

Blender 入门教程(二):纹理绘制

睿哝 2025-5-31 23:27:22
一、前言

通过上一篇文章的简单介绍,我们就可以独立完成模型的创建,但还只是一些灰溜溜的轮廓,少了鲜艳的表皮。所以,这篇文章就开始介绍如何制作皮肤,就是给模型着色,下面就用一个立方体做示例了。
1.png

 
二、UV 编辑

1. 标记缝合边

选中物体,进入编辑模式后,选择 “边选择模式”,点击物体的一个边,按 “shift” 选中了多个边。怎么选择看你自己对物体剖开的边,UV 编辑就是相当于对一个立方体的空包装盒展开平铺。
选择了多个边后,右键选择 “标记缝合边”,此时的这几条边会加粗显示,代表成功标记,然后打开导航栏的 “UV 编辑”。
2.png

2.UV 展开

进入 UV 编辑后,会有两个窗口,一般左边是展开的样子,右边是模型的样子。但是刚开始左边是没有 UV 的,这时候我们在右边的模型的全选,可以直接快捷键 “A”,也可以点击 “选择”-> “全部”,然后左边就可以看到展开后的样子了。
3.png

三、着色编辑

1. 进入着色器编辑

进入着色器编辑有两种方式,一种是回到导航栏的 “布局”,在下面部分,时间轴点击 “编辑器类型”(回放的左边),然后选择 “着色器编辑器”。另一个就直接点击导航栏的 “着色”。
4.png

2. 添加纹理

进入着色编辑器后,点击 “添加”->“纹理”->“图像纹理”,然后将新弹出的纹理的 “颜色” 连接到 “原理化 BSDF” 的 “基础色”。
5.png

3. 新建图像

新建图像就是给 UV 上色后的一张图片,也就是模型导出后的皮肤图。找到刚刚添加的那个图像纹理,然后点击 “新建”,输入名称,其他的默认就可以,最后点击确定。
6.png

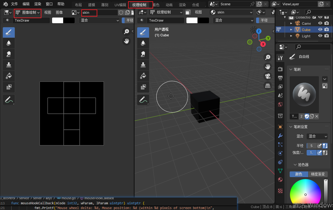
四、纹理绘制

1. 进入纹理绘制

找到导航栏里的 “纹理绘制”,一般也有有两个窗口,左边是 UV 展开,右边是模型,一开始都是黑色的。不过要先确认一下左边 UV 展开窗口上面,是不是显示图像绘制,关联的图像是不是你新建图像的名称。
7.png

2. 开始绘制

绘制就在右边窗口,可以旋转角度的上色,我这里是直接填充蓝色,然后再切换到自由线(画笔),在一个面上涂上绿色,用作区别。
8.png

3. 保存图像

绘制完毕后,在左边 UV 展开窗口上面,找到 “图像”,然后保存,这样就把绘制的皮肤存下来的,后面如果你导出模型出来,要和这张图一起发给别人。
9.png

五、预览和导出

1. 预览

绘制和保存图像后,如果我们要先整体预览一下,可以回到导航栏的 “布局” 或者 “建模”,只需要把着色方式改成 “材质预览” 就可以了。
10.png

2. 导出

导出的格式有很多,我就以常用的 FBX 为例,但需要注意的是,纹理有两种,一种是分开为单独的图片,另一种是纹理直接内嵌到 FBX 中。
点击导出,选择 FBX,弹出的窗口,路径模式,如果是内嵌式纹理,要选择 “复制”,然后把右边的小图标打开,最后导出就可以了。
11.jpeg

六、写在后面

经过这一顿操作,就可以结合布线,拿现有的模型就行调整了,比如换皮肤加一些装饰等等。但只是静态的,要想在游戏中使用或者对游戏改 Mod,还需要做骨骼绑定,制作动画,所以接下来就是 Blender 这方面的实操了,敬请期待~
12.jpeg

 

来源:程序园用户自行投稿发布,如果侵权,请联系站长删除
免责声明:如果侵犯了您的权益,请联系站长,我们会及时删除侵权内容,谢谢合作!

相关推荐

2025-10-10 00:38:48

举报

您需要登录后才可以回帖 登录 | 立即注册