登录
/
注册
首页
论坛
其它
首页
科技
业界
安全
程序
广播
Follow
关于
导读
排行榜
资讯
发帖说明
登录
/
注册
账号
自动登录
找回密码
密码
登录
立即注册
搜索
搜索
关闭
CSDN热搜
程序园
精品问答
技术交流
资源下载
本版
帖子
用户
软件
问答
教程
代码
写记录
写博客
小组
VIP申请
VIP网盘
网盘
联系我们
发帖说明
道具
勋章
任务
淘帖
动态
分享
留言板
导读
设置
我的收藏
退出
腾讯QQ
微信登录
返回列表
首页
›
业界区
›
业界
›
网口常见电磁兼容测试及防护说明
网口常见电磁兼容测试及防护说明
[ 复制链接 ]
后沛若
2025-6-2 21:52:12
猛犸象科技工作室:
网站开发,备案域名,渗透,服务器出租,DDOS/CC攻击,TG加粉引流
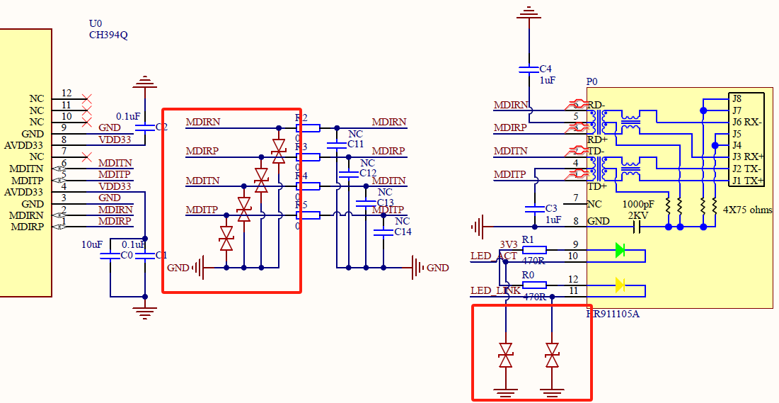
简介:EMC测试又叫电磁兼容(EMC)测试,指的是对电子产品在电磁场方面干扰大小(EMI)和抗干扰能力(EMS)的综合评定。本文将介绍带网口设备针对网络接口常见测试项以及硬件设计注意事项,EMC具体测试项如下:
常见测试项攻与防:
一、ESD:对于网口设备一般是通过静电枪打对外的网口;
1、测试标准IEC61000-4-2
2、网络接口防护注意事项
PHY+网络变压器+RJ45是比较常见的网口结构,网络接口对于ESD的防护,主要是防止静电将PHY网络通信管脚或者是LED控制管脚打坏,因此对于网口ESD的防护主要需要注意以下几点:
1)、对于独立网络变压器的结构需要在网络变压器与RJ45之间的差分对加对地的ESD管,LED控制管脚也要加对地的ESD管以防止PHY的信号脚于LED控制脚被ESD打坏。
2)、对于网络变压器于RJ45合封在一起的结构则需要在PHY与RJ45间的信号线差分对加对地的ESD管,LED控制线加对地的ESD管;
3)、器件放置与接地
位置:ESD器件需紧贴RJ45连接器,确保ESD路径最短(
网口
常见
电磁兼容
测试
防护
相关帖子
网易梦幻事业部游戏测试开发外包面经(一面)
springboot~通过集成测试来理解Accept和Content-Type
在自动化测试时,Python常用的几个加密算法,你有用到吗
OI 常见经典技巧 (遗产)
windows常见命令
浏览器 15 个常见指纹特征,使用插件 FingerprintJS 生成浏览器指纹
在测试领域,如何写一个更好的prompt来进行测试提效
Apipost 自动化测试实战:用 IF 控制器实现“增删改查”依赖链
Java+Playwright自动化测试-27- 操作单选和多选按钮
Java+Playwright自动化测试-26- 操作Select下拉选择框
回复
使用道具
举报
提升卡
置顶卡
沉默卡
喧嚣卡
变色卡
千斤顶
照妖镜
相关推荐
安全
网易梦幻事业部游戏测试开发外包面经(一面)
3
1049
慷规扣
2025-11-13
安全
springboot~通过集成测试来理解Accept和Content-Type
0
647
材部
2025-11-18
安全
在自动化测试时,Python常用的几个加密算法,你有用到吗
2
869
厂潺
2025-11-18
业界
OI 常见经典技巧 (遗产)
2
550
常士
2025-11-25
安全
windows常见命令
8
846
济曝喊
2025-11-25
业界
浏览器 15 个常见指纹特征,使用插件 FingerprintJS 生成浏览器指纹
3
283
嶝扁
2025-12-01
安全
在测试领域,如何写一个更好的prompt来进行测试提效
0
160
刃减胸
2025-12-02
业界
Apipost 自动化测试实战:用 IF 控制器实现“增删改查”依赖链
3
93
乳杂丫
2025-12-02
业界
Java+Playwright自动化测试-27- 操作单选和多选按钮
1
31
沦嘻亟
2025-12-07
业界
Java+Playwright自动化测试-26- 操作Select下拉选择框
2
300
任俊慧
2025-12-12
回复
(6)
咳镘袁
2025-11-1 02:50:17
回复
使用道具
举报
照妖镜
程序园永久vip申请,500美金$,无限下载程序园所有程序/软件/数据/等
感谢分享,下载保存了,貌似很强大
魄柜
2025-11-3 15:02:11
回复
使用道具
举报
照妖镜
猛犸象科技工作室:
网站开发,备案域名,渗透,服务器出租,DDOS/CC攻击,TG加粉引流
收藏一下 不知道什么时候能用到
但婆
2025-11-27 04:41:29
回复
使用道具
举报
照妖镜
程序园永久vip申请,500美金$,无限下载程序园所有程序/软件/数据/等
新版吗?好像是停更了吧。
瞧厨
2025-12-11 14:30:22
回复
使用道具
举报
照妖镜
猛犸象科技工作室:
网站开发,备案域名,渗透,服务器出租,DDOS/CC攻击,TG加粉引流
东西不错很实用谢谢分享
奸轲嫣
前天 07:20
回复
使用道具
举报
照妖镜
程序园永久vip申请,500美金$,无限下载程序园所有程序/软件/数据/等
谢谢分享,试用一下
褐洌
18 分钟前
回复
使用道具
举报
照妖镜
程序园永久vip申请,500美金$,无限下载程序园所有程序/软件/数据/等
过来提前占个楼
高级模式
B
Color
Image
Link
Quote
Code
Smilies
您需要登录后才可以回帖
登录
|
立即注册
回复
本版积分规则
回帖并转播
回帖后跳转到最后一页
签约作者
程序园优秀签约作者
发帖
后沛若
18 分钟前
关注
0
粉丝关注
24
主题发布
板块介绍填写区域,请于后台编辑
财富榜{圆}
3934307807
991124
anyue1937
9994893
kk14977
6845357
4
xiangqian
638210
5
韶又彤
9997
6
宋子
9982
7
闰咄阅
9993
8
刎唇
9993
9
俞瑛瑶
9998
10
蓬森莉
9951
查看更多
今日好文热榜
480
最小二乘问题详解9:使用Ceres求解非线性最
173
FFmpeg 关键的结构体
756
强壳保护NET代码!Dnguard 4.9.4最新企业旗
616
LLL与BKZ算法
775
AI幻觉闲聊杂谈
384
央企程序员AI创业后续
723
使用DNGuard加密并打包C# .NET Core程序为
298
[POI 2021/2022 R1] Domino 题解
67
揭秘:如何用0.02/张调用Openai官方GPT Ima
305
【Agent】MemOS 源码笔记---(6)---MemSched
999
实时消息推送(Websocket/SSE)
276
数据库表设计
684
[生存技能] 速冻包子热处理工艺优化研究:
656
Oracle索引技术:理论与实操全解析
200
人工智能如何改变 Anthropic 的工作方式
620
IntelliJ IDEA 免费版正式发布,太香了!
717
Spring AI Alibaba 入门指南
496
延迟队列的实现范式——ZSet与Stream方案对
796
深入理解MyBatis缓存机制:一二级缓存全解
816
别买树莓派了!3步教你在安卓手机上跑通 CP