找回密码
 立即注册
首页 业界区 业界 决策树剪枝:平衡模型复杂性与泛化能力 ...

决策树剪枝:平衡模型复杂性与泛化能力

俏挺喳 2025-6-2 22:32:16
在机器学习的世界里,决策树是一种简单而强大的算法,但它的 “任性生长” 却常常让数据科学家陷入 “过拟合的困境”
想象一下,一棵决策树如果无限生长,它可能会完美地拟合训练集中的每一个数据点,但当面对新的数据时,却可能表现得像一个“陌生人”——预测完全失效。
这种现象背后的原因在于模型过于复杂,对训练数据的噪声和细节过度拟合,而失去了对新数据的泛化能力。
剪枝,正是为了解决这一问题而诞生的。
它的核心目标是降低模型的复杂度,让决策树在训练数据和新数据之间找到一个平衡点,从而提升模型的泛化性能。
剪枝的策略主要分为两大流派:预剪枝后剪枝
这两种策略各有优劣,本文中我们将深入探讨它们的原理和应用。
1. 核心概念

1.1. 过拟合

所谓过拟合,就是未剪枝的决策树在训练集上会进行极其复杂的划分,每一个数据点都可能被单独划分到一个区域中。
这种划分虽然在训练集上表现很好,但增加了模型的自由度。
高自由度减少了偏差但增加了方差,使得模型对训练数据的小变化非常敏感,并且在新数据上容易出错。
这就是偏差-方差权衡的关键。
1.2. 剪枝

剪枝的作用机制主要体现在对节点的合并上。
一种是自底向上的合并策略,从叶子节点开始,逐步向上合并那些对模型性能提升不明显的节点;
另一种是直接修剪子树,一次性去掉那些对整体分类效果贡献较小的子树。
在剪枝时,需重新评估信息增益和基尼系数这两个指标,以决定是否合并节点或修剪子树。
这些指标原本用于决策树生长过程中的节点分裂评估。
2. 预剪枝:防患于未然

2.1. 实现原理

预剪枝通过在决策树生长过程中设置一些限制条件,提前终止某些分支的生长。
深度限制是一种常见的预剪枝方法,通过设置 max_depth 阈值,限制决策树的最大深度,防止树过度生长。
样本量阈值也是一个重要的参数,min_samples_split 规定了节点分裂所需的最小样本数,min_samples_leaf 则规定了叶子节点所需的最小样本数。
当节点中的样本数小于这些阈值时,节点将不再分裂。
信息增益阈值则是从数学标准的角度出发,当节点分裂带来的信息增益小于某个阈值时,提前终止分裂。
2.2. 实现示例

下面通过构造一些随机的测试数据来演示预剪枝的效果。
首先看看不做预剪枝的效果:
  1. from sklearn.datasets import make_classification
  2. from sklearn.model_selection import train_test_split
  3. from sklearn.tree import DecisionTreeClassifier, plot_tree
  4. from sklearn.metrics import accuracy_score
  5. # 生成一个分类数据集
  6. X, y = make_classification(
  7.     n_samples=1000,
  8.     n_features=10,
  9.     n_informative=5,
  10.     n_redundant=0,
  11.     n_clusters_per_class=1,
  12.     random_state=42,
  13. )
  14. # 划分训练集和测试集
  15. X_train, X_test, y_train, y_test = train_test_split(
  16.     X, y, test_size=0.2, random_state=42
  17. )
  18. # 创建一个没有任何限制的决策树分类器
  19. clf = DecisionTreeClassifier(random_state=42)
  20. # 在训练集上训练模型
  21. clf.fit(X_train, y_train)
  22. # 在训练集和测试集上进行预测
  23. y_train_pred = clf.predict(X_train)
  24. y_test_pred = clf.predict(X_test)
  25. # 计算训练集和测试集的准确率
  26. train_accuracy = accuracy_score(y_train, y_train_pred)
  27. test_accuracy = accuracy_score(y_test, y_test_pred)
  28. print(f"训练集准确率: {train_accuracy}")
  29. print(f"测试集准确率: {test_accuracy}")
  30. ## 运行结果:
  31. '''
  32. 训练集准确率: 1.0
  33. 测试集准确率: 0.935
  34. '''
复制代码
不进行预剪枝,在训练集上准确率100%,测试集上准确率93.5%。
把训练后的决策树绘制出来,可以看出,分支非常多。
1.png

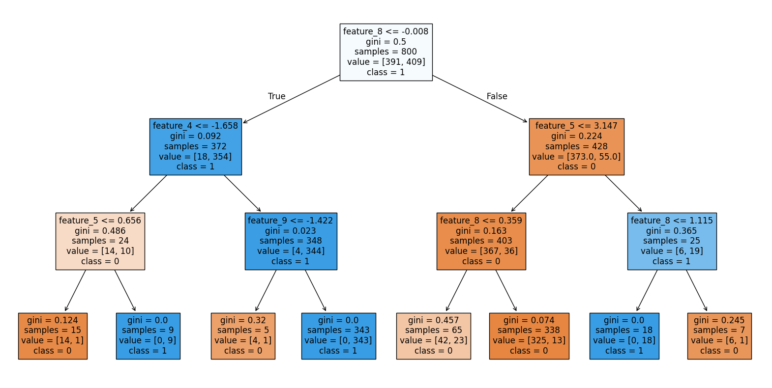
接下来,看看使用预剪枝的效果,我们通过深度限制样本量阈值参数来实现预剪枝
代码很简单,只需要修改一行:
  1. # 创建一个没有任何限制的决策树分类器
  2. clf = DecisionTreeClassifier(random_state=42,
  3.                              max_depth=3,
  4.                              min_samples_split=5)
复制代码
运行之后的结果:
  1. 训练集准确率: 0.95125
  2. 测试集准确率: 0.955
复制代码
准确率上来看,虽然训练集准确率有所降低,但是在测试集上的表现比之前更好,说明泛化能力有提高。
把预剪枝之后的决策树绘制出来,可以看出,分支减少了很多,决策树更加清晰。
2.png

3. 后剪枝:精雕细琢

3.1. 实现原理

后剪枝是在决策树完全生长之后,对树进行剪枝操作。
错误率降低剪枝(REP)是一种基于验证集的迭代优化算法,它通过不断地剪枝和评估验证集上的错误率,选择错误率最低的剪枝结果。
悲观剪枝(PEP)则是从统计置信度的角度进行理论推导,通过计算剪枝前后模型在验证集上的性能变化,判断是否应该进行剪枝。
成本复杂度剪枝(CCP)引入了一个参数 α,通过控制 α 的值来选择要剪枝的子树,α 越大,剪枝越彻底。
3.2. 实现示例

后剪枝是在决策树构建完成后,对树进行修剪以避免过拟合的方法。
在scikit-learn中,可以使用成本复杂度剪枝(Cost Complexity Pruning)来实现后剪枝,它通过控制一个复杂度参数ccp_alpha来完成。
  1. from sklearn.datasets import load_iris
  2. from sklearn.model_selection import train_test_split
  3. from sklearn.tree import DecisionTreeClassifier
  4. import matplotlib.pyplot as plt
  5. # 加载鸢尾花数据集
  6. iris = load_iris()
  7. X = iris.data
  8. y = iris.target
  9. # 划分训练集和测试集
  10. X_train, X_test, y_train, y_test = train_test_split(X, y, test_size=0.3, random_state=42)
  11. # 计算不同 ccp_alpha 值下的剪枝结果
  12. clf = DecisionTreeClassifier(random_state=42)
  13. path = clf.cost_complexity_pruning_path(X_train, y_train)
  14. ccp_alphas, impurities = path.ccp_alphas, path.impurities
  15. # 存储不同 ccp_alpha 值下的模型
  16. clfs = []
  17. for ccp_alpha in ccp_alphas:
  18.     clf = DecisionTreeClassifier(random_state=42, ccp_alpha=ccp_alpha)
  19.     clf.fit(X_train, y_train)
  20.     clfs.append(clf)
  21. # 移除最后一个模型(因为 ccp_alpha 最大时树为空)
  22. clfs = clfs[:-1]
  23. ccp_alphas = ccp_alphas[:-1]
  24. # 计算不同模型在训练集和测试集上的准确率
  25. train_scores = [clf.score(X_train, y_train) for clf in clfs]
  26. test_scores = [clf.score(X_test, y_test) for clf in clfs]
  27. # 找到测试集准确率最高时的 ccp_alpha 值
  28. best_index = test_scores.index(max(test_scores))
  29. best_ccp_alpha = ccp_alphas[best_index]
  30. # 绘制不同 ccp_alpha 值下训练集和测试集的准确率变化图
  31. fig, ax = plt.subplots()
  32. ax.set_xlabel("alpha值")
  33. ax.set_ylabel("准确率")
  34. ax.set_title("训练集和测试集上的准确率和alpha值")
  35. ax.plot(ccp_alphas, train_scores, marker='o', label="训练集", draw)
  36. ax.plot(ccp_alphas, test_scores, marker='o', label="测试集", draw)
  37. ax.legend()
  38. plt.show()
复制代码
3.png

从图中可以看出,ccp_alpha参数设置在0.01附近时,训练集和测试集的准确率都很高。
4. 预剪枝 vs 后剪枝

这两种剪枝方式各有优缺点,它们的比较见下表:
以下是一个对比预剪枝和后剪枝优缺点及应用场景的表格:
预剪枝后剪枝定义在决策树生长过程中,提前停止树的生长以防止过拟合在决策树完全生长后,通过剪枝来简化模型,提高泛化能力优点1. 计算效率高:在树生长过程中进行剪枝,减少了计算量。   2. 防止过拟合:通过限制树的生长,有效避免过拟合。   3. 实现简单:参数设置相对直观,易于理解和实现。1. 模型性能更优:在完全生长的树上进行剪枝,能更好地保留有用信息。   2. 灵活性高:可以根据验证集的性能动态调整剪枝策略。缺点1. 可能欠拟合:过早停止树的生长,可能剪掉一些有用的分支,导致模型欠拟合。   2. 参数敏感:剪枝参数(如深度限制、样本量阈值等)的选择对模型性能影响较大,需要经验调整。1. 计算复杂度高:需要对完全生长的树进行评估和剪枝,计算量较大。   2. 参数选择困难:剪枝参数(如α值)的选择需要多次尝试和验证,增加了调参难度。应用场景1. 数据规模较小:当数据集较小时,预剪枝可以减少计算量,同时避免过拟合。   2. 对计算效率要求高:在需要快速得到模型的情况下,预剪枝是一个不错的选择。   3. 初步探索性分析:在初步探索数据特征时,预剪枝可以快速得到一个大致的模型。1. 数据规模较大:当数据集较大时,后剪枝可以在完全生长的树上进行更精细的剪枝,得到更优的模型。   2. 对模型性能要求高:在需要高精度模型的情况下,后剪枝能更好地平衡复杂度和泛化能力。   3. 集成学习:在集成学习方法(如随机森林)中,后剪枝可以提高单个决策树的性能,从而提升整体集成模型的性能。5. 总结

决策树剪枝是一门在“奥卡姆剃刀”与预测能力之间寻找平衡的艺术。
预剪枝和后剪枝各有优劣,选择哪种策略取决于具体的应用场景和需求。
通过深入理解剪枝的原理和方法,我们可以更好地控制决策树的复杂度,提升模型的泛化能力。
在机器学习的道路上,剪枝只是众多优化手段中的一种,但它却是帮助我们避免过拟合、提升模型性能的重要工具。

来源:程序园用户自行投稿发布,如果侵权,请联系站长删除
免责声明:如果侵犯了您的权益,请联系站长,我们会及时删除侵权内容,谢谢合作!

相关推荐

您需要登录后才可以回帖 登录 | 立即注册