登录
/
注册
首页
论坛
其它
首页
科技
业界
安全
程序
广播
Follow
关于
导读
排行榜
资讯
发帖说明
登录
/
注册
账号
自动登录
找回密码
密码
登录
立即注册
搜索
搜索
关闭
CSDN热搜
程序园
精品问答
技术交流
资源下载
本版
帖子
用户
软件
问答
教程
代码
写记录
写博客
小组
VIP申请
VIP网盘
网盘
联系我们
发帖说明
道具
勋章
任务
淘帖
动态
分享
留言板
导读
设置
我的收藏
退出
腾讯QQ
微信登录
返回列表
首页
›
业界区
›
业界
›
一个基于 C# Unity 开发的金庸群侠传 3D 版,直呼牛逼! ...
一个基于 C# Unity 开发的金庸群侠传 3D 版,直呼牛逼!
[ 复制链接 ]
纣捎牟
2025-6-2 22:44:43
程序园永久vip申请,500美金$,无限下载程序园所有程序/软件/数据/等
前言
大家应该都知道 Unity 游戏引擎是基于 C# 编程语言开发的,今天大姚给大家分享一个基于 C# Unity 开发的金庸群侠传 3D 版,该游戏真的是勾起了一代人的慢慢回忆。
项目介绍
JYX2一个基于 C# Unity 开发的金庸群侠传 3D 重制版是一个回合制战棋战斗开放世界RPG游戏,它是一个非盈利游戏项目,项目目标为重制经典游戏《金庸群侠传》(在线玩DOS原版)并支持后续一系列MOD和二次开发。你可以在PC、MAC或移动手机平台(或其他支持平台)游玩。
Unity介绍
Unity是一款广泛使用的游戏引擎,它支持多种平台,包括PC、移动设备、游戏主机等,并且提供了丰富的工具和资源,使得开发者能够高效地创建高质量的游戏和应用程序。
项目结构示意图
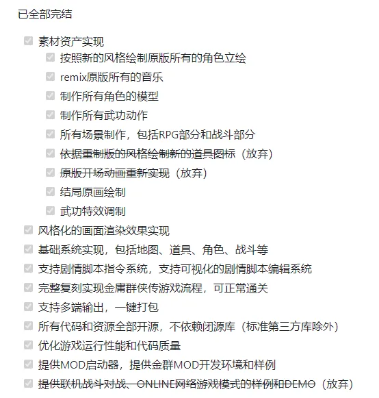
项目开发计划
技术实现简介
游戏画面截图
项目源码地址
更多项目实用功能和特性欢迎前往项目开源地址查看
来源:程序园用户自行投稿发布,如果侵权,请联系站长删除
免责声明:如果侵犯了您的权益,请联系站长,我们会及时删除侵权内容,谢谢合作!
一个
基于
Unity
开发
金庸
相关帖子
一个完全由大模型AI Coding开发而成的程序员工具网站
函数式编程与传统编程的对比——基于java
Apipost分支功能:为API开发打造专属的成本控制与协作流程
基于Python实现微信通知和预警
精选 8 个 .NET 开发实用的类库,效率提升利器!
精选 8 个 .NET 开发实用的类库,效率提升利器!
精选 8 个 .NET 开发实用的类库,效率提升利器!
精选 8 个 .NET 开发实用的类库,效率提升利器!
精选 8 个 .NET 开发实用的类库,效率提升利器!
一天一个Python库:NumPy - 科学计算的基石
回复
使用道具
举报
提升卡
置顶卡
沉默卡
喧嚣卡
变色卡
千斤顶
照妖镜
相关推荐
业界
一个完全由大模型AI Coding开发而成的程序员工具网站
0
481
龙梨丝
2025-12-17
业界
函数式编程与传统编程的对比——基于java
0
981
志灿隐
2025-12-17
业界
Apipost分支功能:为API开发打造专属的成本控制与协作流程
1
673
刎唇
2025-12-17
业界
基于Python实现微信通知和预警
1
563
盒礁泅
2025-12-18
业界
精选 8 个 .NET 开发实用的类库,效率提升利器!
1
895
箝德孜
2025-12-20
业界
精选 8 个 .NET 开发实用的类库,效率提升利器!
0
111
迁岂罚
2025-12-20
业界
精选 8 个 .NET 开发实用的类库,效率提升利器!
0
601
裸历
2025-12-20
业界
精选 8 个 .NET 开发实用的类库,效率提升利器!
0
174
郗新语
2025-12-20
业界
精选 8 个 .NET 开发实用的类库,效率提升利器!
0
120
宛蛲
2025-12-20
业界
一天一个Python库:NumPy - 科学计算的基石
0
842
账暴
2025-12-21
回复
(4)
粉押淫
2025-10-19 23:43:27
回复
使用道具
举报
照妖镜
程序园永久vip申请,500美金$,无限下载程序园所有程序/软件/数据/等
过来提前占个楼
甦忻愉
2025-10-30 12:18:20
回复
使用道具
举报
照妖镜
猛犸象科技工作室:
网站开发,备案域名,渗透,服务器出租,DDOS/CC攻击,TG加粉引流
谢谢分享,试用一下
左丘雅秀
2025-11-1 02:50:17
回复
使用道具
举报
照妖镜
猛犸象科技工作室:
网站开发,备案域名,渗透,服务器出租,DDOS/CC攻击,TG加粉引流
热心回复!
胁冉右
2025-12-4 13:31:47
回复
使用道具
举报
照妖镜
程序园永久vip申请,500美金$,无限下载程序园所有程序/软件/数据/等
过来提前占个楼
高级模式
B
Color
Image
Link
Quote
Code
Smilies
您需要登录后才可以回帖
登录
|
立即注册
回复
本版积分规则
回帖并转播
回帖后跳转到最后一页
签约作者
程序园优秀签约作者
发帖
纣捎牟
2025-12-4 13:31:47
关注
0
粉丝关注
25
主题发布
板块介绍填写区域,请于后台编辑
财富榜{圆}
3934307807
991124
anyue1937
9994892
kk14977
6845357
4
xiangqian
638210
5
韶又彤
9997
6
宋子
9981
7
闰咄阅
9993
8
刎唇
9993
9
俞瑛瑶
9998
10
蓬森莉
9950
查看更多
今日好文热榜
399
报考陪诊师选守嘉陪诊的理由
266
C#AI系列(7):从零开始LLM之Tokenizer实现
276
C#AI系列(7):从零开始LLM之Tokenizer实现
819
Pytest 测试用例自动生成:接口自动化进阶
842
一天一个Python库:NumPy - 科学计算的基石
10
FFmpeg 内存输入&输出
739
一文读懂RAG架构如何助力AI
494
一文读懂RAG架构如何助力AI
543
ROS2之TF介绍
397
SW 随笔 001 — InlineArray 带你飞(Since
690
当遇见 CatchAdmin V5-模块化设计重新定义
491
【有手就行】SWIFT:花20分钟把大模型的名
561
论文速读记录 | 2025.12(2)
374
浮点数的本质:为什么计算机无法精确表示0.
727
Flink源码阅读:如何生成JobGraph
930
Python 潮流周刊#132:30 年 Python 自由职
482
大模型榜单周报(2025/12/20)
159
【节点】[LinearToGammaSpaceExact节点]原
790
Aspire 与 Azure Functions 深度集成:架构
1007
阿里Z-Image图像生成模型容器部署