登录
/
注册
首页
论坛
其它
首页
科技
业界
安全
程序
广播
Follow
关于
导读
排行榜
发帖说明
登录
/
注册
账号
自动登录
找回密码
密码
登录
立即注册
搜索
搜索
关闭
CSDN热搜
程序园
精品问答
技术交流
资源下载
本版
帖子
用户
软件
问答
教程
代码
写记录
写博客
小组
VIP申请
VIP网盘
网盘
联系我们
发帖说明
道具
勋章
任务
淘帖
动态
分享
留言板
导读
设置
我的收藏
退出
腾讯QQ
微信登录
返回列表
首页
›
业界区
›
科技
›
可视化图解算法06:合并两个有序(排序)的链表 ...
可视化图解算法06:合并两个有序(排序)的链表
[ 复制链接 ]
王平莹
2025-6-7 07:04:36
猛犸象科技工作室:
网站开发,备案域名,渗透,服务器出租,DDOS/CC攻击,TG加粉引流
1. 题目
描述
输入两个递增的链表,单个链表的长度为n,合并这两个链表并使新链表中的节点仍然是递增排序的。
数据范围:10000≤
n
≤1000,−1000≤节点值≤1000
要求:空间复杂度 O(1),时间复杂度 O(n)
如输入{1,3,5},{2,4,6}时,合并后的链表为{1,2,3,4,5,6},所以对应的输出为{1,2,3,4,5,6},转换过程如下图所示:
或输入{-1,2,4},{1,3,4}时,合并后的链表为{-1,1,2,3,4,4},所以对应的输出为{-1,1,2,3,4,4},转换过程如下图所示:
示例1
输入:
{1,3,5},{2,4,6}
复制代码
返回值:
{1,2,3,4,5,6}
复制代码
示例2
输入:
{},{}
复制代码
返回值:
{}
复制代码
示例3
输入:
{-1,2,4},{1,3,4}
复制代码
返回值:
{-1,1,2,3,4,4}
复制代码
2. 解题思路
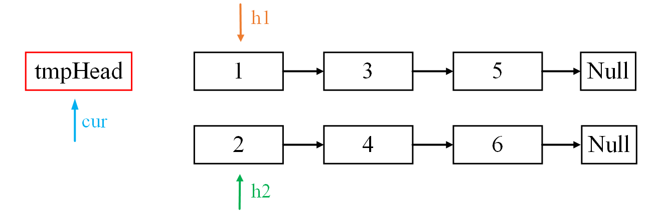
假如要合并的两个链表分别为: 1→3→5与 2→4→6,对他们两个链表合并,合并之后的链表为: 1→2→3→4→5→6。结构如下图所示。
第一步
:定义临时虚拟头节点与指针变量。指针变量有3个,cur用于操作的链表,h1用于链表1节点值的对比,h2用于链表2节点值的对比。
第二步
:循环合并两个链表。
首先比较h1与h2指向节点的值,这时1
可视化
图解
算法
合并
两个
相关帖子
优化算法(一)Mini-batch 梯度下降
【工具分享】如何快速地、可视化地跟其他同学沟通复杂逻辑——用代码画流程图
信息论(九):互信息的两个视角
信息论(九):互信息的两个视角
NOIP 算法合集
zcash pow equihash算法详解
secp256k1算法详解五(kG点乘多梳状算法)
LLL格基约简算法(2)
十大经典排序算法
朴素贝叶斯算法预测中文钓鱼邮件
回复
使用道具
举报
提升卡
置顶卡
沉默卡
喧嚣卡
变色卡
千斤顶
照妖镜
相关推荐
业界
优化算法(一)Mini-batch 梯度下降
3
1039
嫁吱裨
2025-11-20
安全
【工具分享】如何快速地、可视化地跟其他同学沟通复杂逻辑——用代码画流程图
3
586
章海
2025-11-21
安全
信息论(九):互信息的两个视角
0
868
韦逸思
2025-11-27
安全
信息论(九):互信息的两个视角
0
988
计海龄
2025-11-27
业界
NOIP 算法合集
1
57
闻成
2025-11-28
业界
zcash pow equihash算法详解
0
52
矛赓宁
2025-11-28
业界
secp256k1算法详解五(kG点乘多梳状算法)
0
319
里豳朝
2025-12-05
安全
LLL格基约简算法(2)
0
984
孜尊
2025-12-06
业界
十大经典排序算法
0
541
蓬庄静
2025-12-08
业界
朴素贝叶斯算法预测中文钓鱼邮件
0
647
坠矜
2025-12-08
高级模式
B
Color
Image
Link
Quote
Code
Smilies
您需要登录后才可以回帖
登录
|
立即注册
回复
本版积分规则
回帖并转播
回帖后跳转到最后一页
签约作者
程序园优秀签约作者
发帖
王平莹
2025-6-7 07:04:36
关注
0
粉丝关注
22
主题发布
板块介绍填写区域,请于后台编辑
财富榜{圆}
anyue1937
9994893
kk14977
6845356
3934307807
991122
4
xiangqian
638210
5
宋子
9986
6
闰咄阅
9991
7
刎唇
9993
8
俞瑛瑶
9998
9
蓬森莉
9952
10
匝抽
9986
查看更多