登录
/
注册
首页
论坛
其它
首页
科技
业界
安全
程序
广播
Follow
关于
导读
排行榜
资讯
发帖说明
登录
/
注册
账号
自动登录
找回密码
密码
登录
立即注册
搜索
搜索
关闭
CSDN热搜
程序园
精品问答
技术交流
资源下载
本版
帖子
用户
软件
问答
教程
代码
写记录
写博客
小组
VIP申请
VIP网盘
网盘
联系我们
发帖说明
道具
勋章
任务
淘帖
动态
分享
留言板
导读
设置
我的收藏
退出
腾讯QQ
微信登录
返回列表
首页
›
业界区
›
科技
›
基于STM32(Freertos)&ESP01S的红外空调网络控制器 -硬件 ...
基于STM32(Freertos)&ESP01S的红外空调网络控制器 -硬件部分
[ 复制链接 ]
孜尊
2025-6-7 16:14:31
程序园永久vip申请,500美金$,无限下载程序园所有程序/软件/数据/等
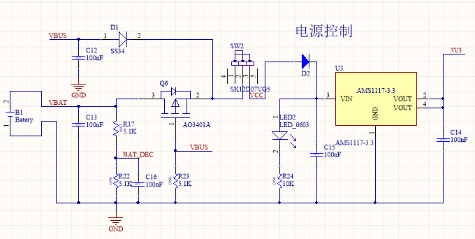
1.概述
本文主要展示项目硬件设计部分内容,包括Hi8000 Boost电路设、HDC1080传感器电路、电池管理及充电电路、红外发射和接收电路、ESP01S连接电路设计.
2.Hi8000 Boost电路设计
Hi8000 bosst电路设计原理图
电源设计参数:VIN=3.3V(支持最低输入2.7V) VOUT=5V 输出电流:1A SS14肖特基压降:0.55V
开关频率:130Khz 输入输出纹波电压:小于0.05V (50mV)
纹波电流要求:ΔILmax=0.4
IL ΔILmin=0.2
IL 即纹波电流在电感平均电流(IL)的20%至40%
2.1 电感参数计算
电感平均电流IL=Vo * Io/(Vi*n),本次估算取n≈80%
电感按照如下公式计算
最终计算L电感值在 13.58uH~27.17uH间 最终取22uH
选型的电感的峰值电流不能超过电感的饱和电流
电感的饱和电流=IL+0.5*ΔI
2.2 输入电容参数计算
带入已有参数 ΔVi=0.05V
陶瓷电容值:应不小于8.9uF
电解电容ESR值:不大于106.89mR
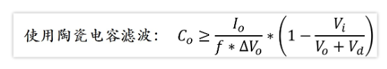
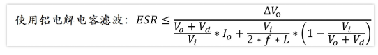
2.3 输出电容计算
带入已有参数
陶瓷电容值:应不小于118.2uF
电解电容ESR值:不大于23.5mR
本节计算相关公式及原理参考至:https://blog.csdn.net/weixin_42005993/article/details/119360319 此文写的非常透彻,强烈建议阅读
3.HDC1080传感器电路
HDC1080 是一款德州仪器的温湿度测量芯片,采用I2C通信,本文供电5V,故设计上拉同时设置了电平转换3.3V电路
若使用的单片机IO口容忍5V直接输入,也可通过跳线电阻绕过电平转换电路
4.电源管理及充电电路
充电管理使用LP4056芯片,通过R19控制充电电流,此处设置充电电流1A,I充电=1000/R19
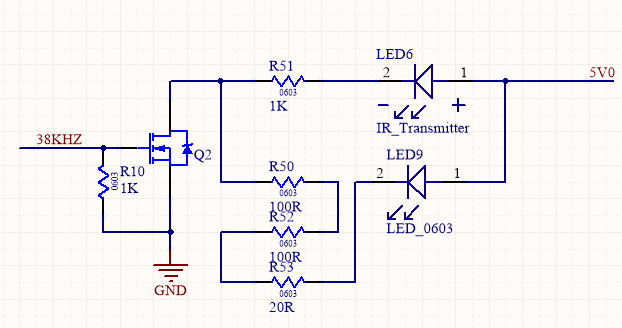
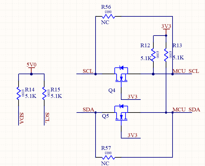
5.红外发射和接收电路
接收电路
接收电路通过3号引脚输出信号,R55对输出信号提供上拉,使红外在未接收到信号时为高电平,接收到信号时为低电平,ReceiverData另外通过电平转换电路,将5V信号转换为3.3V信号输入至MCU
发射电路
通过NMOS控制发射LED接地端的连接控制红外LED以38KHZ的频率点亮或关闭熄灭,进而发送红外信号。
6.ESP01S与单片机连接电路
ESP01S的串口与单片机USART3连接,用以与MCU交换数据,SW4为ESP01S的复位键,LED用以指示WIFI工作状态。
项目软硬件源文件:
通过网盘分享的文件:基于STM32(Freertos)&ESP01S的红外空调网络控制器
链接: https://pan.baidu.com/s/1v1wjqlfK64kvp4HNg9b2ew 提取码: vzx5
本文及项目文件仅用于学习交流,严禁用于商业用途,转载引用请注明出处。
来源:程序园用户自行投稿发布,如果侵权,请联系站长删除
免责声明:如果侵犯了您的权益,请联系站长,我们会及时删除侵权内容,谢谢合作!
基于
STM32
Freertos
amp
ESP01S
相关帖子
基于seekdb,教你从零开始构建智能搜书应用
基于LangGraph开发复杂智能体学习一则
【低代码】低代码平台协同&敏捷场景下的并行开发解决方案探索
基于深度学习的遥感地面物体检测系统演示与介绍
基于深度学习的苹果病害检测系统演示与介绍
基于深度学习的遥感地面物体检测系统演示与介绍
基于深度学习的船舶检测系统演示与介绍
基于深度学习的无人机视角检测系统演示与介绍
FFmpeg开发笔记(九十四)基于Kotlin的国产开源推拉流框架anyRTC
数字电路模拟程序&课堂测验Blog
回复
使用道具
举报
提升卡
置顶卡
沉默卡
喧嚣卡
变色卡
千斤顶
照妖镜
相关推荐
科技
基于seekdb,教你从零开始构建智能搜书应用
1
382
萧海芷
2025-12-10
业界
基于LangGraph开发复杂智能体学习一则
4
720
鞠古香
2025-12-10
安全
【低代码】低代码平台协同&敏捷场景下的并行开发解决方案探索
0
471
杓疠?
2025-12-11
业界
基于深度学习的遥感地面物体检测系统演示与介绍
0
994
澹台吉星
2025-12-11
业界
基于深度学习的苹果病害检测系统演示与介绍
1
620
磁呃泵
2025-12-11
科技
基于深度学习的遥感地面物体检测系统演示与介绍
0
1010
拓拔梨婷
2025-12-13
科技
基于深度学习的船舶检测系统演示与介绍
0
911
劳怡月
2025-12-13
科技
基于深度学习的无人机视角检测系统演示与介绍
0
365
请蒂
2025-12-13
业界
FFmpeg开发笔记(九十四)基于Kotlin的国产开源推拉流框架anyRTC
1
673
晾棋砷
2025-12-14
安全
数字电路模拟程序&课堂测验Blog
0
211
吕梓美
2025-12-15
回复
(1)
祝娜娜
5 天前
回复
使用道具
举报
照妖镜
猛犸象科技工作室:
网站开发,备案域名,渗透,服务器出租,DDOS/CC攻击,TG加粉引流
东西不错很实用谢谢分享
高级模式
B
Color
Image
Link
Quote
Code
Smilies
您需要登录后才可以回帖
登录
|
立即注册
回复
本版积分规则
回帖并转播
回帖后跳转到最后一页
浏览过的版块
代码
安全
签约作者
程序园优秀签约作者
发帖
孜尊
5 天前
关注
0
粉丝关注
20
主题发布
板块介绍填写区域,请于后台编辑
财富榜{圆}
anyue1937
9994893
kk14977
6845357
3934307807
991123
4
xiangqian
638210
5
韶又彤
9998
6
宋子
9983
7
闰咄阅
9993
8
刎唇
9993
9
俞瑛瑶
9998
10
蓬森莉
9951
查看更多
今日好文热榜
311
《ESP32-S3使用指南—IDF版 V1.6》第五十五
941
纯前端调用大模型真的安全吗?我踩过的坑比
895
【分析式AI】-带你秒弄懂决策树与随机森林
97
DBLens 的数据安全、登录方式与离线使用说
71
国内开发者合规订阅 Claude Code 的 3 条最
153
Perforce QAC 2025.3 新版上线 | 速度与深
475
防止跨站脚本攻击(XSS)(完整版HTTP安全
352
Wayland下RDP服务器的搭建
887
Flink学习笔记:状态后端
532
csq-蓝桥杯python-基础语法2-列表与循环语
512
C#+VisionMaster 学习笔记(目录)-目录
586
ROS2核心概念之参数
88
【Agent】MemOS 源码笔记---(5)---记忆分类
129
.NET周刊【11月第4期 2025-11-23】
191
Oracle回滚与撤销(Undo)技术:从理论到实
223
吴恩达深度学习课程四:计算机视觉 第二周
854
jetson nano的ssh远程登录连接
638
Categraf 监控采集器常见问题汇总
825
11月和12月求职总结
950
2026年成都品牌主,如何选择AI优化搜索(AI