找回密码
 立即注册
首页 业界区 科技 算法day32-动态规划(5)完全背包问题

算法day32-动态规划(5)完全背包问题

啦迩 2025-6-8 22:03:27
目录


  • 完全背包理论
  • 零钱兑换II
  • 组合总和IV
  • 爬楼梯(进阶)
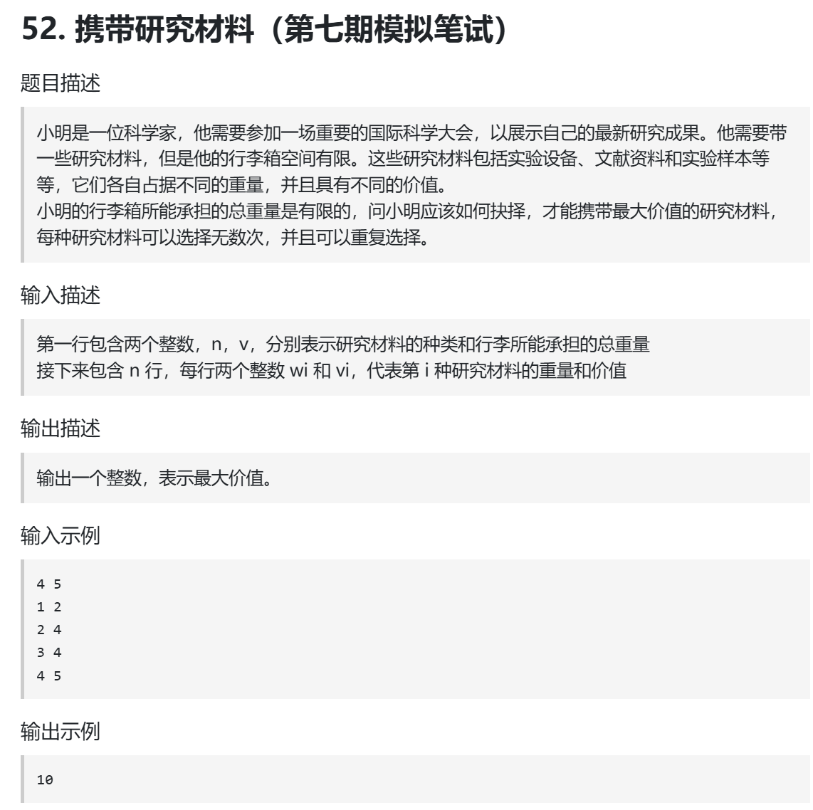
一、完全背包理论

1.png

 
[code]import java.util.Scanner;public class Main {    public static void main(String[] args) {        Scanner scanner = new Scanner(System.in);        int n = scanner.nextInt();        int bagWeight = scanner.nextInt();        int[] weight = new int[n];        int[] value = new int[n];        for (int i = 0; i < n; i++) {            weight = scanner.nextInt();            value = scanner.nextInt();        }        int[][] dp = new int[n][bagWeight + 1];        // 初始化        for (int j = weight[0]; j

相关推荐

2025-11-18 00:24:02

举报

2025-11-30 01:18:36

举报

4 天前

举报

您需要登录后才可以回帖 登录 | 立即注册